Moussa Houda Yasmine Ali, Shin Kyung Chul, Park Yongsoo
Neurological Disorders Research Center, Qatar Biomedical Research Institute (QBRI), Hamad Bin Khalifa University (HBKU), Qatar Foundation, Doha, Qatar.
College of Health & Life Sciences (CHLS), Hamad Bin Khalifa University (HBKU), Qatar Foundation, Doha, Qatar.
Sci Adv. 2025 Feb 28;11(9):eadr9859. doi: 10.1126/sciadv.adr9859. Epub 2025 Feb 26.
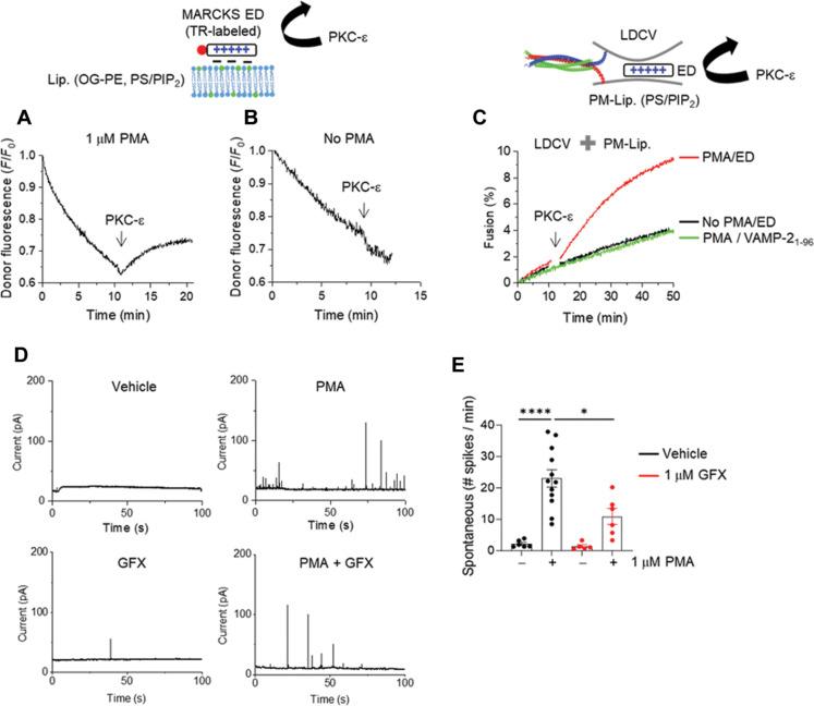
Vesicle fusion is a key process in cellular communication and membrane trafficking. Soluble -ethylmaleimide-sensitive factor attachment protein receptor (SNARE) proteins drive vesicle fusion, and SNARE proteins seem to be partially assembled before fusion occurs. However, the molecular mechanisms of the vesicle fusion arrest and how vesicle fusion is rescued from the arrest remain not fully understood. We have previously shown that as a lipid catalyst, phosphatidylinositol 4,5-bisphosphate (PIP2) electrostatically triggers vesicle fusion by lowering the hydration energy, and masking PIP2 arrests vesicle fusion in a state of the partial SNARE assembly. In this study, we show that calmodulin and protein kinase C-epsilon unmask PIP2 through the dissociation of myristoylated alanine-rich C-kinase substrate from membranes and, thus, rescue basal fusion and potentiate synaptotagmin-1-mediated Ca-dependent vesicle fusion. We provide the model in which the arrest of vesicle fusion can be rescued by the unmasking of PIP2, a lipid catalyst for fusion.
囊泡融合是细胞通讯和膜运输中的关键过程。可溶性N - 乙基马来酰亚胺敏感因子附着蛋白受体(SNARE)蛋白驱动囊泡融合,并且SNARE蛋白似乎在融合发生之前就已部分组装。然而,囊泡融合阻滞的分子机制以及囊泡融合如何从阻滞中恢复仍未完全了解。我们之前已经表明,作为一种脂质催化剂,磷脂酰肌醇4,5 - 二磷酸(PIP2)通过降低水化能来静电触发囊泡融合,并且掩盖PIP2会使囊泡融合阻滞在部分SNARE组装的状态。在本研究中,我们表明钙调蛋白和蛋白激酶C - ε通过使富含肉豆蔻酰化丙氨酸的C激酶底物从膜上解离来揭开PIP2的掩盖,从而恢复基础融合并增强突触结合蛋白 - 1介导的钙依赖性囊泡融合。我们提供了一个模型,其中囊泡融合的阻滞可以通过揭开PIP2(一种融合的脂质催化剂)的掩盖来恢复。