Suppr超能文献

抗生素耐药致病型在宿主细胞中的侵袭力和存活率增强,以及在血液中的菌株特异性复制。

Enhanced invasion and survival of antibiotic- resistant pathotypes in host cells and strain-specific replication in blood.

作者信息

Klaper Kathleen, Pfeifer Yvonne, Heinrich Lena, Prax Marcel, Krut Oleg, Bekeredjian-Ding Isabelle, Wahl Anika, Fischer Martin A, Kaspar Heike, Borgmann Stefan, Gerlach Roman G, Werner Guido

机构信息

Department of Infectious Diseases, Robert Koch Institute, Wernigerode, Germany.

Department of Infectious Diseases, Robert Koch Institute, Berlin, Germany.

出版信息

Front Cell Infect Microbiol. 2025 Feb 14;15:1522573. doi: 10.3389/fcimb.2025.1522573. eCollection 2025.

Abstract

BACKGROUND

is one of the most important opportunistic pathogens causing healthcare-associated and community-acquired infections worldwide. In recent years, the increase in antibiotic resistance and infections caused by hypervirulent poses great public health concerns. In this study, host-pathogen interactions of different strains of human and animal origins were analyzed in microbiological, cell-biological and immunological experiments.

METHODS

infection experiments using representatives of different pathotypes and various epithelial and macrophage cell lines were executed analyzing adhesion, invasion and intracellular replication. Experimental conditions involved normoxia and hypoxia. Furthermore, survival and growth of further isolates expressing defined siderophores in blood (platelet concentrates, serum) was investigated. All experiments were done in triplicate and statistically significant differences were determined.

RESULTS

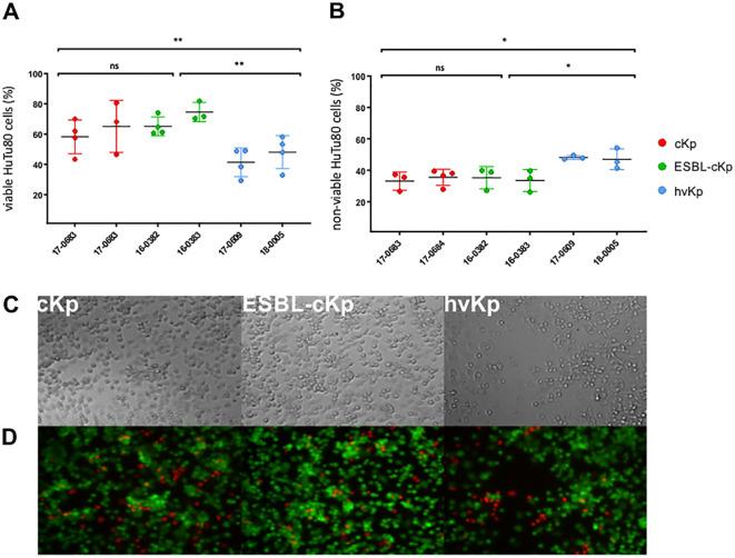
Significant differences in adhesion and invasion capability, phagocytosis resistance and intracellular replication were measured between different pathotypes. Especially, ESBL-producing isolates demonstrated increased invasion in host cell lines and survival in macrophages. A strong cytotoxic effect on intestinal cells was observed for hypervirulent . The results from our investigations of the growth behavior of in platelets and serum showed that siderophores and/or an enlarged capsule are not essential factors for the proliferation of (hypervirulent) strains in blood components.

CONCLUSION

Our experiments revealed new insights into the host-pathogen interactions of strains representing different pathovars and clonal lineages in different infectious contexts and hosts. While a clear limitation of our study is the limited strain set used for both infection and as potential host, the results are a further step for a better understanding of the pathogenicity of and its properties essential for different stages of colonization and infection. When developed further, these results may offer novel approaches for future therapeutics including novel "anti-virulence strategies".

摘要

背景

是全球范围内引起医疗保健相关感染和社区获得性感染的最重要的机会性病原体之一。近年来,抗生素耐药性的增加以及高毒力菌株引起的感染引发了极大的公共卫生关注。在本研究中,在微生物学、细胞生物学和免疫学实验中分析了不同人类和动物来源菌株的宿主-病原体相互作用。

方法

使用不同致病型的代表菌株以及各种上皮细胞和巨噬细胞系进行感染实验,分析黏附、侵袭和细胞内复制情况。实验条件包括常氧和缺氧。此外,研究了表达特定铁载体的其他菌株在血液(血小板浓缩物、血清)中的存活和生长情况。所有实验均重复进行三次,并确定具有统计学意义的差异。

结果

不同致病型之间在黏附与侵袭能力、抗吞噬作用和细胞内复制方面存在显著差异。特别是,产超广谱β-内酰胺酶(ESBL)的菌株在宿主细胞系中的侵袭能力增强,在巨噬细胞中的存活率提高。高毒力菌株对肠道细胞具有强烈的细胞毒性作用。我们对菌株在血小板和血清中生长行为的研究结果表明,铁载体和/或增大的荚膜不是(高毒力)菌株在血液成分中增殖的必要因素。

结论

我们的实验揭示了在不同感染背景和宿主中代表不同致病型和克隆谱系的菌株的宿主-病原体相互作用的新见解。虽然我们研究的一个明显局限性是用于感染实验和作为潜在宿主的菌株集有限,但这些结果是朝着更好地理解该菌株的致病性及其在定植和感染不同阶段所必需的特性迈出的又一步。如果进一步发展,这些结果可能为未来的治疗方法提供新途径,包括新型“抗毒力策略”。

https://cdn.ncbi.nlm.nih.gov/pmc/blobs/e686/11868097/417e0ddbca3a/fcimb-15-1522573-g001.jpg

文献检索

告别复杂PubMed语法,用中文像聊天一样搜索,搜遍4000万医学文献。AI智能推荐,让科研检索更轻松。

立即免费搜索

文件翻译

保留排版,准确专业,支持PDF/Word/PPT等文件格式,支持 12+语言互译。

免费翻译文档

深度研究

AI帮你快速写综述,25分钟生成高质量综述,智能提取关键信息,辅助科研写作。

立即免费体验