Liu Huai, Fu Yingzhou, Tang Ling, Song Bo, Gu Wangning, Yang Hongmin, Xiao Tengfei, Wang Hui, Chen Pan
The Affiliated Cancer Hospital of Xiangya School of Medicine, Central South University/Hunan Cancer Hospital, Changsha 410013, China; Key Laboratory of Translational Radiation Oncology, Hunan Province; Department of Radiation Oncology, Hunan Cancer Hospital and The Affiliated Cancer Hospital of Xiangya School of Medicine, Central South University, Changsha 410013, China.
The Affiliated Cancer Hospital of Xiangya School of Medicine, Central South University/Hunan Cancer Hospital, Changsha 410013, China.
Neoplasia. 2025 Apr;62:101142. doi: 10.1016/j.neo.2025.101142. Epub 2025 Mar 12.
Nasopharyngeal carcinoma (NPC) is the most common malignancy of the nasopharynx. Ferroptosis induction shows anti-tumor activities in cancers including NPC. Elucidating the regulatory mechanism of ferroptosis is crucial for developing targeted therapeutic strategies for NPC.
The GEO dataset (GSE68799) was used to analyze HOXA9 expression in NPC. Cell viability, levels of MDA, total iron, Fe and GSH, and lipid peroxidation were examined for ferroptosis evaluation. O-GlcNAcylation levels on HOXA9 and ubiquitination levels on SIRT6 were detected by immunoprecipitation. ChIP and luciferase assays were applied for determining the interaction of HOXA9 and UBR5. The interaction between UBR5 and SIRT6, OGT and HOXA9 were evaluated by Co-IP assays. A subcutaneous NPC mouse model was established to explore whether knockdown of HOXA9 or UBR5 regulates tumor growth in vivo.
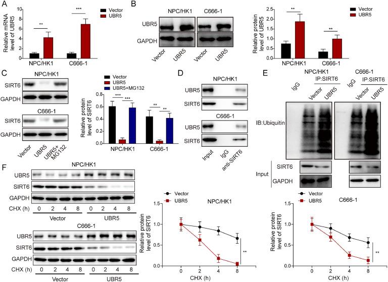
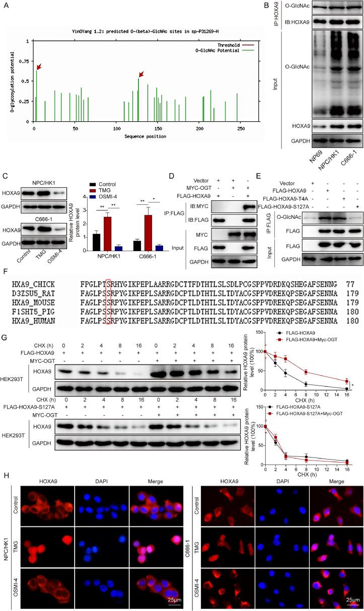
HOXA9 was highly expressed in NPC, and knockdown of HOXA9 elevated total iron, Fe and lipid peroxidation and reduced GSH and NPC cell viability. O-GlcNAcylation stabilized HOXA9 and facilitated its nuclear translocation in NPC cells. HOXA9 directly bound to UBR5 promoter to increase its expression, thus accelerating ubiquitination and degradation of SIRT6. HOXA9 restrained ferroptosis via promoting UBR5 expression, and UBR5 suppressed ferroptosis through promotion of SIRT6 ubiquitination and degradation. Knockdown of HOXA9 or UBR5 promoted ferroptosis and inhibited NPC growth in mice.
O-GlcNAc-modified HOXA9 inhibits ferroptosis by enhancing UBR5 expression and ubiquitination and degradation of SIRT6 in NPC cells, thus accelerating NPC progression. Our study provides potential therapeutic targets for NPC treatment.
鼻咽癌(NPC)是鼻咽部最常见的恶性肿瘤。诱导铁死亡在包括鼻咽癌在内的多种癌症中显示出抗肿瘤活性。阐明铁死亡的调控机制对于开发鼻咽癌的靶向治疗策略至关重要。
使用GEO数据集(GSE68799)分析鼻咽癌中HOXA9的表达。检测细胞活力、丙二醛(MDA)水平、总铁、铁(Fe)和谷胱甘肽(GSH)水平以及脂质过氧化,以评估铁死亡。通过免疫沉淀检测HOXA9上的O-连接N-乙酰葡糖胺化水平和SIRT6上的泛素化水平。采用染色质免疫沉淀(ChIP)和荧光素酶测定法确定HOXA9与UBR5的相互作用。通过免疫共沉淀(Co-IP)测定法评估UBR5与SIRT6、O-连接N-乙酰葡糖胺转移酶(OGT)与HOXA9之间的相互作用。建立皮下鼻咽癌小鼠模型,以探究敲低HOXA9或UBR5是否在体内调节肿瘤生长。
HOXA9在鼻咽癌中高表达,敲低HOXA9可提高总铁、铁和脂质过氧化水平,并降低GSH水平和鼻咽癌细胞活力。O-连接N-乙酰葡糖胺化使HOXA9稳定,并促进其在鼻咽癌细胞中的核转位。HOXA9直接结合到UBR5启动子上以增加其表达,从而加速SIRT6的泛素化和降解。HOXA9通过促进UBR5表达抑制铁死亡,而UBR5通过促进SIRT6的泛素化和降解抑制铁死亡。敲低HOXA9或UBR5可促进铁死亡并抑制小鼠鼻咽癌生长。
O-连接N-乙酰葡糖胺修饰的HOXA9通过增强UBR5表达以及SIRT6在鼻咽癌细胞中的泛素化和降解来抑制铁死亡,从而加速鼻咽癌进展。我们的研究为鼻咽癌治疗提供了潜在的治疗靶点。