Maeda Michihide, Mabuchi Seiji, Akazawa Takashi, Mizote Yu, Sasano Tomoyuki, Komura Naoko, Sakata Mina, Takiuchi Tsuyoshi, Matsuzaki Shinya, Hisa Tsuyoshi, Nakamura Harumi, Ekawa Tomoya, Kamiura Shoji, Kimura Tadashi, Tahara Hideaki
Department of Obstetrics and Gynecology, Osaka University Graduate School of Medicine, 2-2 Yamadaoka, Suita, Osaka, 565-0871, Japan.
Department of Gynecology, Osaka International Cancer Institute, 3-1-69 Otemae, Chuo-ku, Osaka, 540-0008, Japan.
Sci Rep. 2025 Mar 13;15(1):8774. doi: 10.1038/s41598-025-91858-4.
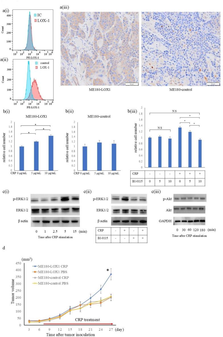
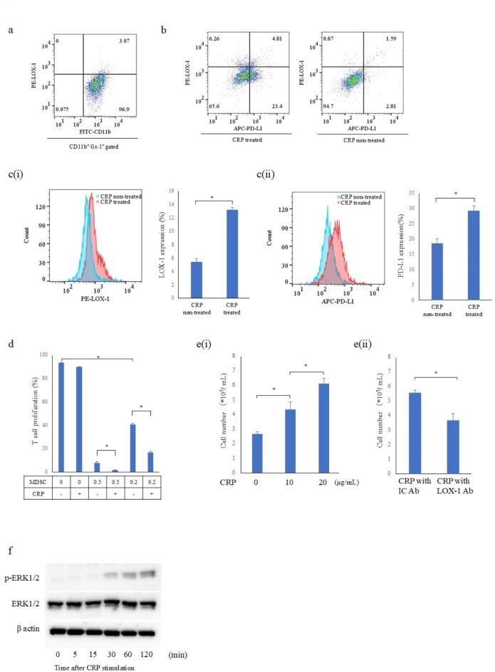
We investigated clinical implications of CRP and its receptor, LOX-1, in cervical cancer progression and the underlying mechanisms. Clinical data from 121 patients with cervical cancer administered definitive radiotherapy were analyzed to investigate the relationship among pretreatment serum CRP levels, tumor LOX-1 expression, and treatment outcomes. Clinical samples, cervical cancer cell lines, and mouse xenograft models of cervical cancer were employed to elucidate the mechanisms for CRP-mediated progression of cervical cancer, focusing on LOX-1 expression on cancer and myeloid-derived suppressor (MDSCs) cells. Patients with elevated pretreatment CRP levels showed significantly shorter overall survival when their cervical tumor expressed LOX-1. In contrast, elevated pretreatment CRP levels had no prognostic relevance in patients with cervical tumors not expressing LOX-1. CRP treatment of LOX1-expressing cervical cancer cells induced ERK phosphorylation and stimulated cell proliferation in vitro. In vivo, CRP treatment promoted the progression of LOX-1-expressing cervical cancer. In vitro, it stimulated MDSC survival and augmented their suppressive activity. However, the tumor-promoting effects of CRP were minimal in tumors not expressing LOX-1. In conclusion, CRP facilitates progression of LOX-1-expressing cervical cancer by stimulating LOX-1 and its downstream effectors in cancer cells and MDSCs. Novel treatments targeting CRP or LOX-1 may be against LOX1-expressing cancer.
我们研究了C反应蛋白(CRP)及其受体凝集素样氧化低密度脂蛋白受体1(LOX-1)在宫颈癌进展中的临床意义及潜在机制。分析了121例行根治性放疗的宫颈癌患者的临床资料,以探讨治疗前血清CRP水平、肿瘤LOX-1表达与治疗结果之间的关系。采用临床样本、宫颈癌细胞系及宫颈癌小鼠异种移植模型,以LOX-1在癌细胞和髓源性抑制细胞(MDSCs)上的表达为重点,阐明CRP介导宫颈癌进展的机制。治疗前CRP水平升高的患者,若其宫颈肿瘤表达LOX-1,则总生存期显著缩短。相反,治疗前CRP水平升高对不表达LOX-1的宫颈肿瘤患者无预后意义。用CRP处理表达LOX1的宫颈癌细胞可诱导细胞外信号调节激酶(ERK)磷酸化,并在体外刺激细胞增殖。在体内,CRP处理可促进表达LOX-1的宫颈癌进展。在体外,它可刺激MDSC存活并增强其抑制活性。然而,CRP对不表达LOX-1的肿瘤的促肿瘤作用极小。总之,CRP通过刺激癌细胞和MDSCs中的LOX-1及其下游效应物,促进表达LOX-1的宫颈癌进展。针对CRP或LOX-1的新型治疗可能对表达LOX1的癌症有效。