• 文献检索
  • 文档翻译
  • 深度研究
  • 学术资讯
  • Suppr Zotero 插件Zotero 插件
  • 邀请有礼
  • 套餐&价格
  • 历史记录
应用&插件
Suppr Zotero 插件Zotero 插件浏览器插件Mac 客户端Windows 客户端微信小程序
定价
高级版会员购买积分包购买API积分包
服务
文献检索文档翻译深度研究API 文档MCP 服务
关于我们
关于 Suppr公司介绍联系我们用户协议隐私条款
关注我们

Suppr 超能文献

核心技术专利:CN118964589B侵权必究
粤ICP备2023148730 号-1Suppr @ 2026

文献检索

告别复杂PubMed语法,用中文像聊天一样搜索,搜遍4000万医学文献。AI智能推荐,让科研检索更轻松。

立即免费搜索

文件翻译

保留排版,准确专业,支持PDF/Word/PPT等文件格式,支持 12+语言互译。

免费翻译文档

深度研究

AI帮你快速写综述,25分钟生成高质量综述,智能提取关键信息,辅助科研写作。

立即免费体验

脉络丛中SPAK的靶向抑制可减轻实验性自身免疫性脑脊髓炎中的T细胞浸润和脱髓鞘。

Target inhibition of SPAK in choroid plexus attenuates T cell infiltration and demyelination in experimental autoimmune encephalomyelitis.

作者信息

Qi Chenxing, Wang Yeping, Li Xuhang, Zheng Cheng, Gu Yi, Hu Junxiao, Qiu Yiming, Xie Guomin, Xu Shujun, Zheng Yuyin, Lv Zhongyue, Zheng Wu

机构信息

Department of Neurology, Ningbo Medical Center Lihuili Hospital, Ningbo University, Ningbo, Zhejiang, 315040, China.

Rehabilitation Medicine Center, The Second Affiliated Hospital of Wenzhou Medical University, Wenzhou, Zhejiang, 325027, China.

出版信息

J Neuroinflammation. 2025 Mar 13;22(1):80. doi: 10.1186/s12974-025-03407-5.

DOI:10.1186/s12974-025-03407-5
PMID:40082912
原文链接:https://pmc.ncbi.nlm.nih.gov/articles/PMC11907836/
Abstract

BACKGROUND

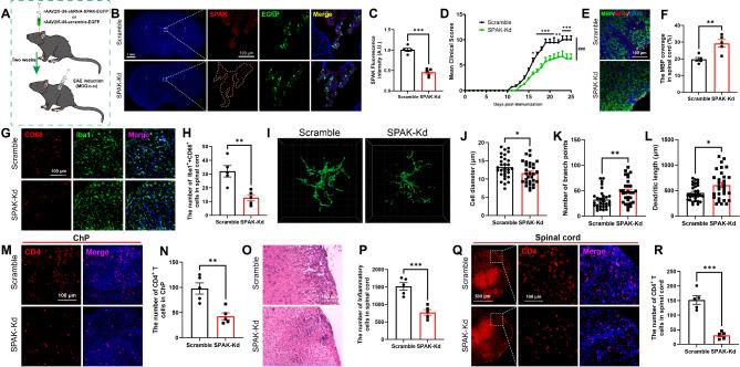
Disease-modifying therapies (DMTs) that prevent immune cell infiltration into the brain have demonstrated efficacy in multiple sclerosis (MS) treatment. However, their unpredictable adverse effects necessitate the development of safer therapeutic alternatives. The choroid plexus (ChP) functions as a crucial barrier against immune cell invasion, and previous studies have shown that preventing immune cell infiltration across the ChP reduces brain lesion in MS animal models. Understanding ChP barrier regulation is therefore essential for identifying novel therapeutic targets for MS. Here, we explored the role of Ste20-related proline/alanine-rich kinase (SPAK) in experimental autoimmune encephalomyelitis (EAE).

METHODS

We examined the expression patterns of SPAK signaling in ChP using immunofluorescence in the EAE model. To investigate the roles of SPAK, matrix metalloproteinase (MMP) 2 and MMP9 in EAE pathology, we performed ChP-specific gene manipulation via intracerebroventricular (ICV) injection of recombinant adeno-associated virus 2/5 (rAAV2/5). T cell infiltration into the central nervous system (CNS) was analyzed using CD4 immunostaining and flow cytometry. We employed cell immunofluorescence, transwell assays, and rescue experiments in vitro to study SPAK's effects on ChP epithelial barrier integrity. We also evaluated the protective effects of SPAK-Na-K-2Cl cotransporter-1 (NKCC1) inhibitors (ZT-1a and bumetanide) on immune invasion and demyelination during EAE using pharmacological approaches.

RESULTS

Following EAE induction, we observed progressive increases in both total and phosphorylated SPAK levels in ChP epithelium. Notably, ChP-specific SPAK knockdown significantly reduced T cell invasion and ameliorated EAE pathology, while SPAK overexpression exacerbated these effects. Bulk RNA sequencing and subsequent qPCR validation revealed that SPAK knockdown decreased the expression of MMP2 and MMP9, MMPs that compromise barrier integrity by degrading tight junction proteins. In vitro studies demonstrated that SPAK overexpression impaired ChP barrier function through the activator protein-1 (AP-1)-MMP2/9-zonula occludens-1 (ZO-1) axis. Furthermore, ChP-specific knockdown of either MMP2 or MMP9 protected against EAE pathology. Additionally, we identified SPAK-NKCC1 antagonists (bumetanide and ZT-1a) as promising therapeutic candidates for MS/EAE treatment.

CONCLUSIONS

Our findings demonstrate that targeting ChP-SPAK signaling represents a novel therapeutic strategy for MS treatment.

摘要

背景

可防止免疫细胞浸润入脑的疾病修饰疗法(DMTs)已在多发性硬化症(MS)治疗中显示出疗效。然而,其不可预测的不良反应使得有必要开发更安全的治疗选择。脉络丛(ChP)作为抵御免疫细胞入侵的关键屏障,先前的研究表明,防止免疫细胞穿过ChP浸润可减少MS动物模型中的脑损伤。因此,了解ChP屏障调节对于确定MS的新治疗靶点至关重要。在此,我们探讨了丝氨酸/苏氨酸蛋白激酶20相关富含脯氨酸/丙氨酸激酶(SPAK)在实验性自身免疫性脑脊髓炎(EAE)中的作用。

方法

我们在EAE模型中使用免疫荧光检查了ChP中SPAK信号的表达模式。为了研究SPAK、基质金属蛋白酶(MMP)2和MMP9在EAE病理中的作用,我们通过脑室内(ICV)注射重组腺相关病毒2/5(rAAV2/5)进行ChP特异性基因操作。使用CD4免疫染色和流式细胞术分析T细胞向中枢神经系统(CNS)的浸润。我们在体外采用细胞免疫荧光、Transwell实验和拯救实验来研究SPAK对ChP上皮屏障完整性的影响。我们还使用药理学方法评估了SPAK-钠-钾-2-氯共转运体-1(NKCC1)抑制剂(ZT-1a和布美他尼)对EAE期间免疫侵袭和脱髓鞘的保护作用。

结果

在诱导EAE后,我们观察到ChP上皮中总SPAK水平和磷酸化SPAK水平均逐渐升高。值得注意的是,ChP特异性SPAK敲低显著减少了T细胞浸润并改善了EAE病理,而SPAK过表达则加剧了这些影响。批量RNA测序及随后的qPCR验证显示,SPAK敲低降低了MMP2和MMP9的表达,MMPs通过降解紧密连接蛋白损害屏障完整性。体外研究表明,SPAK过表达通过激活蛋白-1(AP-1)-MMP2/9-闭合小带蛋白-1(ZO-1)轴损害ChP屏障功能。此外,ChP特异性敲低MMP2或MMP9均可预防EAE病理。此外,我们确定SPAK-NKCC1拮抗剂(布美他尼和ZT-1a)为MS/EAE治疗有前景的候选药物。

结论

我们的研究结果表明,靶向ChP-SPAK信号代表了一种新的MS治疗策略。

https://cdn.ncbi.nlm.nih.gov/pmc/blobs/5237/11907836/e3d018252fe5/12974_2025_3407_Fig10_HTML.jpg
https://cdn.ncbi.nlm.nih.gov/pmc/blobs/5237/11907836/2e373d585095/12974_2025_3407_Fig1_HTML.jpg
https://cdn.ncbi.nlm.nih.gov/pmc/blobs/5237/11907836/6feae8e8316c/12974_2025_3407_Fig2_HTML.jpg
https://cdn.ncbi.nlm.nih.gov/pmc/blobs/5237/11907836/32262a042daf/12974_2025_3407_Fig3_HTML.jpg
https://cdn.ncbi.nlm.nih.gov/pmc/blobs/5237/11907836/a1693980e448/12974_2025_3407_Fig4_HTML.jpg
https://cdn.ncbi.nlm.nih.gov/pmc/blobs/5237/11907836/50ad6188972e/12974_2025_3407_Fig5_HTML.jpg
https://cdn.ncbi.nlm.nih.gov/pmc/blobs/5237/11907836/d327f35dfa05/12974_2025_3407_Fig6_HTML.jpg
https://cdn.ncbi.nlm.nih.gov/pmc/blobs/5237/11907836/d36f1a8c6c2a/12974_2025_3407_Fig7_HTML.jpg
https://cdn.ncbi.nlm.nih.gov/pmc/blobs/5237/11907836/cc019cef511f/12974_2025_3407_Fig8_HTML.jpg
https://cdn.ncbi.nlm.nih.gov/pmc/blobs/5237/11907836/ccbd38e22ec3/12974_2025_3407_Fig9_HTML.jpg
https://cdn.ncbi.nlm.nih.gov/pmc/blobs/5237/11907836/e3d018252fe5/12974_2025_3407_Fig10_HTML.jpg
https://cdn.ncbi.nlm.nih.gov/pmc/blobs/5237/11907836/2e373d585095/12974_2025_3407_Fig1_HTML.jpg
https://cdn.ncbi.nlm.nih.gov/pmc/blobs/5237/11907836/6feae8e8316c/12974_2025_3407_Fig2_HTML.jpg
https://cdn.ncbi.nlm.nih.gov/pmc/blobs/5237/11907836/32262a042daf/12974_2025_3407_Fig3_HTML.jpg
https://cdn.ncbi.nlm.nih.gov/pmc/blobs/5237/11907836/a1693980e448/12974_2025_3407_Fig4_HTML.jpg
https://cdn.ncbi.nlm.nih.gov/pmc/blobs/5237/11907836/50ad6188972e/12974_2025_3407_Fig5_HTML.jpg
https://cdn.ncbi.nlm.nih.gov/pmc/blobs/5237/11907836/d327f35dfa05/12974_2025_3407_Fig6_HTML.jpg
https://cdn.ncbi.nlm.nih.gov/pmc/blobs/5237/11907836/d36f1a8c6c2a/12974_2025_3407_Fig7_HTML.jpg
https://cdn.ncbi.nlm.nih.gov/pmc/blobs/5237/11907836/cc019cef511f/12974_2025_3407_Fig8_HTML.jpg
https://cdn.ncbi.nlm.nih.gov/pmc/blobs/5237/11907836/ccbd38e22ec3/12974_2025_3407_Fig9_HTML.jpg
https://cdn.ncbi.nlm.nih.gov/pmc/blobs/5237/11907836/e3d018252fe5/12974_2025_3407_Fig10_HTML.jpg

相似文献

1
Target inhibition of SPAK in choroid plexus attenuates T cell infiltration and demyelination in experimental autoimmune encephalomyelitis.脉络丛中SPAK的靶向抑制可减轻实验性自身免疫性脑脊髓炎中的T细胞浸润和脱髓鞘。
J Neuroinflammation. 2025 Mar 13;22(1):80. doi: 10.1186/s12974-025-03407-5.
2
Role of SPAK-NKCC1 signaling cascade in the choroid plexus blood-CSF barrier damage after stroke.SPAK-NKCC1 信号级联在卒中后脉络丛血脑屏障损伤中的作用。
J Neuroinflammation. 2022 Apr 12;19(1):91. doi: 10.1186/s12974-022-02456-4.
3
Adenosine A receptor-mediated interactions between Th1 T cells and the choroid plexus epithelium via IFN-γ signalling control T-Cell infiltration in experimental autoimmune encephalomyelitis.腺苷A受体介导的Th1 T细胞与脉络丛上皮之间通过IFN-γ信号传导的相互作用控制实验性自身免疫性脑脊髓炎中的T细胞浸润。
Cell Commun Signal. 2025 Feb 17;23(1):94. doi: 10.1186/s12964-025-02100-7.
4
Choroid plexus-selective inactivation of adenosine A receptors protects against T cell infiltration and experimental autoimmune encephalomyelitis.脉络丛选择性敲除腺苷 A 受体可防止 T 细胞浸润和实验性自身免疫性脑脊髓炎。
J Neuroinflammation. 2022 Feb 18;19(1):52. doi: 10.1186/s12974-022-02415-z.
5
Carotid artery vascular stenosis causes the blood-CSF barrier damage and neuroinflammation.颈动脉血管狭窄导致血脑屏障损伤和神经炎症。
J Neuroinflammation. 2024 Sep 10;21(1):220. doi: 10.1186/s12974-024-03209-1.
6
Blocking the IFN-gamma signal in the choroid plexus confers resistance to experimental autoimmune encephalomyelitis.阻断脉络丛中的 IFN-γ 信号可赋予实验性自身免疫性脑脊髓炎的抗性。
FASEB J. 2023 Apr;37(4):e22833. doi: 10.1096/fj.202201767R.
7
The choroid plexus acts as an immune cell reservoir and brain entry site in experimental autoimmune encephalomyelitis.脉络丛在实验性自身免疫性脑脊髓炎中充当免疫细胞储库和大脑进入部位。
Fluids Barriers CNS. 2023 Jun 1;20(1):39. doi: 10.1186/s12987-023-00441-4.
8
Lentivirus-mediated estrogen receptor α overexpression in the central nervous system ameliorates experimental autoimmune encephalomyelitis in mice.慢病毒介导的中枢神经系统雌激素受体 α 过表达可改善实验性自身免疫性脑脊髓炎小鼠的病情。
Int J Mol Med. 2013 May;31(5):1209-21. doi: 10.3892/ijmm.2013.1306. Epub 2013 Mar 15.
9
Lack of junctional adhesion molecule (JAM)-B ameliorates experimental autoimmune encephalomyelitis.缺乏连接黏附分子(JAM)-B 可改善实验性自身免疫性脑脊髓炎。
Brain Behav Immun. 2018 Oct;73:3-20. doi: 10.1016/j.bbi.2018.06.014. Epub 2018 Jun 18.
10
Targeted Knockdown of Genes in the Choroid Plexus.靶向敲除脉络丛中的基因。
J Vis Exp. 2023 Jun 16(196). doi: 10.3791/65555.

本文引用的文献

1
Attenuation of Blood-Brain Barrier Disruption in Traumatic Brain Injury via Inhibition of NKCC1 Cotransporter: Insights into the NF-κB/NLRP3 Signaling Pathway.通过抑制NKCC1协同转运蛋白减轻创伤性脑损伤中血脑屏障的破坏:对NF-κB/NLRP3信号通路的见解
J Neurotrauma. 2025 May;42(9-10):814-831. doi: 10.1089/neu.2023.0580. Epub 2025 Jan 30.
2
Reduction of prolonged excitatory neuron swelling after spinal cord injury improves locomotor recovery in mice.脊髓损伤后减少兴奋性神经元肿胀可改善小鼠的运动功能恢复。
Sci Transl Med. 2024 Sep 25;16(766):eadn7095. doi: 10.1126/scitranslmed.adn7095.
3
Choroid plexus volume differentiates MS from its mimics.
脉络丛体积可区分 MS 与其类似疾病。
Mult Scler. 2024 Jul;30(8):1072-1076. doi: 10.1177/13524585241238094. Epub 2024 Mar 13.
4
SPAK inhibitor ZT-1a attenuates reactive astrogliosis and oligodendrocyte degeneration in a mouse model of vascular dementia.SPAK抑制剂ZT-1a可减轻血管性痴呆小鼠模型中的反应性星形胶质细胞增生和少突胶质细胞变性。
CNS Neurosci Ther. 2024 Mar;30(3):e14654. doi: 10.1111/cns.14654.
5
A B cell-driven EAE mouse model reveals the impact of B cell-derived cytokines on CNS autoimmunity.B 细胞驱动的实验性自身免疫性脑脊髓炎小鼠模型揭示了 B 细胞衍生细胞因子对中枢神经系统自身免疫的影响。
Proc Natl Acad Sci U S A. 2023 Nov 21;120(47):e2300733120. doi: 10.1073/pnas.2300733120. Epub 2023 Nov 13.
6
Breast-to-brain metastasis is exacerbated with chemotherapy through blood-cerebrospinal fluid barrier and induces Alzheimer's-like pathology.乳腺癌脑转移通过血脑屏障和血脑脊液屏障加剧,并诱导类似阿尔茨海默病的病理。
J Neurosci Res. 2023 Dec;101(12):1900-1913. doi: 10.1002/jnr.25249. Epub 2023 Oct 3.
7
Choroid Plexus Volume Change-A Candidate for a New Radiological Marker of MS Progression.脉络丛体积变化——多发性硬化症进展新影像学标志物的候选指标
Diagnostics (Basel). 2023 Aug 14;13(16):2668. doi: 10.3390/diagnostics13162668.
8
Characterization of Depression- and Anxiety-Like Behaviours in a Mouse Model of Relapsing-Remitting Multiple Sclerosis.复发缓解型多发性硬化症小鼠模型中抑郁样和焦虑样行为的特征描述
J Neuroimmune Pharmacol. 2023 Sep;18(3):235-247. doi: 10.1007/s11481-023-10080-z. Epub 2023 Aug 1.
9
Blocking the IFN-gamma signal in the choroid plexus confers resistance to experimental autoimmune encephalomyelitis.阻断脉络丛中的 IFN-γ 信号可赋予实验性自身免疫性脑脊髓炎的抗性。
FASEB J. 2023 Apr;37(4):e22833. doi: 10.1096/fj.202201767R.
10
The choroid plexus links innate immunity to CSF dysregulation in hydrocephalus.脉络丛将先天免疫与脑积水时的 CSF 失调联系起来。
Cell. 2023 Feb 16;186(4):764-785.e21. doi: 10.1016/j.cell.2023.01.017.