• 文献检索
  • 文档翻译
  • 深度研究
  • 学术资讯
  • Suppr Zotero 插件Zotero 插件
  • 邀请有礼
  • 套餐&价格
  • 历史记录
应用&插件
Suppr Zotero 插件Zotero 插件浏览器插件Mac 客户端Windows 客户端微信小程序
定价
高级版会员购买积分包购买API积分包
服务
文献检索文档翻译深度研究API 文档MCP 服务
关于我们
关于 Suppr公司介绍联系我们用户协议隐私条款
关注我们

Suppr 超能文献

核心技术专利:CN118964589B侵权必究
粤ICP备2023148730 号-1Suppr @ 2026

文献检索

告别复杂PubMed语法,用中文像聊天一样搜索,搜遍4000万医学文献。AI智能推荐,让科研检索更轻松。

立即免费搜索

文件翻译

保留排版,准确专业,支持PDF/Word/PPT等文件格式,支持 12+语言互译。

免费翻译文档

深度研究

AI帮你快速写综述,25分钟生成高质量综述,智能提取关键信息,辅助科研写作。

立即免费体验

颈动脉血管狭窄导致血脑屏障损伤和神经炎症。

Carotid artery vascular stenosis causes the blood-CSF barrier damage and neuroinflammation.

机构信息

Department of Neurology, The Second Hospital of Dalian Medical University, Dalian, 116027, Liaoning, China.

Department of Neurology, University of Pittsburgh Medical Center, 7016 Biomedical Science Tower 3, 3501 Fifth Ave., Pittsburgh, PA, 15213, USA.

出版信息

J Neuroinflammation. 2024 Sep 10;21(1):220. doi: 10.1186/s12974-024-03209-1.

DOI:10.1186/s12974-024-03209-1
PMID:39256783
原文链接:https://pmc.ncbi.nlm.nih.gov/articles/PMC11385148/
Abstract

BACKGROUND

The choroid plexus (ChP) helps maintain the homeostasis of the brain by forming the blood-CSF barrier via tight junctions (TJ) at the choroid plexus epithelial cells, and subsequently preventing neuroinflammation by restricting immune cells infiltration into the central nervous system. However, whether chronic cerebral hypoperfusion causes ChP structural damage and blood-CSF barrier impairment remains understudied.

METHODS

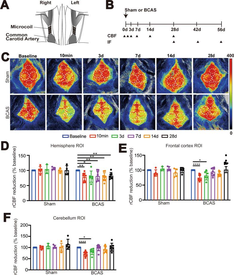
The bilateral carotid stenosis (BCAS) model in adult male C57BL/6 J mice was used to induce cerebral hypoperfusion, a model for vascular contributions to cognitive impairment and dementia (VCID). BCAS-mediated changes of the blood-CSF barrier TJ proteins, apical secretory Na-K-Cl cotransporter isoform 1 (NKCC1) protein and regulatory serine-threonine kinases SPAK, and brain infiltration of myeloid-derived immune cells were assessed.

RESULTS

BCAS triggered dynamic changes of TJ proteins (claudin 1, claudin 5) accompanied with stimulation of SPAK-NKCC1 complex and NF-κB in the ChP epithelial cells. These changes impacted the integrity of the blood-CSF barrier, as evidenced by ChP infiltration of macrophages/microglia, neutrophils and T cells. Importantly, pharmacological blockade of SPAK with its potent inhibitor ZT1a in BCAS mice attenuated brain immune cell infiltration and improved cognitive neurological function.

CONCLUSIONS

BCAS causes chronic ChP blood-CSF damage and immune cell infiltration. Our study sheds light on the SPAK-NKCC1 complex as a therapeutic target in neuroinflammation.

摘要

背景

脉络丛(ChP)通过脉络丛上皮细胞的紧密连接(TJ)形成血脑屏障,有助于维持大脑的内稳态,并通过限制免疫细胞浸润中枢神经系统来预防神经炎症。然而,慢性脑灌注不足是否会导致 ChP 结构损伤和血脑屏障功能障碍仍研究不足。

方法

采用成年雄性 C57BL/6J 小鼠双侧颈总动脉狭窄(BCAS)模型诱导脑灌注不足,这是血管性认知障碍和痴呆(VCID)的一个模型。评估了 BCAS 介导的 TJ 蛋白、顶端分泌 Na-K-Cl 共转运蛋白同工型 1(NKCC1)蛋白和调节丝氨酸-苏氨酸激酶 SPAK 的血脑屏障 TJ 变化,以及骨髓源性免疫细胞向脑内的浸润情况。

结果

BCAS 触发 TJ 蛋白(闭合蛋白 1、闭合蛋白 5)的动态变化,同时刺激 ChP 上皮细胞中的 SPAK-NKCC1 复合物和 NF-κB。这些变化影响了血脑屏障的完整性,这可以从 ChP 中巨噬细胞/小胶质细胞、中性粒细胞和 T 细胞的浸润得到证明。重要的是,在 BCAS 小鼠中用其强效抑制剂 ZT1a 抑制 SPAK,可减轻脑免疫细胞浸润并改善认知神经功能。

结论

BCAS 导致慢性 ChP 血脑屏障损伤和免疫细胞浸润。我们的研究揭示了 SPAK-NKCC1 复合物作为神经炎症的治疗靶点。

https://cdn.ncbi.nlm.nih.gov/pmc/blobs/916f/11385148/9d73149c5784/12974_2024_3209_Fig10_HTML.jpg
https://cdn.ncbi.nlm.nih.gov/pmc/blobs/916f/11385148/fb9ae3e22341/12974_2024_3209_Fig1_HTML.jpg
https://cdn.ncbi.nlm.nih.gov/pmc/blobs/916f/11385148/5ab34c517340/12974_2024_3209_Fig2_HTML.jpg
https://cdn.ncbi.nlm.nih.gov/pmc/blobs/916f/11385148/d5c2f835a53c/12974_2024_3209_Fig3_HTML.jpg
https://cdn.ncbi.nlm.nih.gov/pmc/blobs/916f/11385148/689206988a69/12974_2024_3209_Fig4_HTML.jpg
https://cdn.ncbi.nlm.nih.gov/pmc/blobs/916f/11385148/420696077426/12974_2024_3209_Fig5_HTML.jpg
https://cdn.ncbi.nlm.nih.gov/pmc/blobs/916f/11385148/53263dea79bb/12974_2024_3209_Fig6_HTML.jpg
https://cdn.ncbi.nlm.nih.gov/pmc/blobs/916f/11385148/7639b6bdb966/12974_2024_3209_Fig7_HTML.jpg
https://cdn.ncbi.nlm.nih.gov/pmc/blobs/916f/11385148/1aa97c7c288e/12974_2024_3209_Fig8_HTML.jpg
https://cdn.ncbi.nlm.nih.gov/pmc/blobs/916f/11385148/efa080a9955e/12974_2024_3209_Fig9_HTML.jpg
https://cdn.ncbi.nlm.nih.gov/pmc/blobs/916f/11385148/9d73149c5784/12974_2024_3209_Fig10_HTML.jpg
https://cdn.ncbi.nlm.nih.gov/pmc/blobs/916f/11385148/fb9ae3e22341/12974_2024_3209_Fig1_HTML.jpg
https://cdn.ncbi.nlm.nih.gov/pmc/blobs/916f/11385148/5ab34c517340/12974_2024_3209_Fig2_HTML.jpg
https://cdn.ncbi.nlm.nih.gov/pmc/blobs/916f/11385148/d5c2f835a53c/12974_2024_3209_Fig3_HTML.jpg
https://cdn.ncbi.nlm.nih.gov/pmc/blobs/916f/11385148/689206988a69/12974_2024_3209_Fig4_HTML.jpg
https://cdn.ncbi.nlm.nih.gov/pmc/blobs/916f/11385148/420696077426/12974_2024_3209_Fig5_HTML.jpg
https://cdn.ncbi.nlm.nih.gov/pmc/blobs/916f/11385148/53263dea79bb/12974_2024_3209_Fig6_HTML.jpg
https://cdn.ncbi.nlm.nih.gov/pmc/blobs/916f/11385148/7639b6bdb966/12974_2024_3209_Fig7_HTML.jpg
https://cdn.ncbi.nlm.nih.gov/pmc/blobs/916f/11385148/1aa97c7c288e/12974_2024_3209_Fig8_HTML.jpg
https://cdn.ncbi.nlm.nih.gov/pmc/blobs/916f/11385148/efa080a9955e/12974_2024_3209_Fig9_HTML.jpg
https://cdn.ncbi.nlm.nih.gov/pmc/blobs/916f/11385148/9d73149c5784/12974_2024_3209_Fig10_HTML.jpg

相似文献

1
Carotid artery vascular stenosis causes the blood-CSF barrier damage and neuroinflammation.颈动脉血管狭窄导致血脑屏障损伤和神经炎症。
J Neuroinflammation. 2024 Sep 10;21(1):220. doi: 10.1186/s12974-024-03209-1.
2
Role of SPAK-NKCC1 signaling cascade in the choroid plexus blood-CSF barrier damage after stroke.SPAK-NKCC1 信号级联在卒中后脉络丛血脑屏障损伤中的作用。
J Neuroinflammation. 2022 Apr 12;19(1):91. doi: 10.1186/s12974-022-02456-4.
3
A Novel Needle Mouse Model of Vascular Cognitive Impairment and Dementia.一种新型血管性认知障碍和痴呆的针状鼠标模型。
J Neurosci. 2023 Nov 1;43(44):7351-7360. doi: 10.1523/JNEUROSCI.0282-23.2023. Epub 2023 Sep 8.
4
Targeting modulation of the choroid plexus blood-CSF barrier and CSF hypersecretion via lipid nanoparticle-mediated co-delivery of siRNA and resveratrol.通过脂质纳米颗粒介导的siRNA和白藜芦醇共递送靶向脉络丛血脑脊液屏障的调节及脑脊液分泌过多
Nat Commun. 2025 Jul 10;16(1):6389. doi: 10.1038/s41467-025-61543-1.
5
Targeting CD38 to alleviate brain endothelial cell dysfunction and cognitive impairment in vascular dementia.靶向CD38以减轻血管性痴呆中的脑内皮细胞功能障碍和认知障碍。
J Pharmacol Sci. 2025 Aug;158(4):310-321. doi: 10.1016/j.jphs.2025.05.013. Epub 2025 May 21.
6
Target inhibition of SPAK in choroid plexus attenuates T cell infiltration and demyelination in experimental autoimmune encephalomyelitis.脉络丛中SPAK的靶向抑制可减轻实验性自身免疫性脑脊髓炎中的T细胞浸润和脱髓鞘。
J Neuroinflammation. 2025 Mar 13;22(1):80. doi: 10.1186/s12974-025-03407-5.
7
Exercise-induced irisin ameliorates cognitive impairment following chronic cerebral hypoperfusion by suppressing neuroinflammation and hippocampal neuronal apoptosis.运动诱导的鸢尾素通过抑制神经炎症和海马神经元凋亡来改善慢性脑灌注不足后的认知障碍。
J Neuroinflammation. 2025 Jun 28;22(1):168. doi: 10.1186/s12974-025-03493-5.
8
-induced periodontitis promotes neuroinflammation and neuronal loss associated with dysfunction of the brain barrier.诱导性牙周炎会促进神经炎症以及与脑屏障功能障碍相关的神经元丧失。
Front Cell Infect Microbiol. 2025 Jun 9;15:1559182. doi: 10.3389/fcimb.2025.1559182. eCollection 2025.
9
IFP35, a novel DAMP, aggravates neuroinflammation following acute ischemic stroke via TLR4/NF-κB/NLRP3 signaling.IFP35是一种新型的内源性危险信号分子,通过TLR4/NF-κB/NLRP3信号通路加重急性缺血性中风后的神经炎症。
J Neuroinflammation. 2025 Jun 25;22(1):164. doi: 10.1186/s12974-025-03492-6.
10
Transient ischemic stroke triggers sustained damage of the choroid plexus blood-CSF barrier.短暂性缺血性中风引发脉络丛血脑屏障的持续损伤。
Front Cell Neurosci. 2023 Dec 1;17:1279385. doi: 10.3389/fncel.2023.1279385. eCollection 2023.

引用本文的文献

1
Targeting NLRP3 signaling with a novel sulfonylurea compound for the treatment of vascular cognitive impairment and dementia.用一种新型磺脲类化合物靶向NLRP3信号通路治疗血管性认知障碍和痴呆症。
Fluids Barriers CNS. 2025 Jun 3;22(1):55. doi: 10.1186/s12987-025-00665-6.

本文引用的文献

1
SPAK inhibitor ZT-1a attenuates reactive astrogliosis and oligodendrocyte degeneration in a mouse model of vascular dementia.SPAK抑制剂ZT-1a可减轻血管性痴呆小鼠模型中的反应性星形胶质细胞增生和少突胶质细胞变性。
CNS Neurosci Ther. 2024 Mar;30(3):e14654. doi: 10.1111/cns.14654.
2
Roles of peripheral lipoproteins and cholesteryl ester transfer protein in the vascular contributions to cognitive impairment and dementia.外周脂蛋白和胆固醇酯转移蛋白在血管性认知功能障碍和痴呆中的作用。
Mol Neurodegener. 2023 Nov 16;18(1):86. doi: 10.1186/s13024-023-00671-y.
3
In vitro investigation of the effect of proinflammatory cytokines on mouse choroid plexus membrane transporters Ncbe and NKCC1.
在体研究促炎细胞因子对小鼠脉络丛膜转运体 Ncbe 和 NKCC1 的影响。
Fluids Barriers CNS. 2023 Oct 12;20(1):71. doi: 10.1186/s12987-023-00474-9.
4
Edaravone dexborneol ameliorates cognitive impairment by regulating the NF-κB pathway through AHR and promoting microglial polarization towards the M2 phenotype in mice with bilateral carotid artery stenosis (BCAS).依达拉奉右莰醇通过调节 AHR 并促进小胶质细胞向 M2 表型极化来改善双侧颈总动脉狭窄(BCAS)小鼠的认知障碍。
Eur J Pharmacol. 2023 Oct 15;957:176036. doi: 10.1016/j.ejphar.2023.176036. Epub 2023 Sep 4.
5
Astrocyte-targeting therapy rescues cognitive impairment caused by neuroinflammation via the Nrf2 pathway.星形胶质细胞靶向治疗通过 Nrf2 通路拯救神经炎症引起的认知障碍。
Proc Natl Acad Sci U S A. 2023 Aug 15;120(33):e2303809120. doi: 10.1073/pnas.2303809120. Epub 2023 Aug 7.
6
Astrocytic CXCL5 hinders microglial phagocytosis of myelin debris and aggravates white matter injury in chronic cerebral ischemia.星形胶质细胞 CXCL5 抑制小胶质细胞吞噬髓鞘碎片,加重慢性脑缺血的白质损伤。
J Neuroinflammation. 2023 May 3;20(1):105. doi: 10.1186/s12974-023-02780-3.
7
Neuroinflammation and amyloid deposition in the progression of mixed Alzheimer and vascular dementia.神经炎症与淀粉样蛋白沉积在混合性阿尔茨海默病和血管性痴呆的进展过程中。
Neuroimage Clin. 2023;38:103373. doi: 10.1016/j.nicl.2023.103373. Epub 2023 Mar 11.
8
Choroid plexus-targeted NKCC1 overexpression to treat post-hemorrhagic hydrocephalus.靶向脉络丛 NKCC1 过表达治疗出血后脑积水。
Neuron. 2023 May 17;111(10):1591-1608.e4. doi: 10.1016/j.neuron.2023.02.020. Epub 2023 Mar 8.
9
The choroid plexus links innate immunity to CSF dysregulation in hydrocephalus.脉络丛将先天免疫与脑积水时的 CSF 失调联系起来。
Cell. 2023 Feb 16;186(4):764-785.e21. doi: 10.1016/j.cell.2023.01.017.
10
Choroid Plexus Aquaporins in CSF Homeostasis and the Glymphatic System: Their Relevance for Alzheimer's Disease.脉络丛水通道蛋白在脑脊液稳态和神经淋巴系统中的作用:它们与阿尔茨海默病的相关性。
Int J Mol Sci. 2023 Jan 3;24(1):878. doi: 10.3390/ijms24010878.