• 文献检索
  • 文档翻译
  • 深度研究
  • 学术资讯
  • Suppr Zotero 插件Zotero 插件
  • 邀请有礼
  • 套餐&价格
  • 历史记录
应用&插件
Suppr Zotero 插件Zotero 插件浏览器插件Mac 客户端Windows 客户端微信小程序
定价
高级版会员购买积分包购买API积分包
服务
文献检索文档翻译深度研究API 文档MCP 服务
关于我们
关于 Suppr公司介绍联系我们用户协议隐私条款
关注我们

Suppr 超能文献

核心技术专利:CN118964589B侵权必究
粤ICP备2023148730 号-1Suppr @ 2026

文献检索

告别复杂PubMed语法,用中文像聊天一样搜索,搜遍4000万医学文献。AI智能推荐,让科研检索更轻松。

立即免费搜索

文件翻译

保留排版,准确专业,支持PDF/Word/PPT等文件格式,支持 12+语言互译。

免费翻译文档

深度研究

AI帮你快速写综述,25分钟生成高质量综述,智能提取关键信息,辅助科研写作。

立即免费体验

在阿尔茨海默病小鼠模型中,性染色体和性腺会改变小胶质细胞介导的病理学变化。

Sex chromosomes and gonads modify microglial-mediated pathology in a mouse model of Alzheimer's disease.

作者信息

Casali Brad T, Lin Li, Benedict Olesia, Zuppe Hannah, Marsico Emily, Reed Erin G

机构信息

Department of Pharmaceutical Sciences, Northeast Ohio Medical University, 4209 St. Rt. 44, Rootstown, OH, 44272, USA.

出版信息

J Neuroinflammation. 2025 Mar 13;22(1):81. doi: 10.1186/s12974-025-03404-8.

DOI:10.1186/s12974-025-03404-8
PMID:40083008
原文链接:https://pmc.ncbi.nlm.nih.gov/articles/PMC11907917/
Abstract

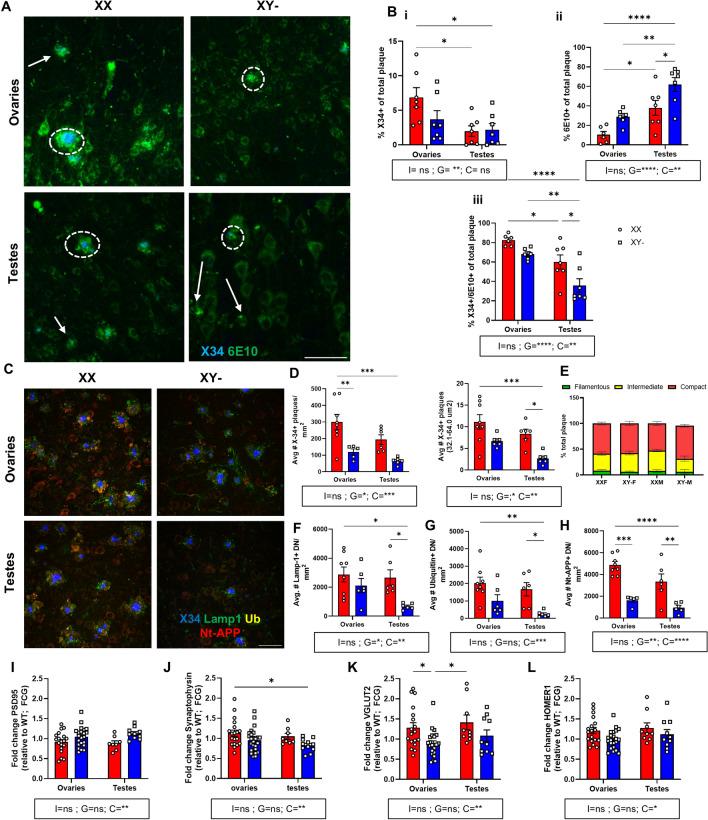
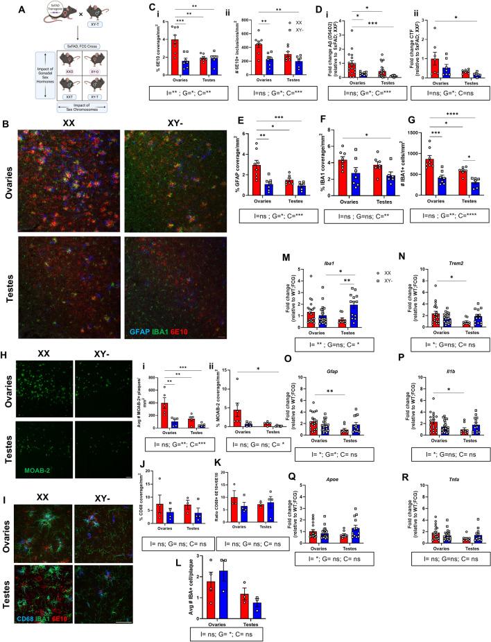
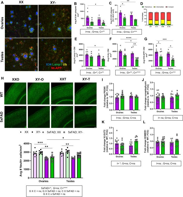
Alzheimer's disease (AD) is a neurodegenerative disorder disproportionally affecting women with sex-specific disease manifestations and therapeutic responses. Microglial-mediated inflammation occurs in response to and perpetuates disease processes, and fundamental sex differences in microglia may contribute to these sex biases. Both sex chromosomes and gonad-derived hormones shape immune responses, but their contribution to immune-mediated mechanisms underlying the sex bias in AD is unclear. Crossing the Four Core Genotype (FCG) model to separate sex chromosome and gonad-derived hormone effects to the 5xFAD model, we found the sex chromosome complement impacted microgliosis, neuroinflammation, plaque burden and neuritic dystrophy. Modification of pathology largely correlated with microgliosis, and sex chromosomes and gonad-derived hormones influenced plaque remodeling and microglial CD11c expression. Our results provide potential trajectories for studying and targeting microglial-mediated sex differences and emphasize the complex interplay between sex chromosomes and hormones during AD.

摘要

阿尔茨海默病(AD)是一种神经退行性疾病,对女性的影响尤为严重,存在性别特异性的疾病表现和治疗反应。小胶质细胞介导的炎症会对疾病进程产生反应并使其持续存在,而小胶质细胞中的基本性别差异可能导致了这些性别偏差。性染色体和性腺衍生的激素都会影响免疫反应,但它们对AD中性别偏差背后的免疫介导机制的作用尚不清楚。通过四核心基因型(FCG)模型来区分性染色体和性腺衍生激素对5xFAD模型的影响,我们发现性染色体组成会影响小胶质细胞增生、神经炎症、斑块负荷和神经纤维营养不良。病理改变在很大程度上与小胶质细胞增生相关,性染色体和性腺衍生激素会影响斑块重塑和小胶质细胞CD11c的表达。我们的研究结果为研究和针对小胶质细胞介导的性别差异提供了潜在的方向,并强调了AD期间性染色体和激素之间复杂的相互作用。

https://cdn.ncbi.nlm.nih.gov/pmc/blobs/4305/11907917/06932ba74695/12974_2025_3404_Fig5_HTML.jpg
https://cdn.ncbi.nlm.nih.gov/pmc/blobs/4305/11907917/4796891120be/12974_2025_3404_Fig1_HTML.jpg
https://cdn.ncbi.nlm.nih.gov/pmc/blobs/4305/11907917/b2aaa57e84b8/12974_2025_3404_Fig2_HTML.jpg
https://cdn.ncbi.nlm.nih.gov/pmc/blobs/4305/11907917/bc68d093ca35/12974_2025_3404_Fig3_HTML.jpg
https://cdn.ncbi.nlm.nih.gov/pmc/blobs/4305/11907917/eeb5388b2193/12974_2025_3404_Fig4_HTML.jpg
https://cdn.ncbi.nlm.nih.gov/pmc/blobs/4305/11907917/06932ba74695/12974_2025_3404_Fig5_HTML.jpg
https://cdn.ncbi.nlm.nih.gov/pmc/blobs/4305/11907917/4796891120be/12974_2025_3404_Fig1_HTML.jpg
https://cdn.ncbi.nlm.nih.gov/pmc/blobs/4305/11907917/b2aaa57e84b8/12974_2025_3404_Fig2_HTML.jpg
https://cdn.ncbi.nlm.nih.gov/pmc/blobs/4305/11907917/bc68d093ca35/12974_2025_3404_Fig3_HTML.jpg
https://cdn.ncbi.nlm.nih.gov/pmc/blobs/4305/11907917/eeb5388b2193/12974_2025_3404_Fig4_HTML.jpg
https://cdn.ncbi.nlm.nih.gov/pmc/blobs/4305/11907917/06932ba74695/12974_2025_3404_Fig5_HTML.jpg

相似文献

1
Sex chromosomes and gonads modify microglial-mediated pathology in a mouse model of Alzheimer's disease.在阿尔茨海默病小鼠模型中,性染色体和性腺会改变小胶质细胞介导的病理学变化。
J Neuroinflammation. 2025 Mar 13;22(1):81. doi: 10.1186/s12974-025-03404-8.
2
Independent contribution of gonads and sex chromosomes to sex differences in bone mass and strength in the four-core genotypes mouse model.性腺和性染色体对四基因敲除小鼠模型中骨量和骨强度性别差异的独立贡献。
J Bone Miner Res. 2024 Oct 29;39(11):1659-1672. doi: 10.1093/jbmr/zjae147.
3
Gonadal sex and chromosome complement influence the gut microbiome in a mouse model of allergic airway inflammation.在过敏性气道炎症小鼠模型中,性腺性别和染色体组成影响肠道微生物群。
Physiol Genomics. 2024 Jun 1;56(6):417-425. doi: 10.1152/physiolgenomics.00003.2024. Epub 2024 Apr 19.
4
Sodium oligomannate alters gut microbiota, reduces cerebral amyloidosis and reactive microglia in a sex-specific manner.寡甘露糖二酸以性别特异性方式改变肠道微生物群,减少脑淀粉样蛋白沉积和反应性小胶质细胞。
Mol Neurodegener. 2024 Feb 17;19(1):18. doi: 10.1186/s13024-023-00700-w.
5
APOE Christchurch enhances a disease-associated microglial response to plaque but suppresses response to tau pathology.载脂蛋白E克赖斯特彻奇变异体增强了疾病相关的小胶质细胞对斑块的反应,但抑制了对tau病理的反应。
Mol Neurodegener. 2025 Jan 22;20(1):9. doi: 10.1186/s13024-024-00793-x.
6
Amyloid-β plaque-associated microglia drive TSPO upregulation in Alzheimer's disease.淀粉样β蛋白斑块相关的小胶质细胞驱动阿尔茨海默病中转运体蛋白18 kDa(TSPO)的上调。
Acta Neuropathol. 2025 Jul 17;150(1):6. doi: 10.1007/s00401-025-02912-4.
7
Subtle Alterations in Hippocampal Neuronal Activity Coincide With Early Sex-Specific Differences in Amyloidosis and Microglia in a Pre-Symptomatic Mouse Model of Alzheimer-Like Pathology.在阿尔茨海默病样病理的症状前小鼠模型中,海马神经元活动的细微变化与淀粉样变性和小胶质细胞早期性别特异性差异同时出现。
Glia. 2025 Aug;73(8):1727-1745. doi: 10.1002/glia.70029. Epub 2025 Apr 30.
8
PLCG2 is associated with the inflammatory response and is induced by amyloid plaques in Alzheimer's disease.PLCG2 与炎症反应有关,并且由阿尔茨海默病中的淀粉样斑块诱导。
Genome Med. 2022 Feb 18;14(1):17. doi: 10.1186/s13073-022-01022-0.
9
Age, sex and Alzheimer's disease: a longitudinal study of 3xTg-AD mice reveals sex-specific disease trajectories and inflammatory responses mirrored in postmortem brains from Alzheimer's patients.年龄、性别与阿尔茨海默病:3xTg-AD 小鼠的纵向研究揭示了性别特异性疾病轨迹和阿尔茨海默病患者死后大脑中的炎症反应。
Alzheimers Res Ther. 2024 Jun 22;16(1):134. doi: 10.1186/s13195-024-01492-x.
10
PLCG2 modulates TREM2 expression and signaling in response to Alzheimer's disease pathology.磷脂酶Cγ2(PLCG2)可调节触发受体表达和信号传导,以应对阿尔茨海默病病理变化。
Alzheimers Dement. 2025 May;21(5):e70231. doi: 10.1002/alz.70231.

本文引用的文献

1
Mechanisms of sex differences in Alzheimer's disease.阿尔茨海默病中性别差异的机制。
Neuron. 2024 Apr 17;112(8):1208-1221. doi: 10.1016/j.neuron.2024.01.024. Epub 2024 Feb 22.
2
Minding the Gap: Exploring Neuroinflammatory and Microglial Sex Differences in Alzheimer's Disease.关注差距:探索阿尔茨海默病中的神经炎症和小胶质细胞性别差异。
Int J Mol Sci. 2023 Dec 12;24(24):17377. doi: 10.3390/ijms242417377.
3
Microglial senescence contributes to female-biased neuroinflammation in the aging mouse hippocampus: implications for Alzheimer's disease.
小胶质细胞衰老导致衰老小鼠海马体中女性偏倚性神经炎症:对阿尔茨海默病的影响。
J Neuroinflammation. 2023 Aug 16;20(1):188. doi: 10.1186/s12974-023-02870-2.
4
CD11c microglia promote white matter repair after ischemic stroke.CD11c 小胶质细胞促进缺血性脑卒中后的白质修复。
Cell Death Dis. 2023 Feb 24;14(2):156. doi: 10.1038/s41419-023-05689-0.
5
Microglia states and nomenclature: A field at its crossroads.小胶质细胞状态和命名:一个处于十字路口的领域。
Neuron. 2022 Nov 2;110(21):3458-3483. doi: 10.1016/j.neuron.2022.10.020.
6
TREM2 drives microglia response to amyloid-β via SYK-dependent and -independent pathways.TREM2 通过 SYK 依赖和非依赖途径驱动小胶质细胞对淀粉样β的反应。
Cell. 2022 Oct 27;185(22):4153-4169.e19. doi: 10.1016/j.cell.2022.09.033.
7
SYK coordinates neuroprotective microglial responses in neurodegenerative disease.SYK 协调神经退行性疾病中的神经保护小胶质细胞反应。
Cell. 2022 Oct 27;185(22):4135-4152.e22. doi: 10.1016/j.cell.2022.09.030. Epub 2022 Oct 17.
8
FSH blockade improves cognition in mice with Alzheimer's disease.促卵泡激素阻断可改善阿尔茨海默病小鼠的认知功能。
Nature. 2022 Mar;603(7901):470-476. doi: 10.1038/s41586-022-04463-0. Epub 2022 Mar 2.
9
Uncovering Disease Mechanisms in a Novel Mouse Model Expressing Humanized APOEε4 and Trem2*R47H.在表达人源化APOEε4和Trem2*R47H的新型小鼠模型中揭示疾病机制
Front Aging Neurosci. 2021 Oct 11;13:735524. doi: 10.3389/fnagi.2021.735524. eCollection 2021.
10
Systematic phenotyping and characterization of the 5xFAD mouse model of Alzheimer's disease.阿尔茨海默病 5xFAD 小鼠模型的系统表型分析和特征描述。
Sci Data. 2021 Oct 15;8(1):270. doi: 10.1038/s41597-021-01054-y.