Suppr超能文献

增强烟酰胺腺嘌呤二核苷酸磷酸(NADPH)以恢复葡萄糖-6-磷酸脱氢酶(G6PD)缺乏的小胶质细胞中的氧化还原稳态和溶酶体功能。

Enhancing NADPH to restore redox homeostasis and lysosomal function in G6PD-deficient microglia.

作者信息

Mondal Abir, Mukherjee Soumyadeep, Upadhyay Prince, Saxena Isha, Pati Soumya, Singh Shailja

机构信息

Department of Life Sciences, School of Natural Sciences, Shiv Nadar Institution of Eminence, Delhi NCR, India.

Amity Institute of Neuropsychology & Neurosciences, Amity University, Noida, UP, 201313, India.

出版信息

Heliyon. 2025 Feb 15;11(4):e42735. doi: 10.1016/j.heliyon.2025.e42735. eCollection 2025 Feb 28.

Abstract

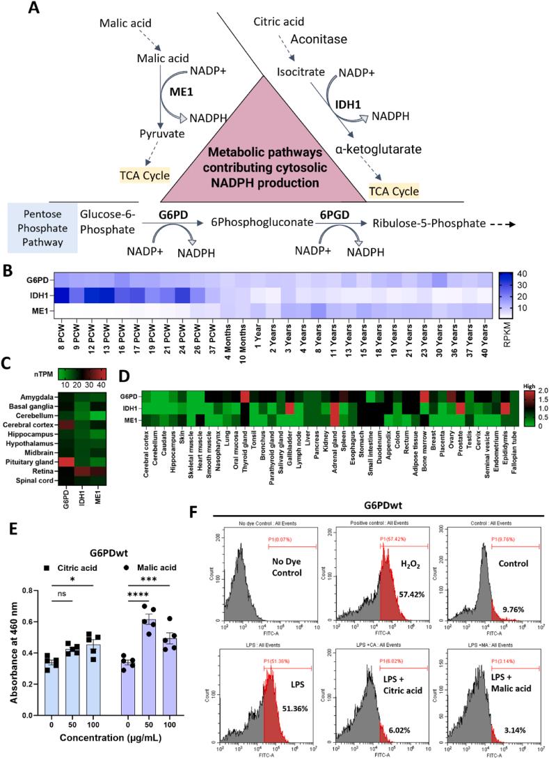
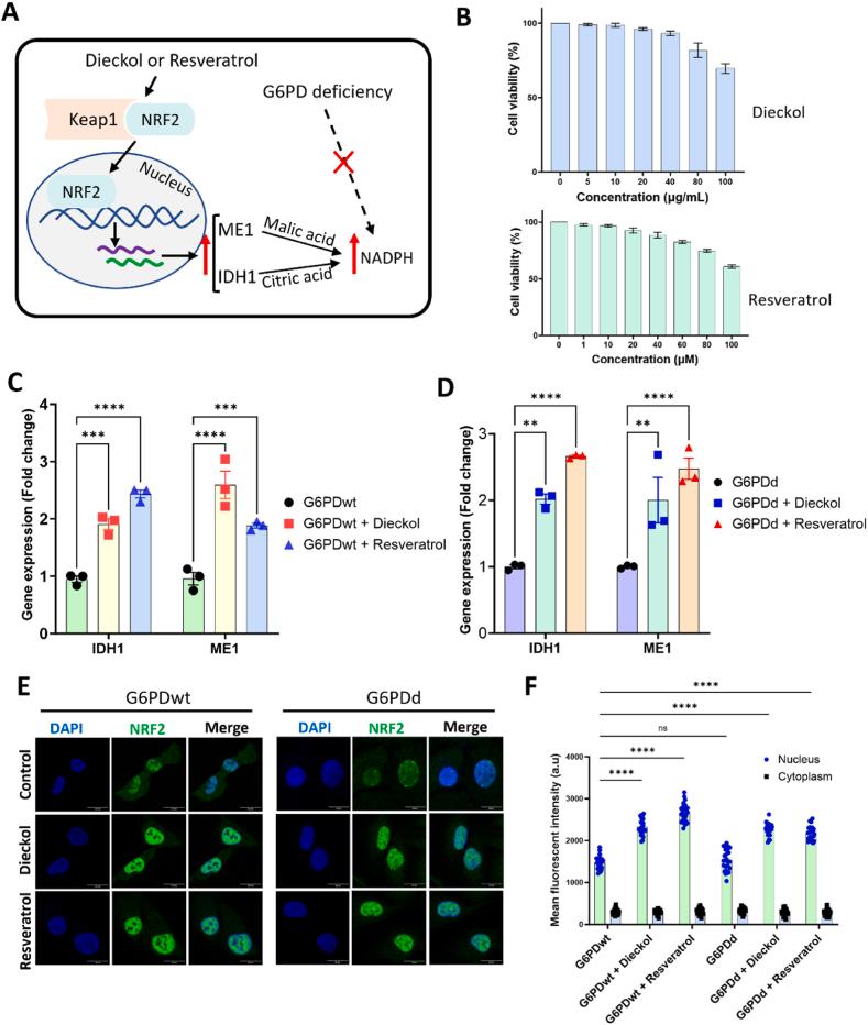
Microglia, the immune cells of the central nervous system (CNS), play key roles in neurogenesis, myelination, synaptic transmission, immune surveillance, and neuroinflammation. Inflammatory responses in microglia can lead to oxidative stress and neurodegeneration, contributing to diseases like Parkinson's and Alzheimer's. The enzyme glucose-6-phosphate dehydrogenase (G6PD) is essential for producing nicotinamide adenine dinucleotide phosphate hydrogen (NADPH), which neutralizes oxidative stress. G6PD deficiency has been linked to several disorders, including neurological conditions. Our study shows that G6PD deficiency in microglia reduces NADPH levels, disrupting redox balance and lysosomal function. To address this, we explored alternative metabolic pathways by targeting enzymes like isocitrate dehydrogenase 1 (IDH1) and malic enzyme 1 (ME1), both crucial for NADPH production. Supplementing metabolites such as citric and malic acid improved NADPH levels, while small molecules like dieckol and resveratrol enhanced IDH1 and ME1 expression. The combination of these approaches restored redox homeostasis and lysosomal function, offering potential therapeutic strategies for G6PD deficiency.

摘要

小胶质细胞作为中枢神经系统(CNS)的免疫细胞,在神经发生、髓鞘形成、突触传递、免疫监视和神经炎症中发挥着关键作用。小胶质细胞中的炎症反应会导致氧化应激和神经退行性变,引发帕金森病和阿尔茨海默病等疾病。葡萄糖-6-磷酸脱氢酶(G6PD)对于生成烟酰胺腺嘌呤二核苷酸磷酸(NADPH)至关重要,而NADPH可中和氧化应激。G6PD缺乏症与多种疾病有关,包括神经系统疾病。我们的研究表明,小胶质细胞中的G6PD缺乏会降低NADPH水平,破坏氧化还原平衡和溶酶体功能。为了解决这一问题,我们通过靶向异柠檬酸脱氢酶1(IDH1)和苹果酸酶1(ME1)等对NADPH生成至关重要的酶,探索了替代代谢途径。补充柠檬酸和苹果酸等代谢物可提高NADPH水平,而双没食子儿茶素和白藜芦醇等小分子则可增强IDH1和ME1的表达。这些方法的结合恢复了氧化还原稳态和溶酶体功能,为G6PD缺乏症提供了潜在的治疗策略。

https://cdn.ncbi.nlm.nih.gov/pmc/blobs/4413/11903804/da2bf375ec18/ga1.jpg

文献检索

告别复杂PubMed语法,用中文像聊天一样搜索,搜遍4000万医学文献。AI智能推荐,让科研检索更轻松。

立即免费搜索

文件翻译

保留排版,准确专业,支持PDF/Word/PPT等文件格式,支持 12+语言互译。

免费翻译文档

深度研究

AI帮你快速写综述,25分钟生成高质量综述,智能提取关键信息,辅助科研写作。

立即免费体验