Suppr超能文献

后代遗传多样性调节养育经历,这些经历预示着对单倍剂量不足的不同易感性。

Offspring genetic diversity regulates rearing experiences that predict differential susceptibility to haploinsufficiency.

作者信息

Tabbaa Manal, Gamez Alexis, Dust A'Di, Mataric Maja, Levitt Pat

机构信息

Division of Neurology, Department of Pediatrics and Developmental Neuroscience and Neurogenetics Program, Children's Hospital Los Angeles, The Saban Research Institute, Los Angeles, CA 90027, USA.

Keck School of Medicine of the University of Southern California, Los Angeles, CA 90033, USA.

出版信息

Res Sq. 2025 Mar 3:rs.3.rs-6058389. doi: 10.21203/rs.3.rs-6058389/v1.

Abstract

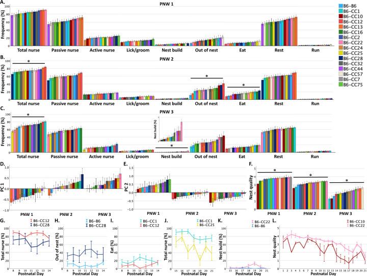
Mouse models of human disease focus on determining the direct impact of genetic mutations on phenotypes related to clinical presentations. For example, loss of function mutations in the autism-associated gene is highly penetrant for trait and behavioral abnormalities in children, but there is substantial clinical heterogeneity in the occurrence and extent of disruptions between individuals. Using a large genetic reference panel of mice, we recently showed that genetic background strongly regulates variability in trait disruptions caused by haploinsufficiency. Here, we hypothesized that genetics could also impact the variability in response to early life experiences, thus contributing to differential susceptibility to neurodevelopmental disorders. To examine how genetic diversity impacts rearing experience, we systematically observed the behavior of genetically diverse offspring raised by genetically identical mothers. The results reveal strain differences in pup and maternal behaviors. Machine learning analysis reveals that early life litter experiences are strong predictors of sex-dependent postweaning social, anxiety-like, and cognitive trait disruptions due to haploinsufficiency. The study suggests that offspring phenotypes in mutant models of disease are due to a combination of heritable and early experience factors, demonstrating the utility of incorporating genetic diversity in studies to model the mechanisms that underlie the heterogeneity of disrupted phenotypes in neurodevelopmental disorders.

摘要

人类疾病的小鼠模型专注于确定基因突变对与临床表现相关的表型的直接影响。例如,自闭症相关基因的功能丧失突变在儿童的特质和行为异常方面具有高度外显率,但个体之间在破坏的发生和程度上存在显著的临床异质性。利用一个大型的小鼠遗传参考面板,我们最近表明遗传背景强烈调节由单倍剂量不足引起的性状破坏的变异性。在这里,我们假设遗传学也可能影响对早期生活经历的反应变异性,从而导致对神经发育障碍的易感性差异。为了研究遗传多样性如何影响饲养经历,我们系统地观察了由基因相同的母亲抚养的基因多样化后代的行为。结果揭示了幼崽和母性行为的品系差异。机器学习分析表明,早期生活的窝内经历是单倍剂量不足导致的断奶后性别依赖性社交、焦虑样和认知特质破坏的有力预测因素。该研究表明,疾病突变模型中的后代表型是遗传和早期经历因素共同作用的结果,证明了在研究中纳入遗传多样性以模拟神经发育障碍中破坏表型异质性基础机制的实用性。

https://cdn.ncbi.nlm.nih.gov/pmc/blobs/7192/11908356/6b497ccac711/nihpp-rs6058389v1-f0001.jpg

文献AI研究员

20分钟写一篇综述,助力文献阅读效率提升50倍。

立即体验

用中文搜PubMed

大模型驱动的PubMed中文搜索引擎

马上搜索

文档翻译

学术文献翻译模型,支持多种主流文档格式。

立即体验