Suppr超能文献

高血糖水平通过雌激素相关受体α促进子宫内膜癌中的糖酵解和胆固醇合成,并抑制自噬-溶酶体途径。

High glucose levels promote glycolysis and cholesterol synthesis via ERRα and suppress the autophagy-lysosomal pathway in endometrial cancer.

作者信息

Mao Xiaodan, Huang Lixiang, Liu Xianhua, Lin Xite, Wu Qibin, Wang Xinrui, Ren Yuan, Ma Jincheng, Zhang Maotong, Lin Yao, Ralser Damian J, Mustea Alexander, Chen Gang, Sun Pengming

机构信息

Laboratory of Gynecologic Oncology, Fujian Maternity and Child Health Hospital, College of Clinical Medicine for Obstetrics & Gynecology and Pediatrics, Fujian Medical University, Fuzhou, 350001, Fujian, China.

Fujian Key Laboratory of Women and Children's Critical Diseases Research, Fujian Maternity and Child Health Hospital (Fujian Women and Children's Hospital), Fuzhou, 350001, Fujian, China.

出版信息

Cell Death Dis. 2025 Mar 17;16(1):182. doi: 10.1038/s41419-025-07499-y.

Abstract

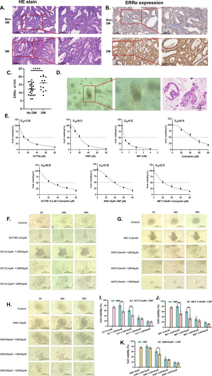
Endometrial cancer (EC) patients with Diabetes Mellitus (DM) always have a poor prognosis. Estrogen-related receptor α (ERRα) is known as the metabolic-related prognostic factor for EC. However, the mechanism linking glycolipid metabolism dysfunction mediated by ERRα to poor prognosis of EC with DM is still unclear. In vitro, high-glucose (HG) levels showed enhancement of ERRα expression, cell proliferation, and inhibition of the autophagic lysosomes and apoptosis by flow cytometry analysis, transmission electron microscopy, and CCK-8 assays. Mechanistically, lose-and-gain function assay, DNA sequencing, and CO-IP revealed HG increased ERRα expression to promote the transcription of HK2 and HMGCS1, which were the key rate-limiting enzyme of glycolysis-cholesterol synthesis and their metabolites suppressed the autophagy-lysosomal pathway in an ERRα-dependent manner. Furthermore, CO-IP and molecular dynamics simulation uncovered the protein residues (ARG 769 vs. ARG 313) of HK2 and HMGCS1 could bind to p62 to form stable protein complexes involved in the autophagy-lysosomal pathway. In EC tissue from patients with comorbid DM, ERRα was significantly higher expressed compared to EC tissue from patients without evidence for DM (p < 0.05). The 3D EC organoid model with HG stimulation showed that the cell viability of XCT790 + carboplatin treatment was similar to that of metformin+carboplatin treatment, while the obviously bigger volume of organoids was more visible in the metformin+carboplatin group, indicating the therapy of XCT790 + carboplatin had the better inhibition of EC organoids with the same carboplatin dose. Besides insights into the interaction of HG and the autophagy-lysosomal pathway via ERRα, our present study points out the potential benefit of targeting ERRα in patients with EC with dysregulation of glucose and cholesterol metabolism.

摘要

患有糖尿病(DM)的子宫内膜癌(EC)患者预后通常较差。雌激素相关受体α(ERRα)是已知的EC代谢相关预后因素。然而,ERRα介导的糖脂代谢功能障碍与合并DM的EC预后不良之间的联系机制仍不清楚。在体外,通过流式细胞术分析、透射电子显微镜和CCK-8试验,高糖(HG)水平显示ERRα表达增强、细胞增殖,并抑制自噬溶酶体和细胞凋亡。机制上,功能缺失和功能获得试验、DNA测序和免疫共沉淀显示HG增加ERRα表达以促进HK2和HMGCS1的转录,HK2和HMGCS1是糖酵解-胆固醇合成的关键限速酶,其代谢产物以ERRα依赖的方式抑制自噬-溶酶体途径。此外,免疫共沉淀和分子动力学模拟发现HK2和HMGCS1的蛋白质残基(ARG 769与ARG 313)可与p62结合形成参与自噬-溶酶体途径的稳定蛋白质复合物。在合并DM患者的EC组织中,与无DM证据患者的EC组织相比,ERRα表达显著更高(p<0.05)。HG刺激的3D EC类器官模型显示,XCT790+卡铂治疗的细胞活力与二甲双胍+卡铂治疗相似,而在二甲双胍+卡铂组中类器官体积明显更大,表明在相同卡铂剂量下,XCT790+卡铂治疗对EC类器官的抑制作用更好。除了深入了解HG与通过ERRα的自噬-溶酶体途径的相互作用外,我们目前的研究指出了在糖和胆固醇代谢失调的EC患者中靶向ERRα的潜在益处。

https://cdn.ncbi.nlm.nih.gov/pmc/blobs/ebee/11914573/44b0dedfaea3/41419_2025_7499_Fig1_HTML.jpg

文献AI研究员

20分钟写一篇综述,助力文献阅读效率提升50倍。

立即体验

用中文搜PubMed

大模型驱动的PubMed中文搜索引擎

马上搜索

文档翻译

学术文献翻译模型,支持多种主流文档格式。

立即体验