• 文献检索
  • 文档翻译
  • 深度研究
  • 学术资讯
  • Suppr Zotero 插件Zotero 插件
  • 邀请有礼
  • 套餐&价格
  • 历史记录
应用&插件
Suppr Zotero 插件Zotero 插件浏览器插件Mac 客户端Windows 客户端微信小程序
定价
高级版会员购买积分包购买API积分包
服务
文献检索文档翻译深度研究API 文档MCP 服务
关于我们
关于 Suppr公司介绍联系我们用户协议隐私条款
关注我们

Suppr 超能文献

核心技术专利:CN118964589B侵权必究
粤ICP备2023148730 号-1Suppr @ 2026

文献检索

告别复杂PubMed语法,用中文像聊天一样搜索,搜遍4000万医学文献。AI智能推荐,让科研检索更轻松。

立即免费搜索

文件翻译

保留排版,准确专业,支持PDF/Word/PPT等文件格式,支持 12+语言互译。

免费翻译文档

深度研究

AI帮你快速写综述,25分钟生成高质量综述,智能提取关键信息,辅助科研写作。

立即免费体验

综合分析揭示了一种免疫逃逸预后特征,用于预测肝细胞癌患者的总生存期。

Integrated analysis reveals an immune evasion prognostic signature for predicting the overall survival in patients with hepatocellular carcinoma.

作者信息

Wen Jiahua, Wen Kai, Tao Meng, Zhou Zhenyu, He Xing, Wang Weidong, Huang Zian, Lin Qiaohong, Li Huoming, Liu Haohan, Yan Yongcong, Xiao Zhiyu

机构信息

Department of Hepatobiliary Surgery, Sun Yat-Sen Memorial Hospital, Sun Yat-Sen University, Guangzhou, 510120, China.

Guangdong Provincial Key Laboratory of Malignant Tumor Epigenetics and Gene Regulation, Sun Yat-Sen Memorial Hospital, Sun Yat-Sen University, Guangzhou, China.

出版信息

Cancer Cell Int. 2025 Mar 18;25(1):101. doi: 10.1186/s12935-025-03743-9.

DOI:10.1186/s12935-025-03743-9
PMID:40102844
原文链接:https://pmc.ncbi.nlm.nih.gov/articles/PMC11916977/
Abstract

BACKGROUND

The development of immunotherapy has enriched the treatment of hepatocellular carcinoma (HCC), but the efficacy is not as expected, which may be due to immune evasion. Immune evasion is related to the immune microenvironment of HCC, but there is little research on it.

METHODS

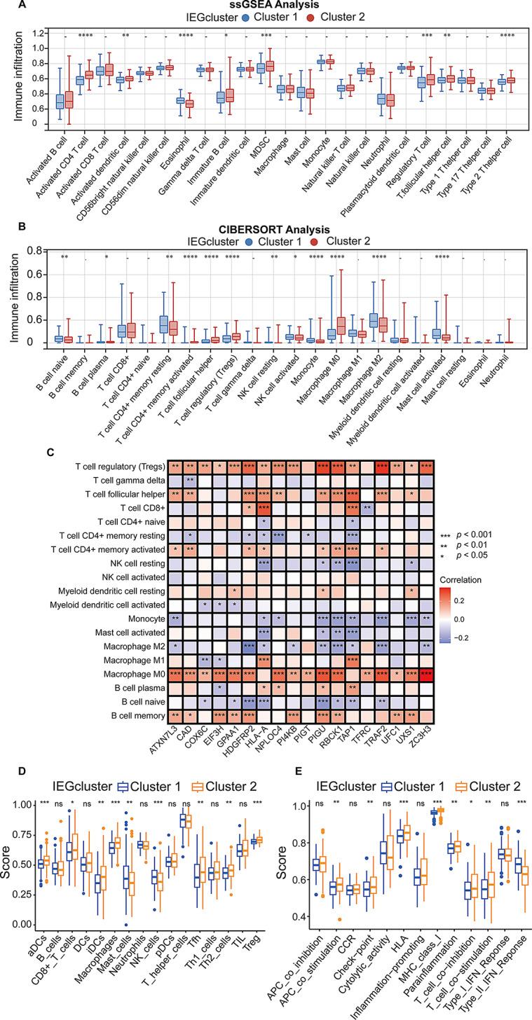
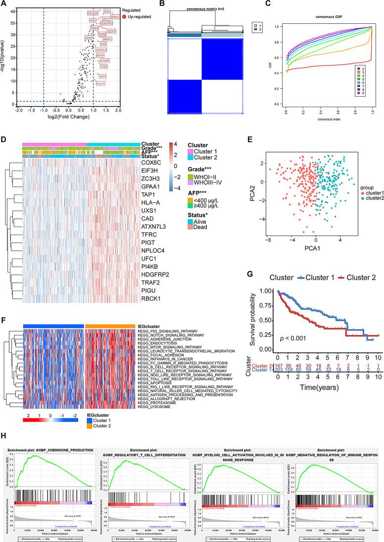
We employed unsupervised clustering analysis to categorize patients from TCGA based on 182 immune evasion-related genes (IEGs). We utilized single-sample gene set enrichment analysis (ssGSEA) and CIBERSORT to calculate differences in immune cell infiltration between clusters. The differences in immune cells and immune-related pathways were assessed using GSEA. We constructed an immune escape prognosis signature (IEPS) using univariate Cox and LASSO Cox algorithms and evaluated the predictive performance of IEPS with receiver operating characteristic (ROC) curves and survival curves. Additionally, we established a nomogram for clinical application based on IEPS. IHC validated the expression of Carbamoyl phosphate synthetase 2, Aspartate transcarbamylase, and Dihydroorotase (CAD) and Phosphatidylinositol Glycan Anchor Biosynthesis Class U (PIGU) in HCC. We transfected liver cancer cell lines with siRNA and overexpression plasmids, and confirmed the relationship between CAD, PIGU, and the potential downstream TGF-β1 in HCC using qRT-PCR and Western blot. Finally, we validated the tumor response of CAD overexpression using an animal model.

RESULTS

Unsupervised clustering analysis based on IEGs divided HCC patients from TCGA into two groups. There were significant differences in prognosis and immune characteristics between the two groups of patients. Scoring of TCGA patients using IEPS revealed that higher scores were associated with poorer overall survival (OS). Validation was performed using the ICGC database. TIME analysis indicated that patients in the high-IEPS group were in an immunosuppressive state, possibly due to a significant increase in Treg infiltration. Compared to normal liver cells, HCC cells expressed higher levels of CAD and PIGU. Cellular experimental results showed a positive correlation between CAD, PIGU and the potential downstream TGF-β1 expression. Animal experiments demonstrated that CAD significantly promoted tumor progression, with an increase in Treg infiltration.

CONCLUSION

IEPS has strong prognostic value for HCC patients, and CAD and PIGU provide perspectives on new biomarkers and therapeutic targets for HCC.

摘要

背景

免疫疗法的发展丰富了肝细胞癌(HCC)的治疗手段,但疗效未达预期,这可能与免疫逃逸有关。免疫逃逸与HCC的免疫微环境相关,但对此研究较少。

方法

我们采用无监督聚类分析,基于182个免疫逃逸相关基因(IEGs)对来自TCGA的患者进行分类。我们利用单样本基因集富集分析(ssGSEA)和CIBERSORT计算各聚类间免疫细胞浸润的差异。使用基因集富集分析(GSEA)评估免疫细胞和免疫相关通路的差异。我们使用单变量Cox和LASSO Cox算法构建免疫逃逸预后特征(IEPS),并通过受试者工作特征(ROC)曲线和生存曲线评估IEPS的预测性能。此外,我们基于IEPS建立了用于临床应用的列线图。免疫组化验证了氨甲酰磷酸合成酶2、天冬氨酸转氨甲酰酶和二氢乳清酸酶(CAD)以及磷脂酰肌醇聚糖锚定生物合成U类(PIGU)在HCC中的表达。我们用小干扰RNA(siRNA)和过表达质粒转染肝癌细胞系,并使用定量逆转录聚合酶链反应(qRT-PCR)和蛋白质免疫印迹法(Western blot)证实了CAD、PIGU与HCC中潜在下游转化生长因子-β1(TGF-β1)之间的关系。最后,我们使用动物模型验证了CAD过表达的肿瘤反应。

结果

基于IEGs的无监督聚类分析将来自TCGA的HCC患者分为两组。两组患者在预后和免疫特征方面存在显著差异。使用IEPS对TCGA患者进行评分显示,得分越高,总生存期(OS)越差。使用国际癌症基因组联盟(ICGC)数据库进行了验证。肿瘤免疫微环境(TIME)分析表明,高IEPS组患者处于免疫抑制状态,可能是由于调节性T细胞(Treg)浸润显著增加。与正常肝细胞相比,HCC细胞中CAD和PIGU的表达水平更高。细胞实验结果显示CAD、PIGU与潜在下游TGF-β1表达呈正相关。动物实验表明,CAD显著促进肿瘤进展,Treg浸润增加。

结论

IEPS对HCC患者具有很强的预后价值,CAD和PIGU为HCC的新生物标志物和治疗靶点提供了思路。

https://cdn.ncbi.nlm.nih.gov/pmc/blobs/ec31/11916977/b450ee84f510/12935_2025_3743_Fig10_HTML.jpg
https://cdn.ncbi.nlm.nih.gov/pmc/blobs/ec31/11916977/6332caff720d/12935_2025_3743_Fig1_HTML.jpg
https://cdn.ncbi.nlm.nih.gov/pmc/blobs/ec31/11916977/8dcae8703725/12935_2025_3743_Fig2_HTML.jpg
https://cdn.ncbi.nlm.nih.gov/pmc/blobs/ec31/11916977/33bc038e29f8/12935_2025_3743_Fig3_HTML.jpg
https://cdn.ncbi.nlm.nih.gov/pmc/blobs/ec31/11916977/fd9ce778ee1b/12935_2025_3743_Fig4_HTML.jpg
https://cdn.ncbi.nlm.nih.gov/pmc/blobs/ec31/11916977/a4996e01f64d/12935_2025_3743_Fig5_HTML.jpg
https://cdn.ncbi.nlm.nih.gov/pmc/blobs/ec31/11916977/bb9d35d1ea4f/12935_2025_3743_Fig6_HTML.jpg
https://cdn.ncbi.nlm.nih.gov/pmc/blobs/ec31/11916977/cbbd5b0c0ca5/12935_2025_3743_Fig7_HTML.jpg
https://cdn.ncbi.nlm.nih.gov/pmc/blobs/ec31/11916977/3aa42d5eba92/12935_2025_3743_Fig8_HTML.jpg
https://cdn.ncbi.nlm.nih.gov/pmc/blobs/ec31/11916977/26cc09a9bba1/12935_2025_3743_Fig9_HTML.jpg
https://cdn.ncbi.nlm.nih.gov/pmc/blobs/ec31/11916977/b450ee84f510/12935_2025_3743_Fig10_HTML.jpg
https://cdn.ncbi.nlm.nih.gov/pmc/blobs/ec31/11916977/6332caff720d/12935_2025_3743_Fig1_HTML.jpg
https://cdn.ncbi.nlm.nih.gov/pmc/blobs/ec31/11916977/8dcae8703725/12935_2025_3743_Fig2_HTML.jpg
https://cdn.ncbi.nlm.nih.gov/pmc/blobs/ec31/11916977/33bc038e29f8/12935_2025_3743_Fig3_HTML.jpg
https://cdn.ncbi.nlm.nih.gov/pmc/blobs/ec31/11916977/fd9ce778ee1b/12935_2025_3743_Fig4_HTML.jpg
https://cdn.ncbi.nlm.nih.gov/pmc/blobs/ec31/11916977/a4996e01f64d/12935_2025_3743_Fig5_HTML.jpg
https://cdn.ncbi.nlm.nih.gov/pmc/blobs/ec31/11916977/bb9d35d1ea4f/12935_2025_3743_Fig6_HTML.jpg
https://cdn.ncbi.nlm.nih.gov/pmc/blobs/ec31/11916977/cbbd5b0c0ca5/12935_2025_3743_Fig7_HTML.jpg
https://cdn.ncbi.nlm.nih.gov/pmc/blobs/ec31/11916977/3aa42d5eba92/12935_2025_3743_Fig8_HTML.jpg
https://cdn.ncbi.nlm.nih.gov/pmc/blobs/ec31/11916977/26cc09a9bba1/12935_2025_3743_Fig9_HTML.jpg
https://cdn.ncbi.nlm.nih.gov/pmc/blobs/ec31/11916977/b450ee84f510/12935_2025_3743_Fig10_HTML.jpg

相似文献

1
Integrated analysis reveals an immune evasion prognostic signature for predicting the overall survival in patients with hepatocellular carcinoma.综合分析揭示了一种免疫逃逸预后特征,用于预测肝细胞癌患者的总生存期。
Cancer Cell Int. 2025 Mar 18;25(1):101. doi: 10.1186/s12935-025-03743-9.
2
Single-cell and machine learning approaches uncover intrinsic immune-evasion genes in the prognosis of hepatocellular carcinoma.单细胞和机器学习方法揭示肝细胞癌预后中的内在免疫逃避基因。
Liver Res. 2024 Nov 12;8(4):282-294. doi: 10.1016/j.livres.2024.11.001. eCollection 2024 Dec.
3
A novel signature incorporating lipid metabolism- and immune-related genes to predict the prognosis and immune landscape in hepatocellular carcinoma.一种包含脂质代谢和免疫相关基因的新型特征,用于预测肝细胞癌的预后和免疫格局。
Front Oncol. 2023 Jun 6;13:1182434. doi: 10.3389/fonc.2023.1182434. eCollection 2023.
4
Characterizing the key genes of COVID-19 that regulate tumor immune microenvironment and prognosis in hepatocellular carcinoma.鉴定调控肝癌肿瘤免疫微环境和预后的 COVID-19 关键基因。
Funct Integr Genomics. 2023 Aug 4;23(3):262. doi: 10.1007/s10142-023-01184-z.
5
Comprehensive analysis of immune-related gene signature based on ssGSEA algorithms in the prognosis and immune landscape of hepatocellular carcinoma.基于单样本基因集富集分析(ssGSEA)算法的免疫相关基因特征在肝细胞癌预后及免疫格局中的综合分析
Front Genet. 2022 Dec 9;13:1064432. doi: 10.3389/fgene.2022.1064432. eCollection 2022.
6
A Cuproptosis-Related LncRNA Risk Model for Predicting Prognosis and Immunotherapeutic Efficacy in Patients with Hepatocellular Carcinoma.铜死亡相关长链非编码 RNA 风险模型预测肝细胞癌患者的预后和免疫治疗疗效。
Biochem Genet. 2024 Jun;62(3):2332-2351. doi: 10.1007/s10528-023-10539-x. Epub 2023 Oct 29.
7
Identification of immune infiltration-related genes as prognostic indicators for hepatocellular carcinoma.鉴定免疫浸润相关基因作为肝细胞癌的预后指标。
BMC Cancer. 2022 May 5;22(1):496. doi: 10.1186/s12885-022-09587-0.
8
Cuproptosis-related molecular classification and gene signature of hepatocellular carcinoma and experimental verification.肝细胞癌的铜死亡相关分子分类及基因特征与实验验证
Transl Cancer Res. 2024 Mar 31;13(3):1268-1289. doi: 10.21037/tcr-23-1876. Epub 2024 Mar 27.
9
Identification and Validation of a Novel Tertiary Lymphoid Structures-Related Prognostic Gene Signature in Hepatocellular Carcinoma.肝细胞癌中一种新型三级淋巴结构相关预后基因特征的鉴定与验证
World J Oncol. 2024 Aug;15(4):695-710. doi: 10.14740/wjon1893. Epub 2024 Jul 5.
10
An Inflammatory Response-Related Gene Signature Can Impact the Immune Status and Predict the Prognosis of Hepatocellular Carcinoma.一种炎症反应相关基因特征可影响免疫状态并预测肝细胞癌的预后。
Front Oncol. 2021 Mar 22;11:644416. doi: 10.3389/fonc.2021.644416. eCollection 2021.

引用本文的文献

1
Identification of immune escape-related prognostic genes and immune infiltration analysis in hepatocellular carcinoma based on bioinformatics.基于生物信息学的肝细胞癌免疫逃逸相关预后基因鉴定及免疫浸润分析
Biochem Biophys Rep. 2025 Jul 29;43:102181. doi: 10.1016/j.bbrep.2025.102181. eCollection 2025 Sep.
2
Machine learning developed an immune evasion signature for predicting prognosis and immunotherapy benefits in lung adenocarcinoma.机器学习开发了一种免疫逃逸特征,用于预测肺腺癌的预后和免疫治疗效果。
Front Cell Dev Biol. 2025 Jun 19;13:1622345. doi: 10.3389/fcell.2025.1622345. eCollection 2025.

本文引用的文献

1
Targeted modulation of myeloid-derived suppressor cells in the tumor microenvironment: Implications for cancer therapy.靶向肿瘤微环境中的髓源性抑制细胞:对癌症治疗的影响。
Biomed Pharmacother. 2024 Nov;180:117590. doi: 10.1016/j.biopha.2024.117590. Epub 2024 Oct 17.
2
Complex role of neutrophils in the tumor microenvironment: an avenue for novel immunotherapies.中性粒细胞在肿瘤微环境中的复杂作用:新型免疫疗法的途径。
Cancer Biol Med. 2024 Sep 19;21(10):849-63. doi: 10.20892/j.issn.2095-3941.2024.0192.
3
Adjuvant therapy in hepatocellular carcinoma: the IMbrave050 trial.
肝细胞癌的辅助治疗:IMbrave050试验
Lancet. 2024 Aug 17;404(10453):656. doi: 10.1016/S0140-6736(24)00799-2.
4
Regulatory T cells and immune escape in HCC: understanding the tumor microenvironment and advancing CAR-T cell therapy.调节性 T 细胞与 HCC 免疫逃逸:深入了解肿瘤微环境并推进 CAR-T 细胞治疗。
Front Immunol. 2024 Jul 29;15:1431211. doi: 10.3389/fimmu.2024.1431211. eCollection 2024.
5
Targeting p97-Npl4 interaction inhibits tumor T cell development to enhance tumor immunity.靶向 p97-Npl4 相互作用抑制肿瘤 T 细胞发育以增强肿瘤免疫。
Nat Immunol. 2024 Sep;25(9):1623-1636. doi: 10.1038/s41590-024-01912-y. Epub 2024 Aug 6.
6
Glycosylphosphatidylinositol anchor biosynthesis pathway-based biomarker identification with machine learning for prognosis and T cell exhaustion status prediction in breast cancer.基于糖基磷脂酰肌醇锚生物合成途径的生物标志物识别,利用机器学习预测乳腺癌的预后和T细胞耗竭状态
Front Immunol. 2024 Jul 2;15:1392940. doi: 10.3389/fimmu.2024.1392940. eCollection 2024.
7
Lipid droplet accumulation mediates macrophage survival and Treg recruitment via the CCL20/CCR6 axis in human hepatocellular carcinoma.脂滴积累通过 CCL20/CCR6 轴介导人肝癌中的巨噬细胞存活和 Treg 募集。
Cell Mol Immunol. 2024 Oct;21(10):1120-1130. doi: 10.1038/s41423-024-01199-x. Epub 2024 Jun 28.
8
The association between tumour heterogeneity and immune evasion mechanisms in hepatocellular carcinoma and its clinical implications.肝细胞癌中肿瘤异质性与免疫逃逸机制的关联及其临床意义。
Br J Cancer. 2024 Aug;131(3):420-429. doi: 10.1038/s41416-024-02684-w. Epub 2024 May 17.
9
Global cancer statistics 2022: GLOBOCAN estimates of incidence and mortality worldwide for 36 cancers in 185 countries.2022 年全球癌症统计数据:全球 185 个国家和地区 36 种癌症的发病率和死亡率全球估计数。
CA Cancer J Clin. 2024 May-Jun;74(3):229-263. doi: 10.3322/caac.21834. Epub 2024 Apr 4.
10
Systemic Therapy for Advanced Hepatocellular Carcinoma: ASCO Guideline Update.晚期肝细胞癌的系统治疗:ASCO 指南更新。
J Clin Oncol. 2024 May 20;42(15):1830-1850. doi: 10.1200/JCO.23.02745. Epub 2024 Mar 19.