Suppr超能文献

基于机器学习识别用于预测肝细胞癌预后及免疫治疗反应的端粒相关基因特征

Machine learning-based identification of telomere-related gene signatures for prognosis and immunotherapy response in hepatocellular carcinoma.

作者信息

Lu Zhengmei, Chai Xiaowei, Li Shibo

机构信息

Department of Infectious Diseases, Wenzhou Medical University Affiliated, Zhoushan Hospital, Zhoushan, 316000, China.

Dermatology, Tongji University, Shanghai, 200040, China.

出版信息

Mol Cytogenet. 2025 Mar 18;18(1):6. doi: 10.1186/s13039-025-00705-8.

Abstract

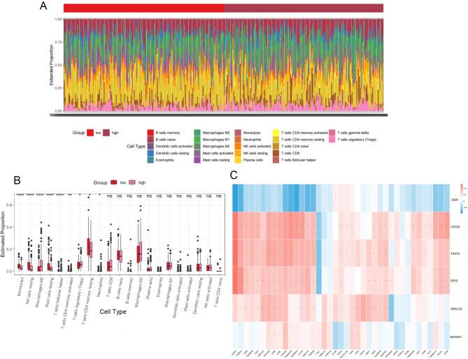
Telomere in cancers shows a main impact on maintaining chromosomal stability and unlimited proliferative capacity of tumor cells to promote cancer development and progression. So, we targeted to detect telomere-related genes(TRGs) in hepatocellular carcinoma (HCC) to develop a novel predictive maker and response to immunotherapy. We sourced clinical data and gene expression datasets of HCC patients from databases including TCGA and GEO database. The TelNet database was utilized to identify genes associated with telomeres. Genes with altered expression from TCGA and GSE14520 were intersected with TRGs, and Cox regression analysis was conducted to pinpoint genes strongly linked to survival prognosis. The risk model was developed using the Least Absolute Shrinkage and Selection Operator (LASSO) regression technique. Subsequently, evaluation of the risk model focused on immune cell infiltration, checkpoint genes, drug responsiveness, and immunotherapy outcomes across both high- and low-risk patient groups. We obtained 25 TRGs from the overlapping set of 34 genes using Cox regression analysis. Finally, six TRGs (CDC20, TRIP13, EZH2, AKR1B10, ESR1, and DNAJC6) were identified to formulate the risk score (RS) model, which independently predicted prognosis for HCC. The high-risk group demonstrated worse survival outcomes and showed elevated levels of infiltration by Macrophages M0 and Tregs. Furthermore, a notable correlation was observed between the genes in the risk model and immune checkpoint genes. The RS model, derived from TRGs, has been validated for its predictive value in immunotherapy outcomes. In conclusion, this model not only predicted the prognosis of HCC patients but also their immune responses, providing innovative strategies for cancer therapy.

摘要

癌症中的端粒对维持染色体稳定性和肿瘤细胞的无限增殖能力具有主要影响,从而促进癌症的发生和发展。因此,我们旨在检测肝细胞癌(HCC)中端粒相关基因(TRGs),以开发一种新型的预测标志物并评估免疫治疗反应。我们从包括TCGA和GEO数据库在内的数据库中获取了HCC患者的临床数据和基因表达数据集。利用TelNet数据库鉴定与端粒相关的基因。将来自TCGA和GSE14520中表达改变的基因与TRGs进行交集分析,并进行Cox回归分析以确定与生存预后密切相关的基因。使用最小绝对收缩和选择算子(LASSO)回归技术建立风险模型。随后,针对高风险和低风险患者组,对风险模型在免疫细胞浸润、检查点基因、药物反应性和免疫治疗结果方面进行评估。通过Cox回归分析,我们从34个基因的重叠集中获得了25个TRGs。最终,鉴定出六个TRGs(CDC20、TRIP13、EZH2、AKR1B10、ESR1和DNAJC6)来构建风险评分(RS)模型,该模型可独立预测HCC的预后。高风险组的生存结果较差,且M0巨噬细胞和调节性T细胞的浸润水平升高。此外,在风险模型中的基因与免疫检查点基因之间观察到显著相关性。源自TRGs的RS模型在免疫治疗结果的预测价值方面得到了验证。总之,该模型不仅预测了HCC患者的预后,还预测了他们的免疫反应,为癌症治疗提供了创新策略。

https://cdn.ncbi.nlm.nih.gov/pmc/blobs/88bf/11921577/767f8d157efe/13039_2025_705_Fig1_HTML.jpg

文献检索

告别复杂PubMed语法,用中文像聊天一样搜索,搜遍4000万医学文献。AI智能推荐,让科研检索更轻松。

立即免费搜索

文件翻译

保留排版,准确专业,支持PDF/Word/PPT等文件格式,支持 12+语言互译。

免费翻译文档

深度研究

AI帮你快速写综述,25分钟生成高质量综述,智能提取关键信息,辅助科研写作。

立即免费体验