• 文献检索
  • 文档翻译
  • 深度研究
  • 学术资讯
  • Suppr Zotero 插件Zotero 插件
  • 邀请有礼
  • 套餐&价格
  • 历史记录
应用&插件
Suppr Zotero 插件Zotero 插件浏览器插件Mac 客户端Windows 客户端微信小程序
定价
高级版会员购买积分包购买API积分包
服务
文献检索文档翻译深度研究API 文档MCP 服务
关于我们
关于 Suppr公司介绍联系我们用户协议隐私条款
关注我们

Suppr 超能文献

核心技术专利:CN118964589B侵权必究
粤ICP备2023148730 号-1Suppr @ 2026

文献检索

告别复杂PubMed语法,用中文像聊天一样搜索,搜遍4000万医学文献。AI智能推荐,让科研检索更轻松。

立即免费搜索

文件翻译

保留排版,准确专业,支持PDF/Word/PPT等文件格式,支持 12+语言互译。

免费翻译文档

深度研究

AI帮你快速写综述,25分钟生成高质量综述,智能提取关键信息,辅助科研写作。

立即免费体验

靶向肾周脂肪中Top1的微小RNA-24-3p参与原发性醛固酮增多症患者的循环炎症及高心血管疾病风险。

MicroRNA-24-3p targeting Top1 in perirenal fat is involved in circulating inflammation and high cardiovascular disease risk in patients with primary aldosteronism.

作者信息

Li Xuelin, Luo Min, Zeng Yanmei, Zhang Renyi, Lin Xiaochun, Du Yuejun, Zhao Wei, Feng Qijian, Wu Minghai, Zhang Jin, Guo Lei, Wu Peili, Yang Chuyi, Cai Feifei, Wang Yuan, Hu Yuxuan, Wang Huiyun, Liu Nannan, Xu Lingling, Guan Meiping

机构信息

Department of Endocrinology and Metabolism, Nanfang Hospital, Southern Medical University, Guangzhou, Guangdong, China.

Department of Endocrinology, Shenzhen Hospital, Southern Medical University, Shenzhen, China.

出版信息

J Transl Med. 2025 Mar 18;23(1):345. doi: 10.1186/s12967-025-06329-1.

DOI:10.1186/s12967-025-06329-1
PMID:40102901
原文链接:https://pmc.ncbi.nlm.nih.gov/articles/PMC11916988/
Abstract

CONTEXT

Patients with primary aldosteronism (PA) are at a high risk of cardiovascular diseases (CVD) and metabolic syndrome. Notable inflammatory and fibrotic changes and differential microRNA (miRNA) expression profiles in the perirenal fat observed in PA may contribute to this increased risk, however, which has not been fully elucidated.

OBJECTIVE

This study aimed to explore the role of high expression of miR-24-3p in perirenal fat in circulating inflammation and its correlation with a high risk of CVD in patients with PA.

METHODS

Perirenal fat thickness (PRFT) measured by computed tomography (CT), miR-24-3p expression in perirenal fat, circulating inflammatory factors from adrenal veins and peripheral blood in patients with PA were analyzed. In vitro, white and brown adipocytes with miR-24-3p overexpression or inhibition respectively were stimulated with aldosterone and a unidirectional co-culture model of adipocytes and HUVEC was established. The target genes of miR-24-3p were identified.

RESULTS

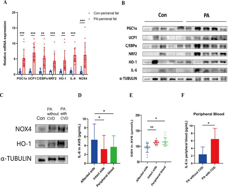
Patients with PA and CVD have significantly higher PRFT than those without CVD. The expression level of miR-24-3p in perirenal fat was significantly positively correlated with PRFT. MiR-24-3p was significantly upregulated in the perirenal fat of PA and was associated with increased adipogenesis, inflammation, and oxidative stress, correlating with plasma aldosterone concentration (PAC), PRFT, cardiac remodeling, and weight gain. The IL-6 level in the peripheral blood was elevated in patients with PA and CVD, and the affected adrenal vein had the highest IL-6 level. Targeting Top1, miR-24-3p modulated aldosterone-induced effects in adipocytes and influenced IL-6 secretion, thereby affecting HUVEC.

CONCLUSION

The upregulation of miR-24-3p in the perirenal fat induced inflammation and oxidative stress by targeting Top1, which may contribute to a high risk of CVD in patients with PA.

摘要

背景

原发性醛固酮增多症(PA)患者患心血管疾病(CVD)和代谢综合征的风险很高。PA患者肾周脂肪中显著的炎症和纤维化改变以及差异微小RNA(miRNA)表达谱可能导致了这种风险增加,然而,这一点尚未完全阐明。

目的

本研究旨在探讨肾周脂肪中miR-24-3p高表达在循环炎症中的作用及其与PA患者CVD高风险的相关性。

方法

分析通过计算机断层扫描(CT)测量的肾周脂肪厚度(PRFT)、PA患者肾周脂肪中miR-24-3p的表达、肾上腺静脉和外周血中的循环炎症因子。在体外,分别用醛固酮刺激过表达或抑制miR-24-3p的白色和棕色脂肪细胞,并建立脂肪细胞与HUVEC的单向共培养模型。鉴定miR-24-3p的靶基因。

结果

患有PA和CVD的患者的PRFT显著高于未患CVD的患者。肾周脂肪中miR-24-3p的表达水平与PRFT显著正相关。miR-24-3p在PA患者的肾周脂肪中显著上调,并与脂肪生成增加、炎症和氧化应激相关,与血浆醛固酮浓度(PAC)、PRFT、心脏重塑和体重增加相关。PA和CVD患者外周血中的IL-6水平升高,受影响的肾上腺静脉中IL-6水平最高。通过靶向Top1,miR-24-3p调节醛固酮诱导的脂肪细胞效应并影响IL-6分泌,从而影响HUVEC。

结论

肾周脂肪中miR-24-3p的上调通过靶向Top1诱导炎症和氧化应激,这可能导致PA患者患CVD的高风险。

https://cdn.ncbi.nlm.nih.gov/pmc/blobs/e0ef/11916988/341f4a151f42/12967_2025_6329_Fig7_HTML.jpg
https://cdn.ncbi.nlm.nih.gov/pmc/blobs/e0ef/11916988/d3df81a9926f/12967_2025_6329_Fig1_HTML.jpg
https://cdn.ncbi.nlm.nih.gov/pmc/blobs/e0ef/11916988/bb4ae691017f/12967_2025_6329_Fig2_HTML.jpg
https://cdn.ncbi.nlm.nih.gov/pmc/blobs/e0ef/11916988/449da2528fb9/12967_2025_6329_Fig3_HTML.jpg
https://cdn.ncbi.nlm.nih.gov/pmc/blobs/e0ef/11916988/688f91f0b62e/12967_2025_6329_Fig4_HTML.jpg
https://cdn.ncbi.nlm.nih.gov/pmc/blobs/e0ef/11916988/2eccda9e909e/12967_2025_6329_Fig5_HTML.jpg
https://cdn.ncbi.nlm.nih.gov/pmc/blobs/e0ef/11916988/98c1b79aa350/12967_2025_6329_Fig6_HTML.jpg
https://cdn.ncbi.nlm.nih.gov/pmc/blobs/e0ef/11916988/341f4a151f42/12967_2025_6329_Fig7_HTML.jpg
https://cdn.ncbi.nlm.nih.gov/pmc/blobs/e0ef/11916988/d3df81a9926f/12967_2025_6329_Fig1_HTML.jpg
https://cdn.ncbi.nlm.nih.gov/pmc/blobs/e0ef/11916988/bb4ae691017f/12967_2025_6329_Fig2_HTML.jpg
https://cdn.ncbi.nlm.nih.gov/pmc/blobs/e0ef/11916988/449da2528fb9/12967_2025_6329_Fig3_HTML.jpg
https://cdn.ncbi.nlm.nih.gov/pmc/blobs/e0ef/11916988/688f91f0b62e/12967_2025_6329_Fig4_HTML.jpg
https://cdn.ncbi.nlm.nih.gov/pmc/blobs/e0ef/11916988/2eccda9e909e/12967_2025_6329_Fig5_HTML.jpg
https://cdn.ncbi.nlm.nih.gov/pmc/blobs/e0ef/11916988/98c1b79aa350/12967_2025_6329_Fig6_HTML.jpg
https://cdn.ncbi.nlm.nih.gov/pmc/blobs/e0ef/11916988/341f4a151f42/12967_2025_6329_Fig7_HTML.jpg

相似文献

1
MicroRNA-24-3p targeting Top1 in perirenal fat is involved in circulating inflammation and high cardiovascular disease risk in patients with primary aldosteronism.靶向肾周脂肪中Top1的微小RNA-24-3p参与原发性醛固酮增多症患者的循环炎症及高心血管疾病风险。
J Transl Med. 2025 Mar 18;23(1):345. doi: 10.1186/s12967-025-06329-1.
2
Perirenal fat thickness contributes to the estimated 10-year risk of cardiovascular disease and atherosclerotic cardiovascular disease in type 2 diabetes mellitus.肾周脂肪厚度与 2 型糖尿病患者心血管疾病和动脉粥样硬化性心血管疾病的 10 年预估风险有关。
Front Endocrinol (Lausanne). 2024 Jul 8;15:1434333. doi: 10.3389/fendo.2024.1434333. eCollection 2024.
3
Inflammation and Fibrosis in Perirenal Adipose Tissue of Patients With Aldosterone-Producing Adenoma.原发性醛固酮增多症患者肾周脂肪组织中的炎症与纤维化
Endocrinology. 2018 Jan 1;159(1):227-237. doi: 10.1210/en.2017-00651.
4
The Role of miR-342 in Vascular Health. Study in Subclinical Cardiovascular Disease in Mononuclear Cells, Plasma, Inflammatory Cytokines and .miR-342 在血管健康中的作用。在单核细胞、血浆、炎症细胞因子和 中研究亚临床心血管疾病。
Int J Mol Sci. 2020 Sep 29;21(19):7217. doi: 10.3390/ijms21197217.
5
Human adipocyte differentiation and composition of disease-relevant lipids are regulated by miR-221-3p.miR-221-3p调控人类脂肪细胞分化及疾病相关脂质的组成。
Biochim Biophys Acta Mol Cell Biol Lipids. 2021 Jan;1866(1):158841. doi: 10.1016/j.bbalip.2020.158841. Epub 2020 Oct 16.
6
Maternal obesity during pregnancy leads to adipose tissue ER stress in mice via miR-126-mediated reduction in Lunapark.母亲孕期肥胖导致小鼠脂肪组织内质网应激,通过 miR-126 介导减少 Lunapark 蛋白。
Diabetologia. 2021 Apr;64(4):890-902. doi: 10.1007/s00125-020-05357-4. Epub 2021 Jan 27.
7
MiR-126, IL-7, CXCR1/2 receptors, inflammation and circulating endothelial progenitor cells: The study on targets for treatment pathways in a model of subclinical cardiovascular disease (type 1 diabetes mellitus).微小RNA-126、白细胞介素-7、CXC趋化因子受体1/2、炎症与循环内皮祖细胞:亚临床心血管疾病(1型糖尿病)模型中治疗途径靶点的研究
J Transl Med. 2021 Apr 16;19(1):140. doi: 10.1186/s12967-021-02785-7.
8
Deciphering the Role of miR-200c-3p in Type 1 Diabetes (Subclinical Cardiovascular Disease) and Its Correlation with Inflammation and Vascular Health.解析 miR-200c-3p 在 1 型糖尿病(亚临床心血管疾病)中的作用及其与炎症和血管健康的关系。
Int J Mol Sci. 2022 Dec 10;23(24):15659. doi: 10.3390/ijms232415659.
9
miR-199a-3p regulates brown adipocyte differentiation through mTOR signaling pathway.miR-199a-3p 通过 mTOR 信号通路调节棕色脂肪细胞分化。
Mol Cell Endocrinol. 2018 Nov 15;476:155-164. doi: 10.1016/j.mce.2018.05.005. Epub 2018 Jun 28.
10
Exosomes from adipose-derived stem cells overexpressing microRNA-671-3p promote fat graft angiogenesis and adipogenic differentiation.过表达微小RNA-671-3p的脂肪来源干细胞分泌的外泌体促进脂肪移植血管生成和脂肪生成分化。
Tissue Cell. 2024 Dec;91:102575. doi: 10.1016/j.tice.2024.102575. Epub 2024 Oct 1.

引用本文的文献

1
Risk factors for renal impairment in primary aldosteronism: a retrospective study.原发性醛固酮增多症患者肾功能损害的危险因素:一项回顾性研究。
Front Endocrinol (Lausanne). 2025 Aug 11;16:1606182. doi: 10.3389/fendo.2025.1606182. eCollection 2025.

本文引用的文献

1
Trials and Tribulations of MicroRNA Therapeutics.miRNA 治疗的困境与挑战
Int J Mol Sci. 2024 Jan 25;25(3):1469. doi: 10.3390/ijms25031469.
2
What We Know about and What Is New in Primary Aldosteronism.原发性醛固酮增多症的已知与新进展。
Int J Mol Sci. 2024 Jan 11;25(2):900. doi: 10.3390/ijms25020900.
3
COVID-19 cooling: Nanostrategies targeting cytokine storm for controlling severe and critical symptoms.COVID-19 降温:针对细胞因子风暴的纳米策略控制严重和危急症状。
Med Res Rev. 2024 Mar;44(2):738-811. doi: 10.1002/med.21997. Epub 2023 Nov 21.
4
Non-invasive left ventricular pressure-strain loop study on cardiac fibrosis in primary aldosteronism: a comparative study with cardiac magnetic resonance imaging.原发性醛固酮增多症中心房纤维化的无创左心室压力-应变环研究:与心脏磁共振成像的对比研究。
Hypertens Res. 2024 Feb;47(2):445-454. doi: 10.1038/s41440-023-01482-w. Epub 2023 Nov 7.
5
SARS-CoV-2 infection of polarized human airway epithelium induces necroptosis that causes airway epithelial barrier dysfunction.SARS-CoV-2 感染极化的人呼吸道上皮细胞会诱导细胞发生坏死性凋亡,从而导致呼吸道上皮细胞屏障功能障碍。
J Med Virol. 2023 Sep;95(9):e29076. doi: 10.1002/jmv.29076.
6
Exosomal miR-27b-3p secreted by visceral adipocytes contributes to endothelial inflammation and atherogenesis.内脏脂肪细胞分泌的外泌体miR-27b-3p促进内皮炎症和动脉粥样硬化的发生。
Cell Rep. 2023 Jan 31;42(1):111948. doi: 10.1016/j.celrep.2022.111948. Epub 2023 Jan 6.
7
[Elucidation of the Mechanism of Topotecan-induced Antitumor Immune Activation].[拓扑替康诱导抗肿瘤免疫激活的机制解析]
Yakugaku Zasshi. 2022;142(9):911-916. doi: 10.1248/yakushi.22-00094.
8
Perirenal Fat Thickness Is Significantly Associated With the Risk for Development of Chronic Kidney Disease in Patients With Diabetes.肾周脂肪厚度与糖尿病患者慢性肾脏病发生风险显著相关。
Diabetes. 2021 Oct;70(10):2322-2332. doi: 10.2337/db20-1031. Epub 2021 Jun 22.
9
Possible role of WNT10B in increased proliferation and tubule formation of human umbilical vein endothelial cell cultures treated with hypoxic conditioned medium from human adipocytes.缺氧脂肪细胞条件培养基处理的人脐静脉内皮细胞培养中 WNT10B 增加增殖和小管形成的可能作用。
Biotech Histochem. 2022 Apr;97(3):168-179. doi: 10.1080/10520295.2021.1923801. Epub 2021 May 28.
10
TOP1 inhibition therapy protects against SARS-CoV-2-induced lethal inflammation.TOP1 抑制疗法可预防 SARS-CoV-2 引起的致命性炎症。
Cell. 2021 May 13;184(10):2618-2632.e17. doi: 10.1016/j.cell.2021.03.051. Epub 2021 Mar 30.