• 文献检索
  • 文档翻译
  • 深度研究
  • 学术资讯
  • Suppr Zotero 插件Zotero 插件
  • 邀请有礼
  • 套餐&价格
  • 历史记录
应用&插件
Suppr Zotero 插件Zotero 插件浏览器插件Mac 客户端Windows 客户端微信小程序
定价
高级版会员购买积分包购买API积分包
服务
文献检索文档翻译深度研究API 文档MCP 服务
关于我们
关于 Suppr公司介绍联系我们用户协议隐私条款
关注我们

Suppr 超能文献

核心技术专利:CN118964589B侵权必究
粤ICP备2023148730 号-1Suppr @ 2026

文献检索

告别复杂PubMed语法,用中文像聊天一样搜索,搜遍4000万医学文献。AI智能推荐,让科研检索更轻松。

立即免费搜索

文件翻译

保留排版,准确专业,支持PDF/Word/PPT等文件格式,支持 12+语言互译。

免费翻译文档

深度研究

AI帮你快速写综述,25分钟生成高质量综述,智能提取关键信息,辅助科研写作。

立即免费体验

hnRNPA2B1与RNA相互作用的小分子抑制剂揭示了RNA亚群向细胞外囊泡的可预测分选。

Small molecule inhibitors of hnRNPA2B1-RNA interactions reveal a predictable sorting of RNA subsets into extracellular vesicles.

作者信息

Corsi Jessica, Semnani Pouriya Sharbatian, Peroni Daniele, Belli Romina, Morelli Alessia, Lassandro Michelangelo, Sidarovich Viktoryia, Adami Valentina, Valentini Chiara, Cavallerio Paolo, Grosskreutz Julian, Fabbiano Fabrizio, Grossmann Dajana, Hermann Andreas, Tell Gianluca, Basso Manuela, D'Agostino Vito G

机构信息

Laboratory of Biotechnology and Nanomedicine, Department of Cellular, Computational and Integrative Biology (CIBIO), University of Trento, Via Sommarive 9, 38123 Trento, Italy.

MS Core Facility, Department of Cellular, Computational and Integrative Biology (CIBIO), University of Trento, Via Sommarive 9, 38123 Trento, Italy.

出版信息

Nucleic Acids Res. 2025 Feb 27;53(5). doi: 10.1093/nar/gkaf176.

DOI:10.1093/nar/gkaf176
PMID:40103230
原文链接:
https://pmc.ncbi.nlm.nih.gov/articles/PMC11915509/
Abstract

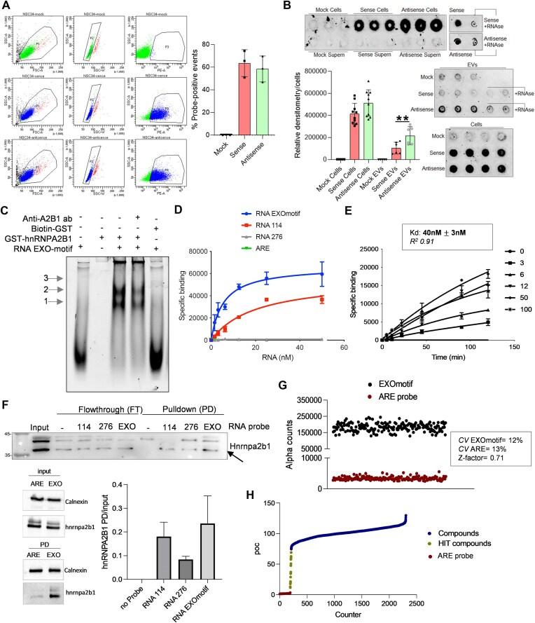
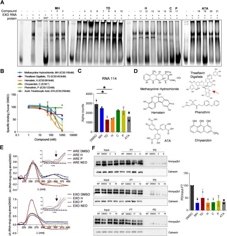
Extracellular vesicles (EVs) are cell-secreted membranous particles contributing to intercellular communication. Coding and noncoding RNAs can be detected as EV cargo, and RNA-binding proteins (RBPs), such as hnRNPA2B1, have been circumstantially implicated in EV-RNA sorting mechanisms. However, the contribution of competitive RBP-RNA interactions responsible for RNA-sorting outcomes is still unclear, especially for predicting the EV-RNA content. We designed a reverse proteomic analysis exploiting the EV-RNA to identify intracellular protein binders in vitro. Using cells expressing a recombinant hnRNPA2B1 to normalize competitive interactions, we prioritized a network of heterogeneous nuclear ribonucleoproteins and purine-rich RNA sequences subsequently validated in secreted EV-RNA through short fluorescent RNA oligos. Then, we designed a GGGAG-enriched RNA probe that efficiently interacted with a full-length human hnRNPA2B1 protein. We exploited the interaction to conduct a pharmacological screening and identify inhibitors of the protein-RNA binding. Small molecules were orthogonally validated through biochemical and cell-based approaches. Selected drugs remarkably impacted secreted EV-RNAs and reduced an RNA-dependent, EV-mediated paracrine activation of NF-kB in recipient cells. These results demonstrate the relevance of post-transcriptional mechanisms for EV-RNA sorting and the possibility of predicting the EV-RNA quality for developing innovative strategies targeting discrete paracrine functions.

摘要

细胞外囊泡(EVs)是细胞分泌的膜性颗粒,有助于细胞间通讯。编码和非编码RNA可作为EV的货物被检测到,并且RNA结合蛋白(RBPs),如hnRNPA2B1,已间接参与EV-RNA分选机制。然而,负责RNA分选结果的竞争性RBP-RNA相互作用的贡献仍不清楚,特别是在预测EV-RNA含量方面。我们设计了一种反向蛋白质组学分析方法,利用EV-RNA在体外鉴定细胞内蛋白质结合物。使用表达重组hnRNPA2B1的细胞来标准化竞争性相互作用,我们确定了一个异质性核糖核蛋白和富含嘌呤的RNA序列网络,随后通过短荧光RNA寡核苷酸在分泌的EV-RNA中进行了验证。然后,我们设计了一种富含GGGAG的RNA探针,它能与全长人hnRNPA2B1蛋白有效相互作用。我们利用这种相互作用进行了药理筛选,并鉴定了蛋白质-RNA结合的抑制剂。通过生化和基于细胞的方法对小分子进行了正交验证。所选药物显著影响分泌的EV-RNAs,并降低了受体细胞中RNA依赖性、EV介导的NF-κB旁分泌激活。这些结果证明了转录后机制对EV-RNA分选的相关性,以及预测EV-RNA质量以开发针对离散旁分泌功能的创新策略的可能性。

https://cdn.ncbi.nlm.nih.gov/pmc/blobs/aa9c/11915509/fa30d74059b4/gkaf176fig5.jpg
https://cdn.ncbi.nlm.nih.gov/pmc/blobs/aa9c/11915509/1b9603bb8d78/gkaf176figgra1.jpg
https://cdn.ncbi.nlm.nih.gov/pmc/blobs/aa9c/11915509/6fe954c6adab/gkaf176fig1.jpg
https://cdn.ncbi.nlm.nih.gov/pmc/blobs/aa9c/11915509/f873d7aaf5e8/gkaf176fig2.jpg
https://cdn.ncbi.nlm.nih.gov/pmc/blobs/aa9c/11915509/54851fa1bf8d/gkaf176fig3.jpg
https://cdn.ncbi.nlm.nih.gov/pmc/blobs/aa9c/11915509/5dece4df1397/gkaf176fig4.jpg
https://cdn.ncbi.nlm.nih.gov/pmc/blobs/aa9c/11915509/fa30d74059b4/gkaf176fig5.jpg
https://cdn.ncbi.nlm.nih.gov/pmc/blobs/aa9c/11915509/1b9603bb8d78/gkaf176figgra1.jpg
https://cdn.ncbi.nlm.nih.gov/pmc/blobs/aa9c/11915509/6fe954c6adab/gkaf176fig1.jpg
https://cdn.ncbi.nlm.nih.gov/pmc/blobs/aa9c/11915509/f873d7aaf5e8/gkaf176fig2.jpg
https://cdn.ncbi.nlm.nih.gov/pmc/blobs/aa9c/11915509/54851fa1bf8d/gkaf176fig3.jpg
https://cdn.ncbi.nlm.nih.gov/pmc/blobs/aa9c/11915509/5dece4df1397/gkaf176fig4.jpg
https://cdn.ncbi.nlm.nih.gov/pmc/blobs/aa9c/11915509/fa30d74059b4/gkaf176fig5.jpg

相似文献

1
Small molecule inhibitors of hnRNPA2B1-RNA interactions reveal a predictable sorting of RNA subsets into extracellular vesicles.hnRNPA2B1与RNA相互作用的小分子抑制剂揭示了RNA亚群向细胞外囊泡的可预测分选。
Nucleic Acids Res. 2025 Feb 27;53(5). doi: 10.1093/nar/gkaf176.
2
RNA packaging into extracellular vesicles: An orchestra of RNA-binding proteins?RNA 包装到细胞外囊泡中:RNA 结合蛋白的交响乐?
J Extracell Vesicles. 2020 Dec;10(2):e12043. doi: 10.1002/jev2.12043. Epub 2020 Dec 28.
3
Sorting and packaging of RNA into extracellular vesicles shape intracellular transcript levels.RNA 在细胞外囊泡中的分拣和包装会影响细胞内转录本水平。
BMC Biol. 2022 Mar 24;20(1):72. doi: 10.1186/s12915-022-01277-4.
4
hnRNPA2B1-Mediated Extracellular Vesicles Sorting of miR-122-5p Potentially Promotes Lung Cancer Progression.hnRNPA2B1 介导的细胞外囊泡分选 miR-122-5p 可能促进肺癌进展。
Int J Mol Sci. 2021 Nov 28;22(23):12866. doi: 10.3390/ijms222312866.
5
hnRNPA2B1 facilitates ovarian carcinoma metastasis by sorting cargoes into small extracellular vesicles driving myofibroblasts activation.异质性核糖核蛋白A2B1通过将货物分选到驱动肌成纤维细胞激活的小细胞外囊泡中促进卵巢癌转移。
J Nanobiotechnology. 2025 Apr 4;23(1):273. doi: 10.1186/s12951-025-03342-w.
6
CD81-guided heterologous EVs present heterogeneous interactions with breast cancer cells.CD81 导向的异源外泌体与乳腺癌细胞呈现出异质相互作用。
J Biomed Sci. 2024 Oct 15;31(1):92. doi: 10.1186/s12929-024-01084-9.
7
The LC3-conjugation machinery specifies the loading of RNA-binding proteins into extracellular vesicles.LC3 连接酶机制将 RNA 结合蛋白特异性加载到细胞外囊泡中。
Nat Cell Biol. 2020 Feb;22(2):187-199. doi: 10.1038/s41556-019-0450-y. Epub 2020 Jan 13.
8
Circulating Y-RNAs in Extracellular Vesicles and Ribonucleoprotein Complexes; Implications for the Immune System.细胞外囊泡和核糖核蛋白复合物中的循环 Y-RNAs;对免疫系统的影响。
Front Immunol. 2019 Jan 15;9:3164. doi: 10.3389/fimmu.2018.03164. eCollection 2018.
9
West Nile virus infection and interferon alpha treatment alter the spectrum and the levels of coding and noncoding host RNAs secreted in extracellular vesicles.西尼罗河病毒感染和干扰素 α 治疗改变了细胞外囊泡中分泌的编码和非编码宿主 RNA 的种类和水平。
BMC Genomics. 2019 Jun 10;20(1):474. doi: 10.1186/s12864-019-5835-6.
10
Circular RNA landscape in extracellular vesicles from human biofluids.环状 RNA 图谱在人体生物流体外泌体中的研究。
Genome Med. 2024 Oct 31;16(1):126. doi: 10.1186/s13073-024-01400-w.

本文引用的文献

1
EVolution in ALS diagnosis: molecular markers in extracellular vesicles.肌萎缩侧索硬化症诊断的进展:细胞外囊泡中的分子标志物
Trends Mol Med. 2024 Dec;30(12):1097-1099. doi: 10.1016/j.molmed.2024.07.006. Epub 2024 Jul 27.
2
Plasma extracellular vesicle tau and TDP-43 as diagnostic biomarkers in FTD and ALS.血浆细胞外囊泡 tau 和 TDP-43 作为 FTD 和 ALS 的诊断生物标志物。
Nat Med. 2024 Jun;30(6):1771-1783. doi: 10.1038/s41591-024-02937-4. Epub 2024 Jun 18.
3
The DNA-repair protein APE1 participates with hnRNPA2B1 to motif-enriched and prognostic miRNA secretion.
DNA 修复蛋白 APE1 与 hnRNPA2B1 一起参与富含基序且具有预后意义的 miRNA 分泌。
Oncogene. 2024 Jun;43(24):1861-1876. doi: 10.1038/s41388-024-03039-8. Epub 2024 Apr 25.
4
Cancer-derived non-coding RNAs endow tumor microenvironment with immunosuppressive properties.癌症衍生的非编码RNA赋予肿瘤微环境免疫抑制特性。
Wiley Interdiscip Rev RNA. 2023 Oct 10:e1822. doi: 10.1002/wrna.1822.
5
Selective enrichment of plasma cell-free messenger RNA in cancer-associated extracellular vesicles.在与癌症相关的细胞外囊泡中选择性富集浆细胞无细胞信使 RNA。
Commun Biol. 2023 Aug 29;6(1):885. doi: 10.1038/s42003-023-05232-z.
6
RNA binding proteins in extracellular vesicles and their potential value for cancer diagnosis and treatment (Review).细胞外囊泡中的 RNA 结合蛋白及其在癌症诊断和治疗中的潜在价值(综述)。
Int J Oncol. 2023 Oct;63(4). doi: 10.3892/ijo.2023.5562. Epub 2023 Aug 18.
7
Spinocerebellar ataxia 38: structure-function analysis shows ELOVL5 G230V is proteotoxic, conformationally altered and a mutational hotspot.脊髓小脑性共济失调 38 型:结构-功能分析表明 ELOVL5 G230V 具有蛋白毒性,构象改变,是突变热点。
Hum Genet. 2023 Aug;142(8):1055-1076. doi: 10.1007/s00439-023-02572-y. Epub 2023 May 18.
8
Extracellular vesicle-transmitted miR-671-5p alleviates lung inflammation and injury by regulating the AAK1/NF-κB axis.细胞外囊泡传递的 miR-671-5p 通过调节 AAK1/NF-κB 轴缓解肺炎症和损伤。
Mol Ther. 2023 May 3;31(5):1365-1382. doi: 10.1016/j.ymthe.2023.01.025. Epub 2023 Feb 2.
9
SUMOylation of HNRNPA2B1 modulates RPA dynamics during unperturbed replication and genotoxic stress responses.SUMOylation 修饰 HNRNPA2B1 调节未受干扰的复制和遗传毒性应激反应期间的 RPA 动态。
Mol Cell. 2023 Feb 16;83(4):539-555.e7. doi: 10.1016/j.molcel.2023.01.003. Epub 2023 Jan 25.
10
FUS ALS neurons activate major stress pathways and reduce translation as an early protective mechanism against neurodegeneration.FUS 肌萎缩侧索硬化症神经元激活主要应激途径,并减少翻译,作为早期防止神经退行性变的保护机制。
Cell Rep. 2023 Feb 28;42(2):112025. doi: 10.1016/j.celrep.2023.112025. Epub 2023 Jan 24.