Suppr超能文献

设计的多聚谷氨酰胺融合蛋白隔离USP7/HDM2以调节P53功能。

Designer polyQ fusion proteins sequester USP7/HDM2 for modulating P53 functionality.

作者信息

Zhang Xiang-Le, Yue Hong-Wei, Liu Ya-Jun, Wang Jian-Yang, Duan Heng-Tong, Liu Yin-Hu, Jiang Lei-Lei, Hu Hong-Yu

机构信息

Key Laboratory of RNA Innovation, Science and Engineering, Shanghai Institute of Biochemistry and Cell Biology, Center for Excellence in Molecular Cell Science, Chinese Academy of Sciences, Shanghai 200031, P.R. China.

University of Chinese Academy of Sciences, Beijing 100049, P.R. China.

出版信息

iScience. 2025 Feb 13;28(3):112025. doi: 10.1016/j.isci.2025.112025. eCollection 2025 Mar 21.

Abstract

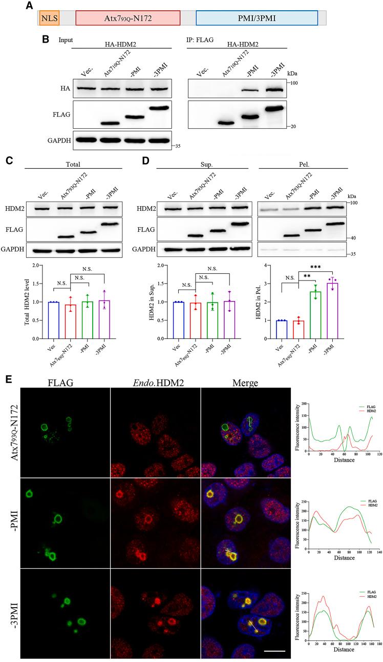
Overexpression of USP7 and HDM2 inactivates P53 signaling in tumor cells and facilitates their progression, but suppression of these targets by conventional strategies to reactivate P53 function remains a challenge. We applied polyQ sequences and target-interacting peptides to engineer polyQ fusion proteins that specifically sequester the targets, hence depleting their availabilities and modulating the P53 functionality. We have revealed that the designer fusion Atx7-N172-IRF (IRF sequence: SPGEGPSGTG) sequesters USP7 and/or HDM2 into aggregates and thereby increases the P53 level, but it depends on the IRF repeats fused, suggesting that depletion of the USP7 availability plays a dual role in controlling P53 stability. Direct sequestration of HDM2 by Atx7-N172-PMI (PMI: TSFAEYWNLLSP) remarkably reduces the protein level of soluble HDM2 and hence increases the P53 level, which consequently up-regulates expression of the downstream genes. The polyQ-fusion strategy is feasible to modulate the P53 stability and functionality, furnishing a therapeutic potential for cancers.

摘要

USP7和HDM2的过表达会使肿瘤细胞中的P53信号失活并促进其进展,但通过传统策略抑制这些靶点以重新激活P53功能仍然是一项挑战。我们应用多聚谷氨酰胺序列和靶向相互作用肽来构建多聚谷氨酰胺融合蛋白,该蛋白可特异性隔离靶点,从而降低其可用性并调节P53功能。我们发现设计的融合蛋白Atx7-N172-IRF(IRF序列:SPGEGPSGTG)可将USP7和/或HDM2隔离到聚集体中,从而提高P53水平,但这取决于融合的IRF重复序列,这表明USP7可用性的降低在控制P53稳定性中起双重作用。Atx7-N172-PMI(PMI:TSFAEYWNLLSP)直接隔离HDM2可显著降低可溶性HDM2的蛋白水平,从而提高P53水平,进而上调下游基因的表达。多聚谷氨酰胺融合策略对于调节P53稳定性和功能是可行的,为癌症提供了一种治疗潜力。

https://cdn.ncbi.nlm.nih.gov/pmc/blobs/14ac/11914518/f6d41ba6db98/fx1.jpg

文献检索

告别复杂PubMed语法,用中文像聊天一样搜索,搜遍4000万医学文献。AI智能推荐,让科研检索更轻松。

立即免费搜索

文件翻译

保留排版,准确专业,支持PDF/Word/PPT等文件格式,支持 12+语言互译。

免费翻译文档

深度研究

AI帮你快速写综述,25分钟生成高质量综述,智能提取关键信息,辅助科研写作。

立即免费体验