• 文献检索
  • 文档翻译
  • 深度研究
  • 学术资讯
  • Suppr Zotero 插件Zotero 插件
  • 邀请有礼
  • 套餐&价格
  • 历史记录
应用&插件
Suppr Zotero 插件Zotero 插件浏览器插件Mac 客户端Windows 客户端微信小程序
定价
高级版会员购买积分包购买API积分包
服务
文献检索文档翻译深度研究API 文档MCP 服务
关于我们
关于 Suppr公司介绍联系我们用户协议隐私条款
关注我们

Suppr 超能文献

核心技术专利:CN118964589B侵权必究
粤ICP备2023148730 号-1Suppr @ 2026

文献检索

告别复杂PubMed语法,用中文像聊天一样搜索,搜遍4000万医学文献。AI智能推荐,让科研检索更轻松。

立即免费搜索

文件翻译

保留排版,准确专业,支持PDF/Word/PPT等文件格式,支持 12+语言互译。

免费翻译文档

深度研究

AI帮你快速写综述,25分钟生成高质量综述,智能提取关键信息,辅助科研写作。

立即免费体验

消除人卵巢纤维化中的促纤维化胶原蛋白并恢复代谢功能。

removal of pro-fibrotic collagen and rescue of metabolic function in human ovarian fibrosis.

作者信息

Del Valle Julieta S, Van Helden Ruben W, Moustakas Ioannis, Wei Fu, Asseler Joyce D, Metzemaekers Jeroen, Pilgram Gonneke S K, Mummery Christine L, van der Westerlaken Lucette A J, van Mello Norah M, Chuva de Sousa Lopes Susana M

机构信息

Department of Anatomy and Embryology, Leiden University Medical Center, 2333 ZC Leiden, the Netherlands.

The Novo Nordisk Foundation Center for Stem Cell Medicine (reNEW), Leiden University Medical Center, Leiden 2333 ZC, the Netherlands.

出版信息

iScience. 2025 Feb 13;28(3):112020. doi: 10.1016/j.isci.2025.112020. eCollection 2025 Mar 21.

DOI:10.1016/j.isci.2025.112020
PMID:40104066
原文链接:https://pmc.ncbi.nlm.nih.gov/articles/PMC11914289/
Abstract

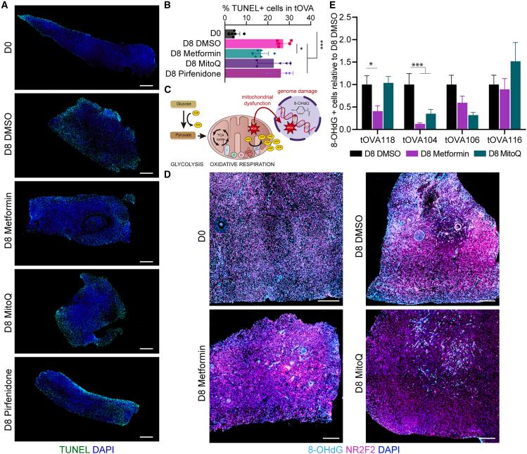
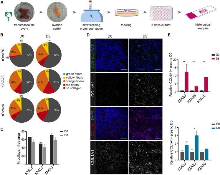
Tissue fibrosis, with the excessive accumulation of extracellular matrix, leads to organ dysfunction. The ovary shows signs of fibrosis from an early age, creating a permissive environment for ovarian cancer. A robust culture-platform to study human ovarian fibrosis would enable screens for antifibrotic drugs to prevent or even reverse this process. Based on previous results showing that androgen therapy can induce ovarian fibrosis, we characterized the fibrotic state of ovaries from transmasculine donors of reproductive age. Anti-inflammatory and antioxidant drugs, such as Pirfenidone, Metformin, and Mitoquinone, could reduce and revert the excess collagen content of the ovarian cortical tissue during culture. We demonstrated that Metformin exerts an antioxidant role and prevents a glycolytic metabolic shift in non-immune ovarian stromal cells in the human ovary, while promoting early folliculogenesis during culture. These results may contribute to develop strategies to manage pro-tumorigenic fibrotic ovarian stroma in advanced age and metabolic disorders.

摘要

组织纤维化伴随着细胞外基质的过度积累,会导致器官功能障碍。卵巢从幼年起就显示出纤维化迹象,为卵巢癌创造了一个适宜的环境。一个强大的用于研究人类卵巢纤维化的培养平台将能够筛选抗纤维化药物,以预防甚至逆转这一过程。基于先前显示雄激素疗法可诱导卵巢纤维化的结果,我们对育龄期跨性别供体的卵巢纤维化状态进行了表征。抗炎和抗氧化药物,如吡非尼酮、二甲双胍和米托醌,可在培养过程中减少并逆转卵巢皮质组织中过量的胶原蛋白含量。我们证明,二甲双胍发挥抗氧化作用,可防止人类卵巢中非免疫性卵巢基质细胞发生糖酵解代谢转变,同时在培养过程中促进早期卵泡发生。这些结果可能有助于制定策略,以管理老年和代谢紊乱中促肿瘤性纤维化卵巢基质。

https://cdn.ncbi.nlm.nih.gov/pmc/blobs/a725/11914289/909815bc703c/gr6.jpg
https://cdn.ncbi.nlm.nih.gov/pmc/blobs/a725/11914289/67acfa73cca5/fx1.jpg
https://cdn.ncbi.nlm.nih.gov/pmc/blobs/a725/11914289/dbcc7ebda361/gr1.jpg
https://cdn.ncbi.nlm.nih.gov/pmc/blobs/a725/11914289/cca3384ada58/gr2.jpg
https://cdn.ncbi.nlm.nih.gov/pmc/blobs/a725/11914289/ae3e24848a73/gr3.jpg
https://cdn.ncbi.nlm.nih.gov/pmc/blobs/a725/11914289/2e0cfc54ff7f/gr4.jpg
https://cdn.ncbi.nlm.nih.gov/pmc/blobs/a725/11914289/72e9ef7551a1/gr5.jpg
https://cdn.ncbi.nlm.nih.gov/pmc/blobs/a725/11914289/909815bc703c/gr6.jpg
https://cdn.ncbi.nlm.nih.gov/pmc/blobs/a725/11914289/67acfa73cca5/fx1.jpg
https://cdn.ncbi.nlm.nih.gov/pmc/blobs/a725/11914289/dbcc7ebda361/gr1.jpg
https://cdn.ncbi.nlm.nih.gov/pmc/blobs/a725/11914289/cca3384ada58/gr2.jpg
https://cdn.ncbi.nlm.nih.gov/pmc/blobs/a725/11914289/ae3e24848a73/gr3.jpg
https://cdn.ncbi.nlm.nih.gov/pmc/blobs/a725/11914289/2e0cfc54ff7f/gr4.jpg
https://cdn.ncbi.nlm.nih.gov/pmc/blobs/a725/11914289/72e9ef7551a1/gr5.jpg
https://cdn.ncbi.nlm.nih.gov/pmc/blobs/a725/11914289/909815bc703c/gr6.jpg

相似文献

1
removal of pro-fibrotic collagen and rescue of metabolic function in human ovarian fibrosis.消除人卵巢纤维化中的促纤维化胶原蛋白并恢复代谢功能。
iScience. 2025 Feb 13;28(3):112020. doi: 10.1016/j.isci.2025.112020. eCollection 2025 Mar 21.
2
Reproductive age-associated fibrosis in the stroma of the mammalian ovary.哺乳动物卵巢基质中与生殖年龄相关的纤维化
Reproduction. 2016 Sep;152(3):245-260. doi: 10.1530/REP-16-0129.
3
Ovarian stiffness increases with age in the mammalian ovary and depends on collagen and hyaluronan matrices.哺乳动物卵巢中的卵巢硬度随年龄增长而增加,这取决于胶原和透明质酸基质。
Aging Cell. 2020 Nov;19(11):e13259. doi: 10.1111/acel.13259. Epub 2020 Oct 20.
4
Systemic low-dose anti-fibrotic treatment attenuates ovarian aging in the mouse.全身性低剂量抗纤维化治疗可减轻小鼠的卵巢衰老。
Geroscience. 2024 Sep 16. doi: 10.1007/s11357-024-01322-w.
5
Metformin prevents age-associated ovarian fibrosis by modulating the immune landscape in female mice.二甲双胍通过调节雌性小鼠的免疫图谱预防与年龄相关的卵巢纤维化。
Sci Adv. 2022 Sep 2;8(35):eabq1475. doi: 10.1126/sciadv.abq1475.
6
Anti-Müllerian hormone signaling in the ovary involves stromal fibroblasts: a study in humans and mice provides novel insights into the role of ovarian stroma.抗缪勒管激素在卵巢中的信号转导涉及基质成纤维细胞:一项在人和小鼠中进行的研究为卵巢基质的作用提供了新的见解。
Hum Reprod. 2024 Nov 1;39(11):2551-2564. doi: 10.1093/humrep/deae221.
7
IL-10 is not anti-fibrotic but pro-fibrotic in endometriosis: IL-10 treatment of endometriotic stromal cells in vitro promotes myofibroblast proliferation and collagen type I protein expression.白细胞介素-10在子宫内膜异位症中并非抗纤维化而是促纤维化:体外对子宫内膜异位症基质细胞进行白细胞介素-10处理可促进肌成纤维细胞增殖及I型胶原蛋白表达。
Hum Reprod. 2023 Jan 5;38(1):14-29. doi: 10.1093/humrep/deac248.
8
Biochanin-A ameliorates pulmonary fibrosis by suppressing the TGF-β mediated EMT, myofibroblasts differentiation and collagen deposition in in vitro and in vivo systems.染料木黄酮通过抑制 TGF-β 介导体外和体内系统中的 EMT、肌成纤维细胞分化和胶原沉积来改善肺纤维化。
Phytomedicine. 2020 Nov;78:153298. doi: 10.1016/j.phymed.2020.153298. Epub 2020 Aug 1.
9
Anti-fibrotic effect of pirfenidone in muscle derived-fibroblasts from Duchenne muscular dystrophy patients.吡非尼酮对杜氏肌营养不良症患者肌肉来源成纤维细胞的抗纤维化作用。
Life Sci. 2016 Jan 15;145:127-36. doi: 10.1016/j.lfs.2015.12.015. Epub 2015 Dec 8.
10
Dehydroepiandrosterone induces ovarian and uterine hyperfibrosis in female rats.脱氢表雄酮可诱导雌性大鼠卵巢和子宫过度纤维化。
Hum Reprod. 2013 Nov;28(11):3074-85. doi: 10.1093/humrep/det341. Epub 2013 Aug 26.

本文引用的文献

1
Examining the clinical relevance of metformin as an antioxidant intervention.研究二甲双胍作为一种抗氧化干预措施的临床相关性。
Front Pharmacol. 2024 Feb 1;15:1330797. doi: 10.3389/fphar.2024.1330797. eCollection 2024.
2
Metformin: update on mechanisms of action and repurposing potential.二甲双胍:作用机制及再利用潜力的最新研究进展。
Nat Rev Endocrinol. 2023 Aug;19(8):460-476. doi: 10.1038/s41574-023-00833-4. Epub 2023 May 2.
3
Desire for children and fertility preservation in transgender and gender-diverse people: A systematic review.
跨性别者和性别多样化人群的生育意愿与生育力保存:一项系统综述
Best Pract Res Clin Obstet Gynaecol. 2023 Mar;87:102312. doi: 10.1016/j.bpobgyn.2023.102312. Epub 2023 Jan 21.
4
Metformin prevents age-associated ovarian fibrosis by modulating the immune landscape in female mice.二甲双胍通过调节雌性小鼠的免疫图谱预防与年龄相关的卵巢纤维化。
Sci Adv. 2022 Sep 2;8(35):eabq1475. doi: 10.1126/sciadv.abq1475.
5
Dynamic culture of cryopreserved-thawed human ovarian cortical tissue using a microfluidics platform does not improve early folliculogenesis.使用微流控平台对冷冻解冻人卵巢皮质组织进行动态培养并不能改善早期卵泡发生。
Front Endocrinol (Lausanne). 2022 Jul 29;13:936765. doi: 10.3389/fendo.2022.936765. eCollection 2022.
6
Female reproductive life span is extended by targeted removal of fibrotic collagen from the mouse ovary.通过靶向去除小鼠卵巢中的纤维性胶原,延长了雌性生殖寿命。
Sci Adv. 2022 Jun 17;8(24):eabn4564. doi: 10.1126/sciadv.abn4564.
7
Pirfenidone Has Anti-fibrotic Effects in a Tissue-Engineered Model of Human Cardiac Fibrosis.吡非尼酮在人心脏纤维化组织工程模型中具有抗纤维化作用。
Front Cardiovasc Med. 2022 Mar 11;9:854314. doi: 10.3389/fcvm.2022.854314. eCollection 2022.
8
The anti-fibrotic drug pirfenidone inhibits liver fibrosis by targeting the small oxidoreductase glutaredoxin-1.抗纤维化药物吡非尼酮通过作用于小氧化还原酶谷氧还蛋白-1来抑制肝纤维化。
Sci Adv. 2021 Sep 3;7(36):eabg9241. doi: 10.1126/sciadv.abg9241. Epub 2021 Sep 1.
9
Ovarian, breast, and metabolic changes induced by androgen treatment in transgender men.雄激素治疗对跨性别男性的卵巢、乳腺和代谢的影响。
Fertil Steril. 2021 Oct;116(4):936-942. doi: 10.1016/j.fertnstert.2021.07.1206. Epub 2021 Sep 2.
10
Integrated analysis of multimodal single-cell data.多模态单细胞数据的综合分析。
Cell. 2021 Jun 24;184(13):3573-3587.e29. doi: 10.1016/j.cell.2021.04.048. Epub 2021 May 31.