Suppr超能文献

通过调节转化生长因子-β(TGF-β)信号通路增强三阴性乳腺癌细胞的增殖、迁移和侵袭能力。

enhances the proliferation, migration, and invasion of triple-negative breast cancer cells via the regulation of the TGF-β signaling pathway.

作者信息

Liu Yameng, Zhao Yue, Zhang Jingjing, Wu Xiao, Li Yumei, Tang Ke, Han Zhengquan

机构信息

Department of Medical Oncology, The First Affiliated Hospital of Bengbu Medical University, Bengbu, China.

Departments of Oncology Gynecology, The First Affiliated Hospital of Bengbu Medical University, Bengbu, China.

出版信息

Transl Cancer Res. 2025 Feb 28;14(2):1141-1156. doi: 10.21037/tcr-24-1374. Epub 2025 Feb 26.

Abstract

BACKGROUND

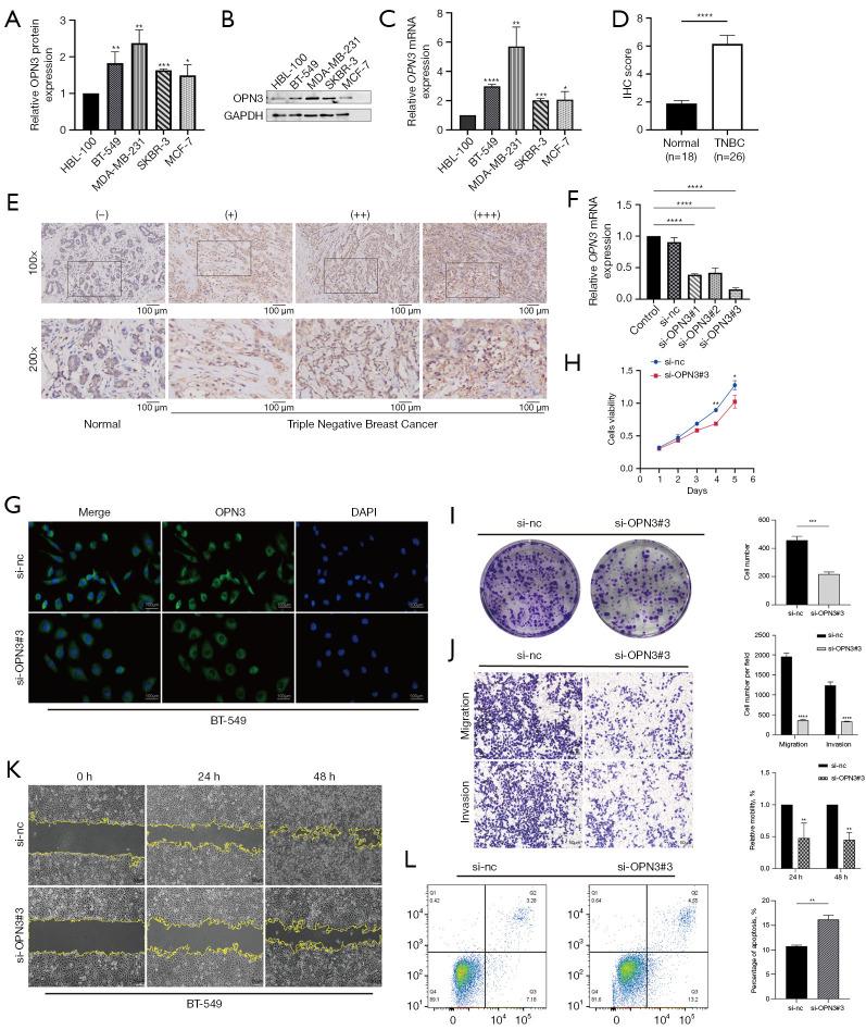
() belongs to the guanine nucleotide-binding protein-coupled receptor superfamily, implicated in several pathological mechanisms that contribute to tumor development and resistance to treatment. This study examined expression in triple-negative breast cancer (TNBC) tissues and its function in TNBC cell propagation, invasion, and migration.

METHODS

The study analyzed OPN3 expression in TNBC patients and its diagnostic value using immunohistochemistry (IHC) staining and The Cancer Genome Atlas (TCGA) data. To evaluate the impact of on the growth, invasion, and migration of TNBC cells, both and experiments were carried out. The biological mechanisms of -induced cell migration and invasion were evaluated quantitative real-time polymerase chain reaction (qRT-PCR) and Western blotting (WB) analyses.

RESULTS

In this study, upregulation in TNBC tissues was found to be correlated with decreased overall survival (OS) and progression-free survival (PFS) rates. The propagation, invasion, and migration of BT-549 cells were promoted and apoptosis was reduced after overexpression. It was silenced in BT-549 cells, which resulted in the opposite effects. Further, the transforming growth factor-beta (TGF-β)/SMAD2 signaling pathway was stimulated and the epithelial-mesenchymal transition (EMT) was modulated by overexpression in BT-549 cells.

CONCLUSIONS

The findings revealed that is involved in the stimulation of the TGF-β/SMAD2 signaling pathway, which promotes the growth, migration, and dissemination of TNBC cells. Moreover, can serve as a diagnostic biomarker and a treatment target for TNBC.

摘要

背景

()属于鸟嘌呤核苷酸结合蛋白偶联受体超家族,参与多种促成肿瘤发展和治疗抗性的病理机制。本研究检测了其在三阴性乳腺癌(TNBC)组织中的表达及其在TNBC细胞增殖、侵袭和迁移中的作用。

方法

本研究通过免疫组织化学(IHC)染色和癌症基因组图谱(TCGA)数据分析TNBC患者中OPN3的表达及其诊断价值。为评估OPN3对TNBC细胞生长、侵袭和迁移的影响,进行了过表达和沉默实验。通过定量实时聚合酶链反应(qRT-PCR)和蛋白质免疫印迹法(WB)分析评估OPN3诱导细胞迁移和侵袭的生物学机制。

结果

在本研究中,发现TNBC组织中OPN3上调与总生存期(OS)和无进展生存期(PFS)降低相关。OPN3过表达后,BT-549细胞的增殖、侵袭和迁移得到促进,凋亡减少。在BT-549细胞中沉默OPN3则产生相反的效果。此外,在BT-549细胞中,OPN3过表达刺激了转化生长因子-β(TGF-β)/SMAD2信号通路并调节了上皮-间质转化(EMT)。

结论

研究结果表明,OPN3参与刺激TGF-β/SMAD2信号通路,促进TNBC细胞的生长、迁移和扩散。此外,OPN3可作为TNBC的诊断生物标志物和治疗靶点。

https://cdn.ncbi.nlm.nih.gov/pmc/blobs/cda5/11912049/4775dd081ab4/tcr-14-02-1141-f1.jpg

文献检索

告别复杂PubMed语法,用中文像聊天一样搜索,搜遍4000万医学文献。AI智能推荐,让科研检索更轻松。

立即免费搜索

文件翻译

保留排版,准确专业,支持PDF/Word/PPT等文件格式,支持 12+语言互译。

免费翻译文档

深度研究

AI帮你快速写综述,25分钟生成高质量综述,智能提取关键信息,辅助科研写作。

立即免费体验