• 文献检索
  • 文档翻译
  • 深度研究
  • 学术资讯
  • Suppr Zotero 插件Zotero 插件
  • 邀请有礼
  • 套餐&价格
  • 历史记录
应用&插件
Suppr Zotero 插件Zotero 插件浏览器插件Mac 客户端Windows 客户端微信小程序
定价
高级版会员购买积分包购买API积分包
服务
文献检索文档翻译深度研究API 文档MCP 服务
关于我们
关于 Suppr公司介绍联系我们用户协议隐私条款
关注我们

Suppr 超能文献

核心技术专利:CN118964589B侵权必究
粤ICP备2023148730 号-1Suppr @ 2026

文献检索

告别复杂PubMed语法,用中文像聊天一样搜索,搜遍4000万医学文献。AI智能推荐,让科研检索更轻松。

立即免费搜索

文件翻译

保留排版,准确专业,支持PDF/Word/PPT等文件格式,支持 12+语言互译。

免费翻译文档

深度研究

AI帮你快速写综述,25分钟生成高质量综述,智能提取关键信息,辅助科研写作。

立即免费体验

衰老与数字购物:一个创新框架的测量与验证

Ageing and digital shopping: Measurement and validation of an innovative framework.

作者信息

Olumekor Michael, Polbitsyn Sergey N, Khan Mohammad Saud, Singh Harman Preet, Alhamad Ibrahim A

机构信息

Graduate School of Economics and Management, Ural Federal University, Yekaterinburg, Russia.

School of Management, Wellington School of Business and Government, Victoria University of Wellington, Wellington, New Zealand.

出版信息

PLoS One. 2025 Mar 19;20(3):e0315125. doi: 10.1371/journal.pone.0315125. eCollection 2025.

DOI:10.1371/journal.pone.0315125
PMID:40106420
原文链接:https://pmc.ncbi.nlm.nih.gov/articles/PMC11922217/
Abstract

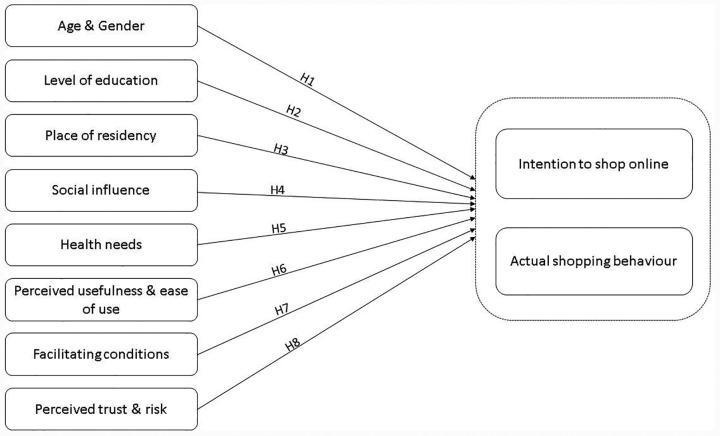
Senior citizens are the fastest growing demographic in the world. Amid an intensification of digitalisation across every sector, evidence suggests older people are slow to adopt and use many online tools and services. Moreover, despite studies showing differences in the online behaviour of older people compared to the rest of the population, established models specifically dedicated to explaining their behaviour have remained limited. Therefore, based on components of UTAUT, we propose a new conceptual model that specifically focuses on senior citizens. We introduce four new constructs: health needs, place of settlement (rural/urban), perceived trust, and perceived risk. Data were collected from 320 seniors in Russia and a structural equation modelling was used for data analysis. With a cumulative variance of 86%, the test and validation results demonstrate that our proposed model provides a better explanation of older people's online shopping behaviour than the original UTAUT model. This model provides an important framework for future studies on the digital shopping behaviours of seniors.

摘要

老年人是世界上增长最快的人口群体。在各个领域数字化不断强化的背景下,有证据表明老年人采用和使用许多在线工具及服务的速度较慢。此外,尽管研究显示老年人与其他人群在网络行为上存在差异,但专门用于解释他们行为的既定模型仍然有限。因此,基于技术接受与使用整合理论(UTAUT)的组成部分,我们提出了一个专门针对老年人的新的概念模型。我们引入了四个新的构念:健康需求、居住地点(农村/城市)、感知信任和感知风险。数据收集自俄罗斯的320名老年人,并使用结构方程模型进行数据分析。测试和验证结果表明,我们提出的模型对老年人在线购物行为的解释比原始的UTAUT模型更好,累积方差为86%。该模型为未来关于老年人数字购物行为的研究提供了一个重要框架。

https://cdn.ncbi.nlm.nih.gov/pmc/blobs/6d58/11922217/2524f207b80b/pone.0315125.g002.jpg
https://cdn.ncbi.nlm.nih.gov/pmc/blobs/6d58/11922217/f8631c2ea36b/pone.0315125.g001.jpg
https://cdn.ncbi.nlm.nih.gov/pmc/blobs/6d58/11922217/2524f207b80b/pone.0315125.g002.jpg
https://cdn.ncbi.nlm.nih.gov/pmc/blobs/6d58/11922217/f8631c2ea36b/pone.0315125.g001.jpg
https://cdn.ncbi.nlm.nih.gov/pmc/blobs/6d58/11922217/2524f207b80b/pone.0315125.g002.jpg

相似文献

1
Ageing and digital shopping: Measurement and validation of an innovative framework.衰老与数字购物:一个创新框架的测量与验证
PLoS One. 2025 Mar 19;20(3):e0315125. doi: 10.1371/journal.pone.0315125. eCollection 2025.
2
Association Between Intergenerational Support, Technology Perception and Trust, and Intention to Seek Medical Care on the Internet Among Chinese Older Adults: Cross-Sectional Questionnaire Study.中国老年人代际支持、技术认知与信任以及互联网就医意愿之间的关联:横断面问卷调查研究
J Med Internet Res. 2025 Jan 6;27:e65065. doi: 10.2196/65065.
3
Expanding the UTAUT2 framework to determine the drivers of mobile shopping behaviour among older adults.将 UTAUT2 框架扩展以确定老年人移动购物行为的驱动因素。
PLoS One. 2023 Dec 14;18(12):e0295581. doi: 10.1371/journal.pone.0295581. eCollection 2023.
4
Qualitative evidence synthesis informing our understanding of people's perceptions and experiences of targeted digital communication.定性证据综合分析有助于我们理解人们对定向数字通信的认知和体验。
Cochrane Database Syst Rev. 2019 Oct 23;10(10):ED000141. doi: 10.1002/14651858.ED000141.
5
Towards an understanding of Internet-based problem shopping behaviour: The concept of online shopping addiction and its proposed predictors.理解基于互联网的问题性购物行为:网络购物成瘾的概念及其预测因子。
J Behav Addict. 2014 Jun;3(2):83-9. doi: 10.1556/JBA.3.2014.003. Epub 2014 Feb 3.
6
Value Orientations and Institutional Trust as Contributors to the Adoption of Online Services in Youth: A Cross-Country Comparison.价值取向与制度信任对青少年采用在线服务的影响:一项跨国比较
Front Psychol. 2022 May 16;13:887587. doi: 10.3389/fpsyg.2022.887587. eCollection 2022.
7
Factors that predict the acceptance and adoption of smart home technology by seniors in Australia: a structural equation model with longitudinal data.预测澳大利亚老年人接受和采用智能家居技术的因素:具有纵向数据的结构方程模型。
Inform Health Soc Care. 2023 Jan 2;48(1):80-94. doi: 10.1080/17538157.2022.2069028. Epub 2022 Apr 26.
8
Unequal ageing: the quality of life of senior citizens in the EU before and after COVID-19. A multidimensional approach.不平等的老龄化:新冠疫情前后欧盟老年人的生活质量。一种多维度方法。
Front Public Health. 2025 Jan 29;13:1506006. doi: 10.3389/fpubh.2025.1506006. eCollection 2025.
9
Factors Affecting E-Shopping Behaviour: Application of Theory of Planned Behaviour.影响电子购物行为的因素:计划行为理论的应用。
Behav Neurol. 2021 Nov 23;2021:1664377. doi: 10.1155/2021/1664377. eCollection 2021.
10
A Model of Trust in Online COVID-19 Information and Advice: Cross-Sectional Questionnaire Study.在线新冠疫情信息与建议的信任模型:横断面问卷调查研究
JMIR Infodemiology. 2025 Feb 13;5:e59317. doi: 10.2196/59317.

本文引用的文献

1
Internet-Enabled Behaviors in Older Adults During the Pandemic: Patterns of Use, Psychosocial Impacts, and Plans for Continued Utilization.疫情期间老年人的互联网行为:使用模式、心理社会影响及持续使用计划
Work Aging Retire. 2022 Aug 6;10(1):6-13. doi: 10.1093/workar/waac026. eCollection 2024 Jan.
2
A Grand Challenge for Psychology: Reducing the Age-related Digital Divide.心理学面临的一项重大挑战:缩小与年龄相关的数字鸿沟。
Curr Dir Psychol Sci. 2022;31(2):187-193. doi: 10.1177/09637214211068144. Epub 2022 Mar 16.
3
Exploring how, why and in what contexts older adults are at risk of financial cybercrime victimisation: A realist review.
探索老年人面临金融网络犯罪风险的方式、原因和情境:一个现实主义的综述。
Exp Gerontol. 2022 Mar;159:111678. doi: 10.1016/j.exger.2021.111678. Epub 2021 Dec 30.
4
A theoretical model to explain the smart technology adoption behaviors of elder consumers (Elderadopt).一个用于解释老年消费者智能技术采用行为的理论模型(Elderadopt)。
J Aging Stud. 2017 Aug;42:56-73. doi: 10.1016/j.jaging.2017.07.003. Epub 2017 Aug 15.
5
Analyzing older users' home telehealth services acceptance behavior-applying an Extended UTAUT model.分析老年用户对家庭远程医疗服务的接受行为——应用扩展的UTAUT模型
Int J Med Inform. 2016 Jun;90:22-31. doi: 10.1016/j.ijmedinf.2016.03.002. Epub 2016 Mar 15.
6
Comparison of the middle-aged and older users' adoption of mobile health services in China.中国中老年用户对移动健康服务的采用情况比较。
Int J Med Inform. 2014 Mar;83(3):210-24. doi: 10.1016/j.ijmedinf.2013.12.002. Epub 2013 Dec 16.
7
Internet use among older adults: association with health needs, psychological capital, and social capital.老年人的互联网使用:与健康需求、心理资本和社会资本的关联
J Med Internet Res. 2013 May 16;15(5):e97. doi: 10.2196/jmir.2333.