• 文献检索
  • 文档翻译
  • 深度研究
  • 学术资讯
  • Suppr Zotero 插件Zotero 插件
  • 邀请有礼
  • 套餐&价格
  • 历史记录
应用&插件
Suppr Zotero 插件Zotero 插件浏览器插件Mac 客户端Windows 客户端微信小程序
定价
高级版会员购买积分包购买API积分包
服务
文献检索文档翻译深度研究API 文档MCP 服务
关于我们
关于 Suppr公司介绍联系我们用户协议隐私条款
关注我们

Suppr 超能文献

核心技术专利:CN118964589B侵权必究
粤ICP备2023148730 号-1Suppr @ 2026

文献检索

告别复杂PubMed语法,用中文像聊天一样搜索,搜遍4000万医学文献。AI智能推荐,让科研检索更轻松。

立即免费搜索

文件翻译

保留排版,准确专业,支持PDF/Word/PPT等文件格式,支持 12+语言互译。

免费翻译文档

深度研究

AI帮你快速写综述,25分钟生成高质量综述,智能提取关键信息,辅助科研写作。

立即免费体验

一个限制被解除:一种条件性敲低系统揭示了Polo样激酶和极光激酶1在细胞分裂中的重要作用。

A limitation lifted: A conditional knockdown system reveals essential roles for Polo-like kinase and Aurora kinase 1 in cell division.

作者信息

Wiedeman Justin, Harrison Ruby, Etheridge Ronald Drew

机构信息

Center for Tropical and Emerging Global Diseases, University of Georgia, Athens, GA 30602.

Department of Cellular Biology, University of Georgia, Athens, GA 30602.

出版信息

Proc Natl Acad Sci U S A. 2025 Feb 25;122(8):e2416009122. doi: 10.1073/pnas.2416009122. Epub 2025 Feb 18.

DOI:10.1073/pnas.2416009122
PMID:40106484
原文链接:https://pmc.ncbi.nlm.nih.gov/articles/PMC11874021/
Abstract

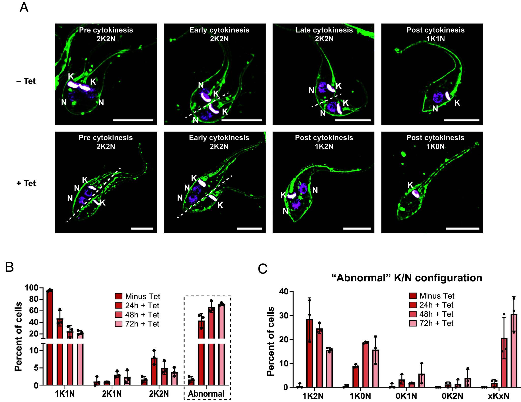
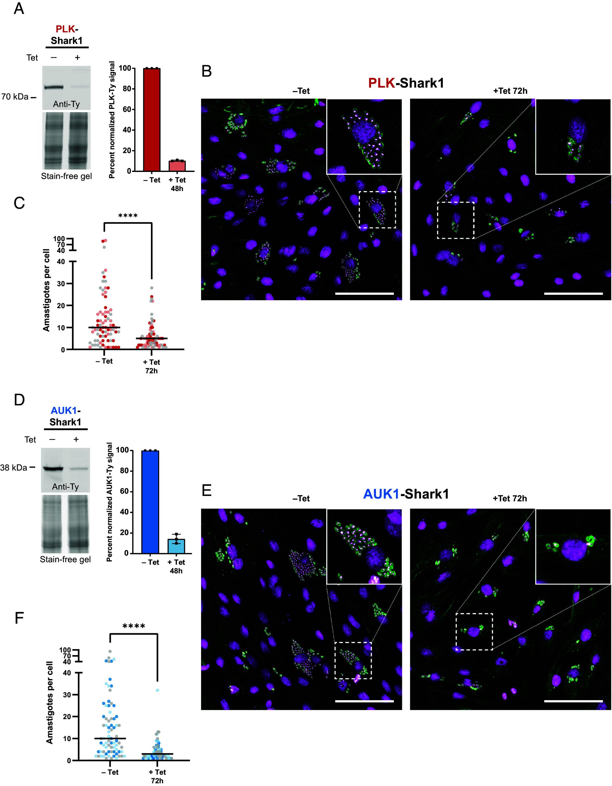
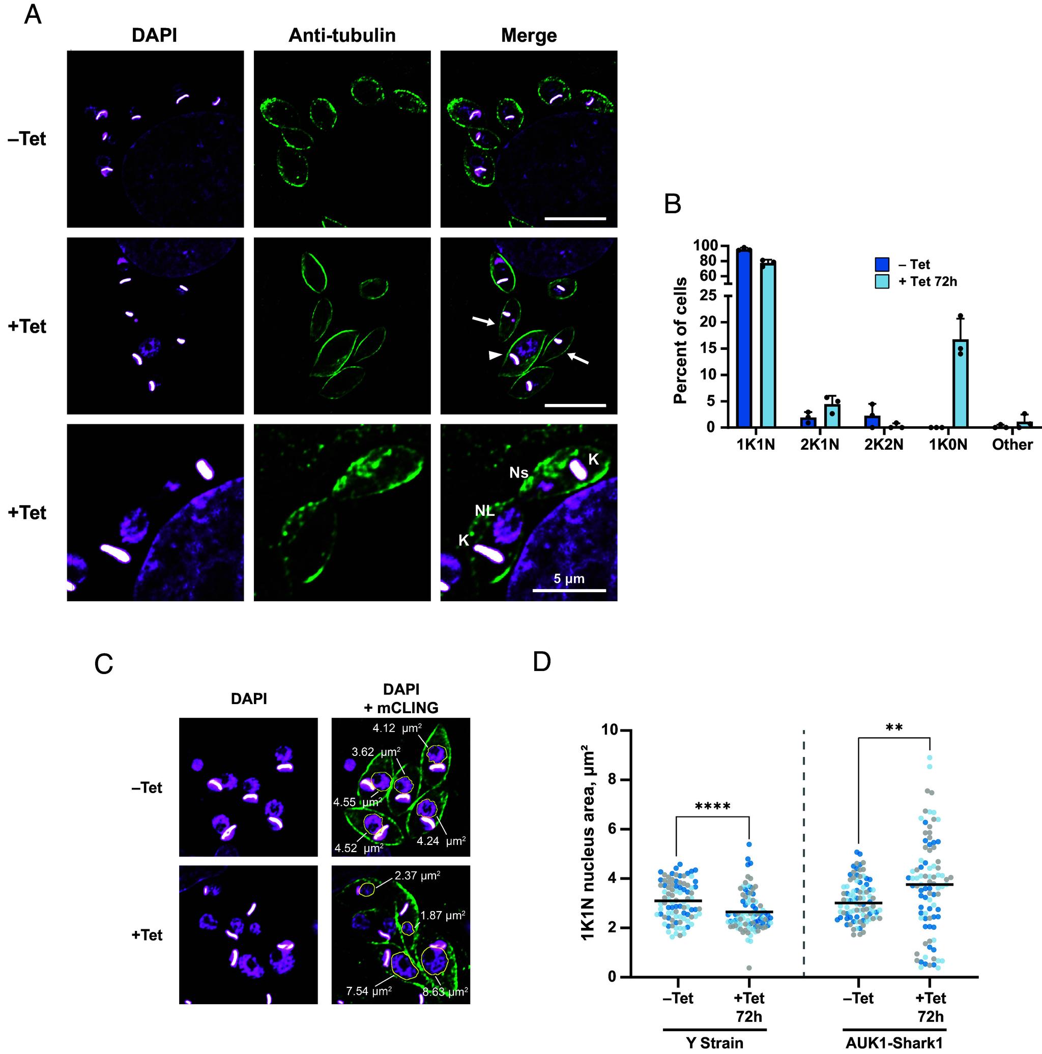
While advances in genome editing technologies have simplified gene disruption in many organisms, the study of essential genes requires development of conditional disruption or knockdown systems that are not available in most organisms. Such is the case for , a parasite that causes Chagas disease, a severely neglected tropical disease endemic to Latin America that is often fatal. Our knowledge of the identity of essential genes and their functions in has been severely constrained by historical challenges in very basic genetic manipulation and the absence of RNA interference machinery. Here, we describe the development and use of self-cleaving RNA sequences to conditionally regulate essential gene expression in . Using these tools, we identified essential roles for Polo-like and Aurora kinases in cell division, mirroring their functions in . Importantly, we demonstrate conditional knockdown of essential genes in intracellular amastigotes, the disease-causing stage of the parasite in its human host. This conditional knockdown system enables the efficient and scalable functional characterization of essential genes in and provides a framework for the development of conditional gene knockdown systems for other nonmodel organisms.

摘要

虽然基因组编辑技术的进步简化了许多生物体中的基因破坏,但对必需基因的研究需要开发条件性破坏或敲低系统,而大多数生物体中都没有这样的系统。克氏锥虫就是这种情况,它是一种导致恰加斯病的寄生虫,恰加斯病是拉丁美洲特有的一种严重被忽视的热带疾病,通常是致命的。由于在非常基础的基因操作方面存在历史挑战以及缺乏RNA干扰机制,我们对克氏锥虫中必需基因的身份及其功能的了解受到了严重限制。在这里,我们描述了自我切割RNA序列的开发和使用,以条件性调节克氏锥虫中必需基因的表达。使用这些工具,我们确定了Polo样激酶和极光激酶在克氏锥虫细胞分裂中的重要作用,这与它们在其他生物体中的功能相似。重要的是,我们证明了在细胞内无鞭毛体(寄生虫在人类宿主中的致病阶段)中对必需基因的条件性敲低。这种条件性敲低系统能够高效且可扩展地对克氏锥虫中的必需基因进行功能表征,并为开发其他非模式生物的条件性基因敲低系统提供了框架。

https://cdn.ncbi.nlm.nih.gov/pmc/blobs/55fc/11874021/17f8e948ec5f/pnas.2416009122fig07.jpg
https://cdn.ncbi.nlm.nih.gov/pmc/blobs/55fc/11874021/ce2a3e200848/pnas.2416009122fig01.jpg
https://cdn.ncbi.nlm.nih.gov/pmc/blobs/55fc/11874021/241dfe675411/pnas.2416009122fig02.jpg
https://cdn.ncbi.nlm.nih.gov/pmc/blobs/55fc/11874021/8f97131ca7fe/pnas.2416009122fig03.jpg
https://cdn.ncbi.nlm.nih.gov/pmc/blobs/55fc/11874021/3ecc6b3375f5/pnas.2416009122fig04.jpg
https://cdn.ncbi.nlm.nih.gov/pmc/blobs/55fc/11874021/6d4f6c7eba80/pnas.2416009122fig05.jpg
https://cdn.ncbi.nlm.nih.gov/pmc/blobs/55fc/11874021/8843248990d5/pnas.2416009122fig06.jpg
https://cdn.ncbi.nlm.nih.gov/pmc/blobs/55fc/11874021/17f8e948ec5f/pnas.2416009122fig07.jpg
https://cdn.ncbi.nlm.nih.gov/pmc/blobs/55fc/11874021/ce2a3e200848/pnas.2416009122fig01.jpg
https://cdn.ncbi.nlm.nih.gov/pmc/blobs/55fc/11874021/241dfe675411/pnas.2416009122fig02.jpg
https://cdn.ncbi.nlm.nih.gov/pmc/blobs/55fc/11874021/8f97131ca7fe/pnas.2416009122fig03.jpg
https://cdn.ncbi.nlm.nih.gov/pmc/blobs/55fc/11874021/3ecc6b3375f5/pnas.2416009122fig04.jpg
https://cdn.ncbi.nlm.nih.gov/pmc/blobs/55fc/11874021/6d4f6c7eba80/pnas.2416009122fig05.jpg
https://cdn.ncbi.nlm.nih.gov/pmc/blobs/55fc/11874021/8843248990d5/pnas.2416009122fig06.jpg
https://cdn.ncbi.nlm.nih.gov/pmc/blobs/55fc/11874021/17f8e948ec5f/pnas.2416009122fig07.jpg

相似文献

1
A limitation lifted: A conditional knockdown system reveals essential roles for Polo-like kinase and Aurora kinase 1 in cell division.一个限制被解除:一种条件性敲低系统揭示了Polo样激酶和极光激酶1在细胞分裂中的重要作用。
Proc Natl Acad Sci U S A. 2025 Feb 25;122(8):e2416009122. doi: 10.1073/pnas.2416009122. Epub 2025 Feb 18.
2
The Functional Characterization of TcMyoF Implicates a Family of Cytostome-Cytopharynx Targeted Myosins as Integral to the Endocytic Machinery of Trypanosoma cruzi.TcMyoF 的功能特征表明,一类细胞口-细胞咽靶向肌球蛋白作为参与克氏锥虫内吞机制的组成部分。
mSphere. 2020 Jun 17;5(3):e00313-20. doi: 10.1128/mSphere.00313-20.
3
Prescription of Controlled Substances: Benefits and Risks管制药品的处方:益处与风险
4
Field evidence of Trypanosoma cruzi infection, diverse host use and invasion of human dwellings by the Chagas disease vector in Florida, USA.美国佛罗里达州克氏锥虫感染的现场证据、多种宿主利用情况以及恰加斯病媒介对人类住所的入侵。
PLoS Negl Trop Dis. 2025 Jul 7;19(7):e0012920. doi: 10.1371/journal.pntd.0012920. eCollection 2025 Jul.
5
Course of Chronic Trypanosoma cruzi Infection after Treatment Based on Parasitological and Serological Tests: A Systematic Review of Follow-Up Studies.基于寄生虫学和血清学检测的治疗后慢性克氏锥虫感染病程:随访研究的系统评价
PLoS One. 2015 Oct 5;10(10):e0139363. doi: 10.1371/journal.pone.0139363. eCollection 2015.
6
Atomistic Insights into gp82 Binding: A Microsecond, Million-Atom Exploration of Host-Cell Invasion.对gp82结合的原子层面见解:宿主细胞入侵的微秒级、百万原子规模探索
Biochemistry. 2025 Jun 3;64(11):2476-2488. doi: 10.1021/acs.biochem.4c00710. Epub 2025 Mar 28.
7
Transcriptomic analysis of benznidazole-resistant Trypanosoma cruzi clone reveals nitroreductase I-independent resistance mechanisms.对苯并硝唑耐药的克氏锥虫克隆的转录组分析揭示了不依赖于硝基还原酶I的耐药机制。
PLoS One. 2025 Feb 18;20(2):e0314189. doi: 10.1371/journal.pone.0314189. eCollection 2025.
8
Over Six Thousand Trypanosoma cruzi Strains Classified into Discrete Typing Units (DTUs): Attempt at an Inventory.六千多种克氏锥虫菌株被分类为离散分型单元(DTUs):一份清查尝试。
PLoS Negl Trop Dis. 2016 Aug 29;10(8):e0004792. doi: 10.1371/journal.pntd.0004792. eCollection 2016 Aug.
9
Cardiac alterations induced by Trypanosoma cruzi extracellular vesicles and immune complexes.克氏锥虫细胞外囊泡和免疫复合物诱导的心脏改变。
PLoS Negl Trop Dis. 2025 Jul 7;19(7):e0013273. doi: 10.1371/journal.pntd.0013273. eCollection 2025 Jul.
10
RNA Sequence Analysis in Macrophages Infected With Trypanosoma cruzi: Focus on TLR2 and TLR7, Iron Metabolism, and Extracellular Matrix Biosynthesis.感染克氏锥虫的巨噬细胞中的RNA序列分析:聚焦于TLR2和TLR7、铁代谢及细胞外基质生物合成
J Infect Dis. 2025 Jul 11;231(6):e1102-e1113. doi: 10.1093/infdis/jiaf074.

引用本文的文献

1
Lysosome and plasma membrane Piezo channels of Trypanosoma cruzi are essential for proliferation, differentiation and infectivity.克氏锥虫的溶酶体和质膜Piezo通道对其增殖、分化和感染性至关重要。
PLoS Pathog. 2025 Apr 23;21(4):e1013105. doi: 10.1371/journal.ppat.1013105. eCollection 2025 Apr.
2
Stable colonization of the kissing bug Rhodnius prolixus by Trypanosoma cruzi Y strain.克氏锥虫Y株在吸血猎蝽罗得西亚锥猎蝽体内的稳定定殖
PLoS Negl Trop Dis. 2025 Mar 12;19(3):e0012906. doi: 10.1371/journal.pntd.0012906. eCollection 2025 Mar.

本文引用的文献

1
Molecular tools to regulate gene expression in Trypanosoma cruzi.调控克氏锥虫基因表达的分子工具。
Adv Clin Chem. 2024;120:169-190. doi: 10.1016/bs.acc.2024.04.008. Epub 2024 May 3.
2
Dynamic localization of the chromosomal passenger complex in trypanosomes is controlled by the orphan kinesins KIN-A and KIN-B.动力定位的染色体乘客复合物在原生动物是由孤儿驱动蛋白 KIN-A 和 KIN-B 控制。
Elife. 2024 Apr 2;13:RP93522. doi: 10.7554/eLife.93522.
3
A kinesin-13 family kinesin in Trypanosoma brucei regulates cytokinesis and cytoskeleton morphogenesis by promoting microtubule bundling.
在布氏锥虫中,驱动蛋白-13 家族的驱动蛋白通过促进微管的束集来调节胞质分裂和细胞骨架形态发生。
PLoS Pathog. 2024 Feb 1;20(2):e1012000. doi: 10.1371/journal.ppat.1012000. eCollection 2024 Feb.
4
Morphogenesis in Trypanosoma cruzi epimastigotes proceeds via a highly asymmetric cell division.克氏锥虫的营养体形态发生是通过高度不对称的细胞分裂进行的。
PLoS Negl Trop Dis. 2023 Nov 2;17(11):e0011731. doi: 10.1371/journal.pntd.0011731. eCollection 2023 Nov.
5
Genome-wide chromatin interaction map for Trypanosoma cruzi.克氏锥虫全基因组染色质相互作用图谱。
Nat Microbiol. 2023 Nov;8(11):2103-2114. doi: 10.1038/s41564-023-01483-y. Epub 2023 Oct 12.
6
MICU1 and MICU2 potentiation of Ca uptake by the mitochondrial Ca uniporter of Trypanosoma cruzi and its inhibition by Mg.微小钙调蛋白 1(MICU1)和微小钙调蛋白 2(MICU2)增强克氏锥虫线粒体钙单向转运体摄取 Ca2+的作用及其被镁抑制。
Cell Calcium. 2022 Nov;107:102654. doi: 10.1016/j.ceca.2022.102654. Epub 2022 Sep 21.
7
Efficient CRISPR-Cas9-mediated genome editing for characterization of essential genes in .高效的 CRISPR-Cas9 介导的基因组编辑用于. 中必需基因的特征分析。
STAR Protoc. 2022 Apr 21;3(2):101324. doi: 10.1016/j.xpro.2022.101324. eCollection 2022 Jun 17.
8
Protozoan phagotrophy from predators to parasites: An overview of the enigmatic cytostome-cytopharynx complex of Trypanosoma cruzi.原生动物吞噬营养:从捕食者到寄生虫——克氏锥虫神秘的胞口-胞咽复合体概述。
J Eukaryot Microbiol. 2022 Nov;69(6):e12896. doi: 10.1111/jeu.12896. Epub 2022 Mar 8.
9
Species-selective targeting of pathogens revealed by the atypical structure and active site of Trypanosoma cruzi histone deacetylase DAC2.结构和活性位点均不典型的克氏锥虫组蛋白去乙酰化酶 DAC2,可实现对病原体的种属特异性靶向。
Cell Rep. 2021 Dec 21;37(12):110129. doi: 10.1016/j.celrep.2021.110129.
10
The Histidine Ammonia Lyase of Trypanosoma cruzi Is Involved in Acidocalcisome Alkalinization and Is Essential for Survival under Starvation Conditions.克氏锥虫组氨酸氨裂解酶参与酸钙簇蛋白碱化,对饥饿条件下的生存至关重要。
mBio. 2021 Dec 21;12(6):e0198121. doi: 10.1128/mBio.01981-21. Epub 2021 Nov 2.