• 文献检索
  • 文档翻译
  • 深度研究
  • 学术资讯
  • Suppr Zotero 插件Zotero 插件
  • 邀请有礼
  • 套餐&价格
  • 历史记录
应用&插件
Suppr Zotero 插件Zotero 插件浏览器插件Mac 客户端Windows 客户端微信小程序
定价
高级版会员购买积分包购买API积分包
服务
文献检索文档翻译深度研究API 文档MCP 服务
关于我们
关于 Suppr公司介绍联系我们用户协议隐私条款
关注我们

Suppr 超能文献

核心技术专利:CN118964589B侵权必究
粤ICP备2023148730 号-1Suppr @ 2026

文献检索

告别复杂PubMed语法,用中文像聊天一样搜索,搜遍4000万医学文献。AI智能推荐,让科研检索更轻松。

立即免费搜索

文件翻译

保留排版,准确专业,支持PDF/Word/PPT等文件格式,支持 12+语言互译。

免费翻译文档

深度研究

AI帮你快速写综述,25分钟生成高质量综述,智能提取关键信息,辅助科研写作。

立即免费体验

白藜芦醇通过调节过氧化物酶体增殖物激活受体γ(PPAR-γ)和清道夫受体BI(SR-BI)来预防高脂饮食喂养小鼠的胆结石形成。

Resveratrol prevents gallstones in mice fed on a high fat diet via regulating PPAR-γ and SR-BI.

作者信息

Zhao Menglu, Xie Boya, Li Yuxuan, Dong Haiqing, Jiang Sijia, Zhu Tiantian, Wu Xiaolong, Xu Chengchen, Zhang Jian, Sun Shiyi, Li Rui, Xie Yinghai

机构信息

School of Medicine, Anhui University of Science and Technology, Huainan, Anhui, China.

Anhui Shendong Biotechnology Development Co., Ltd., Huainan, China.

出版信息

Front Pharmacol. 2025 Mar 17;16:1543865. doi: 10.3389/fphar.2025.1543865. eCollection 2025.

DOI:10.3389/fphar.2025.1543865
PMID:40166468
原文链接:https://pmc.ncbi.nlm.nih.gov/articles/PMC11955665/
Abstract

BACKGROUND

With the gradual improvement of living standards, the incidence of gallstones is getting higher and higher, and cholesterol gallstones (CG) are the most prevalent subtype. Therefore, we urgently need a better way to treat gallstones.

OBJECTIVE

This study aimed to evaluate the effects of resveratrol (Res) on cholesterol gallstone formation and explore its underlying mechanisms, focusing on its modulation of hepatic peroxisome proliferator-activated receptor γ (PPAR-γ) expression, bile cholesterol saturation, and hepatic cholesterol metabolism.

METHODS

Thirty-two male C57BL/6 mice were randomly divided into four groups: control, model, ursodeoxycholic acid (UDCA), and Res groups. Res (100 mg/kg/day) and UDCA (100 mg/kg/day) were administered via gavage for 5 weeks. Gallbladder bile, liver, and gallbladder tissues were collected for bile cholesterol crystal analysis, bile lipid profiling, and histopathological examination. Protein expression levels of PPARγ and scavenger receptor class B type I (SR-BI) were analyzed using Western blotting and immunohistochemistry.

RESULTS

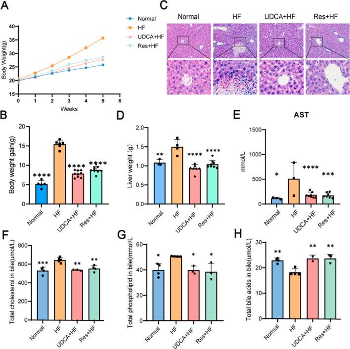
Mice fed on a high fat diet resulted in larger gallbladder (about 2 times in both long and width diameters compared to control group) and CG formation, while resveratrol treatment significantly reduced gallstone formation, improved gallbladder dilatation, and declined cholestasis symptoms. Res suppressed hepatic inflammation by downregulating the receptor for advanced glycation end products (RAGE) expression and inhibiting the synthesis of proinflammatory factors. Res alleviated liver lipid deposition. It also enhanced PPARγ and SR-BI expression, promoting cholesterol efflux and lowering cholesterol levels, thereby preventing CG formation in mice.

CONCLUSION

Resveratrol demonstrates significant potential as a therapeutic agent for the prevention and treatment of cholesterol gallstone disease (CGD) by modulating hepatic cholesterol metabolism, reducing bile cholesterol saturation, and alleviating hepatic inflammation. Further studies are warranted to explore its clinical applicability in humans.

摘要

背景

随着生活水平的逐步提高,胆结石的发病率越来越高,其中胆固醇结石(CG)是最常见的亚型。因此,我们迫切需要一种更好的治疗胆结石的方法。

目的

本研究旨在评估白藜芦醇(Res)对胆固醇结石形成的影响,并探讨其潜在机制,重点关注其对肝脏过氧化物酶体增殖物激活受体γ(PPAR-γ)表达、胆汁胆固醇饱和度和肝脏胆固醇代谢的调节作用。

方法

将32只雄性C57BL/6小鼠随机分为四组:对照组、模型组、熊去氧胆酸(UDCA)组和Res组。通过灌胃给予Res(100mg/kg/天)和UDCA(100mg/kg/天),持续5周。收集胆囊胆汁、肝脏和胆囊组织,进行胆汁胆固醇晶体分析、胆汁脂质谱分析和组织病理学检查。采用蛋白质免疫印迹法和免疫组织化学法分析PPARγ和B类I型清道夫受体(SR-BI)的蛋白表达水平。

结果

高脂饮食喂养的小鼠胆囊增大(长径和宽径约为对照组的2倍)并形成CG,而白藜芦醇治疗显著减少了结石形成,改善了胆囊扩张,并减轻了胆汁淤积症状。Res通过下调晚期糖基化终产物受体(RAGE)的表达和抑制促炎因子的合成来抑制肝脏炎症。Res减轻了肝脏脂质沉积。它还增强了PPARγ和SR-BI的表达,促进胆固醇外流并降低胆固醇水平,从而预防小鼠CG的形成。

结论

白藜芦醇通过调节肝脏胆固醇代谢、降低胆汁胆固醇饱和度和减轻肝脏炎症,显示出作为预防和治疗胆固醇结石病(CGD)治疗药物的巨大潜力。有必要进一步研究其在人类中的临床适用性。

https://cdn.ncbi.nlm.nih.gov/pmc/blobs/e472/11955665/b7b040720885/fphar-16-1543865-g005.jpg
https://cdn.ncbi.nlm.nih.gov/pmc/blobs/e472/11955665/a9335f8e4344/fphar-16-1543865-g001.jpg
https://cdn.ncbi.nlm.nih.gov/pmc/blobs/e472/11955665/5fed79f9e092/fphar-16-1543865-g002.jpg
https://cdn.ncbi.nlm.nih.gov/pmc/blobs/e472/11955665/74803a2e8e95/fphar-16-1543865-g003.jpg
https://cdn.ncbi.nlm.nih.gov/pmc/blobs/e472/11955665/c0dfe25cca6b/fphar-16-1543865-g004.jpg
https://cdn.ncbi.nlm.nih.gov/pmc/blobs/e472/11955665/b7b040720885/fphar-16-1543865-g005.jpg
https://cdn.ncbi.nlm.nih.gov/pmc/blobs/e472/11955665/a9335f8e4344/fphar-16-1543865-g001.jpg
https://cdn.ncbi.nlm.nih.gov/pmc/blobs/e472/11955665/5fed79f9e092/fphar-16-1543865-g002.jpg
https://cdn.ncbi.nlm.nih.gov/pmc/blobs/e472/11955665/74803a2e8e95/fphar-16-1543865-g003.jpg
https://cdn.ncbi.nlm.nih.gov/pmc/blobs/e472/11955665/c0dfe25cca6b/fphar-16-1543865-g004.jpg
https://cdn.ncbi.nlm.nih.gov/pmc/blobs/e472/11955665/b7b040720885/fphar-16-1543865-g005.jpg

相似文献

1
Resveratrol prevents gallstones in mice fed on a high fat diet via regulating PPAR-γ and SR-BI.白藜芦醇通过调节过氧化物酶体增殖物激活受体γ(PPAR-γ)和清道夫受体BI(SR-BI)来预防高脂饮食喂养小鼠的胆结石形成。
Front Pharmacol. 2025 Mar 17;16:1543865. doi: 10.3389/fphar.2025.1543865. eCollection 2025.
2
The effect of ursodeoxycholic acid on the relative expression of the lipid metabolism genes in mouse cholesterol gallstone models.熊去氧胆酸对小鼠胆固醇胆结石模型中脂质代谢基因相对表达的影响。
Lipids Health Dis. 2020 Jul 2;19(1):158. doi: 10.1186/s12944-020-01334-3.
3
Peroxisome Proliferator-Activated Receptor- Prevents Cholesterol Gallstone Formation in C57bl Mice by Regulating Bile Acid Synthesis and Enterohepatic Circulation.过氧化物酶体增殖物激活受体通过调节胆汁酸合成和肠肝循环预防 C57BL 小鼠胆固醇结石形成。
Biomed Res Int. 2018 Jul 12;2018:7475626. doi: 10.1155/2018/7475626. eCollection 2018.
4
N-3 polyunsaturated fatty acid attenuates cholesterol gallstones by suppressing mucin production with a high cholesterol diet in mice.N-3 多不饱和脂肪酸通过抑制胆固醇饮食诱导的黏液产生来减轻胆固醇结石的形成。
J Gastroenterol Hepatol. 2012 Nov;27(11):1745-51. doi: 10.1111/j.1440-1746.2012.07227.x.
5
Combination treatment with n-3 polyunsaturated fatty acids and ursodeoxycholic acid dissolves cholesterol gallstones in mice.n-3 多不饱和脂肪酸和熊去氧胆酸联合治疗可使小鼠胆固醇结石溶解。
Sci Rep. 2019 Sep 4;9(1):12740. doi: 10.1038/s41598-019-49095-z.
6
Glucagon-like peptide 1 analogue prevents cholesterol gallstone formation by modulating intestinal farnesoid X receptor activity.胰高血糖素样肽 1 类似物通过调节肠道法尼醇 X 受体活性预防胆固醇性胆囊结石形成。
Metabolism. 2021 May;118:154728. doi: 10.1016/j.metabol.2021.154728. Epub 2021 Feb 11.
7
Susceptibility to murine cholesterol gallstone formation is not affected by partial disruption of the HDL receptor SR-BI.对小鼠胆固醇胆结石形成的易感性不受高密度脂蛋白受体SR-BI部分破坏的影响。
Biochim Biophys Acta. 2002 Jul 11;1583(2):141-50. doi: 10.1016/s1388-1981(02)00194-4.
8
Adeno-associated virus-based caveolin-1 delivery via different routes for the prevention of cholesterol gallstone formation.腺相关病毒载体通过不同途径递送窖蛋白 1 预防胆固醇结石形成。
Lipids Health Dis. 2022 Oct 27;21(1):109. doi: 10.1186/s12944-022-01718-7.
9
Activation of the Hypoxia Inducible Factor 1α Subunit Pathway in Steatotic Liver Contributes to Formation of Cholesterol Gallstones.脂肪变性肝脏中缺氧诱导因子 1α 亚基途径的激活有助于胆固醇结石的形成。
Gastroenterology. 2017 May;152(6):1521-1535.e8. doi: 10.1053/j.gastro.2017.01.001. Epub 2017 Jan 11.
10
[Oil of Piper longum unsaponifiable matter prevents cholesterol gallstone formation].荜拔油不皂化物可预防胆固醇性胆结石形成
Yao Xue Xue Bao. 2013 Jul;48(7):1178-82.

本文引用的文献

1
Current Gallstone Treatment Methods, State of the Art.当前胆结石治疗方法,最新技术水平
Diseases. 2024 Aug 26;12(9):197. doi: 10.3390/diseases12090197.
2
Inhibiting miRNA-146a suppresses mouse gallstone formation by regulating LXR/megalin/cubilin-media cholesterol absorption.抑制miRNA-146a可通过调节肝X受体/巨球蛋白/立方抑制素介导的胆固醇吸收来抑制小鼠胆结石形成。
Heliyon. 2024 Aug 22;10(17):e36679. doi: 10.1016/j.heliyon.2024.e36679. eCollection 2024 Sep 15.
3
Efficacy of resveratrol supplementation on lipid profile parameters: An umbrella of meta-analysis.
白藜芦醇补充剂对血脂参数的功效:荟萃分析之伞。
Prostaglandins Other Lipid Mediat. 2024 Dec;175:106903. doi: 10.1016/j.prostaglandins.2024.106903. Epub 2024 Sep 8.
4
Burden of gallstone disease in the United States population: Prepandemic rates and trends.美国人群胆结石疾病负担:疫情前的发病率及趋势
World J Gastrointest Surg. 2024 Apr 27;16(4):1130-1148. doi: 10.4240/wjgs.v16.i4.1130.
5
Bile acid metabolism and signaling in health and disease: molecular mechanisms and therapeutic targets.健康与疾病中的胆汁酸代谢及信号传导:分子机制与治疗靶点
Signal Transduct Target Ther. 2024 Apr 26;9(1):97. doi: 10.1038/s41392-024-01811-6.
6
Global Epidemiology of Gallstones in the 21st Century: A Systematic Review and Meta-Analysis.21 世纪全球胆石症流行病学:系统评价和荟萃分析。
Clin Gastroenterol Hepatol. 2024 Aug;22(8):1586-1595. doi: 10.1016/j.cgh.2024.01.051. Epub 2024 Feb 19.
7
Modified dietary fat intake for treatment of gallstone disease in people of any age.改变饮食中的脂肪摄入治疗任何年龄人群的胆石病。
Cochrane Database Syst Rev. 2024 Feb 6;2(2):CD012608. doi: 10.1002/14651858.CD012608.pub3.
8
Association between weight-adjusted-waist index and gallstones: an analysis of the National Health and Nutrition Examination Survey.体重调整腰围指数与胆结石的关系:对全国健康和营养调查的分析。
BMC Gastroenterol. 2024 Jan 18;24(1):40. doi: 10.1186/s12876-024-03127-9.
9
An Overview of the Role of Peroxisome Proliferator-activated Receptors in Liver Diseases.过氧化物酶体增殖物激活受体在肝脏疾病中的作用概述
J Clin Transl Hepatol. 2023 Dec 28;11(7):1542-1552. doi: 10.14218/JCTH.2023.00334. Epub 2023 Nov 15.
10
Hyodeoxycholic acid attenuates cholesterol gallstone formation via modulation of bile acid metabolism and gut microbiota.甘氨熊脱氧胆酸通过调节胆汁酸代谢和肠道微生物群来减轻胆固醇性胆结石的形成。
Eur J Pharmacol. 2023 Sep 15;955:175891. doi: 10.1016/j.ejphar.2023.175891. Epub 2023 Jul 8.