Suppr超能文献

串联重复子表型可能是胰腺癌中一个新的可靶向亚组。

The tandem duplicator phenotype may be a novel targetable subgroup in pancreatic cancer.

作者信息

Farooq Abdul R, Zhang Amy X, Chan-Seng-Yue Michelle, Topham James T, O'Kane Grainne M, Jang Gun Ho, Fischer Sandra, Dodd Anna, Holter Spring, Wilson Julie, Grant Robert C, Aung Kyaw Lwin, Zogopoulos George, Elimova Elena, Prince Rebecca, Jang Raymond, Moore Malcolm, Biagi James, Tang Patricia, Goodwin Rachel, Bathe Oliver F, Marra Marco, Laskin Janessa, Renouf Daniel J, Schaeffer David F, Karasinska Joanna M, Notta Faiyaz, Gallinger Steven, Knox Jennifer J, Tsang Erica S

机构信息

Princess Margaret Cancer Centre, Toronto, ON, Canada.

Ontario Institute for Cancer Research, Toronto, ON, Canada.

出版信息

NPJ Precis Oncol. 2025 Apr 4;9(1):100. doi: 10.1038/s41698-025-00888-8.

Abstract

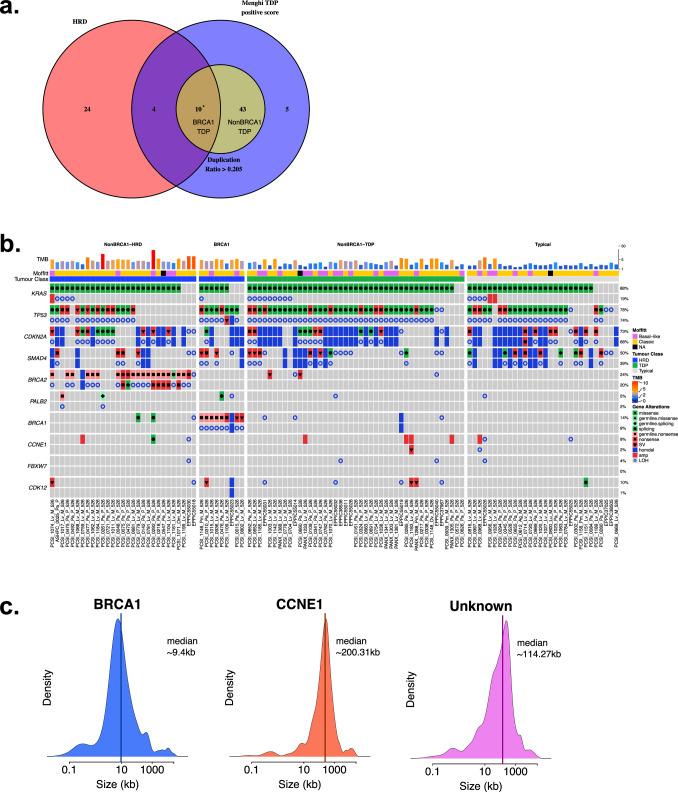
Tandem duplicator phenotype (TDP) consists of distinct genomic rearrangements where tandem duplications are randomly distributed. In this study, we characterized the prevalence and outcomes of TDP in a large series of prospectively sequenced tumors from patients with pancreatic ductal adenocarcinomas (PDAC). Whole-genome sequencing (WGS) was performed in 530 PDAC cases from the PanCuRx Initiative, COMPASS and PanGen/POG trials in Canada. Of 530 cases, 52 were identified as TDP (9.8%; 13 resected, 39 advanced). Etiological subgroups of TDP included BRCA1 (n = 9), CCNE1 (n = 4), and unknown (n = 39). Presence of TDP was not prognostic in resected specimens (p = 0.77) compared with non-HRD and non-TDP cases, described as typicals. In advanced cases, when stratified for only classical subtype cases, platinum therapy was correlated with longer response in non-BRCA1 TDP vs. typicals (p = 0.0036). There was no difference in overall survival between TDP and typicals (p = 0.5).TDP represents a potential novel targetable subgroup for chemotherapy selection in PDAC.

摘要

串联重复表型(TDP)由独特的基因组重排组成,其中串联重复随机分布。在本研究中,我们对来自胰腺导管腺癌(PDAC)患者的大量前瞻性测序肿瘤中的TDP患病率和结果进行了特征分析。对来自加拿大PanCuRx计划、COMPASS以及PanGen/POG试验的530例PDAC病例进行了全基因组测序(WGS)。在530例病例中,52例被鉴定为TDP(9.8%;13例为切除病例,39例为晚期病例)。TDP的病因亚组包括BRCA1(n = 9)、CCNE1(n = 4)和未知(n = 39)。与非同源重组缺陷(HRD)和非TDP病例(称为典型病例)相比,TDP的存在在切除标本中并无预后意义(p = 0.77)。在晚期病例中,仅对经典亚型病例进行分层时,铂类治疗在非BRCA1 TDP病例与典型病例中与更长的反应相关(p = 0.0036)。TDP与典型病例之间的总生存期无差异(p = 0.5)。TDP代表了PDAC化疗选择中一个潜在的新型可靶向亚组。

https://cdn.ncbi.nlm.nih.gov/pmc/blobs/b8e8/11971333/ae474c30dc92/41698_2025_888_Fig1_HTML.jpg

文献检索

告别复杂PubMed语法,用中文像聊天一样搜索,搜遍4000万医学文献。AI智能推荐,让科研检索更轻松。

立即免费搜索

文件翻译

保留排版,准确专业,支持PDF/Word/PPT等文件格式,支持 12+语言互译。

免费翻译文档

深度研究

AI帮你快速写综述,25分钟生成高质量综述,智能提取关键信息,辅助科研写作。

立即免费体验