Hung Cheung-Hin, Chan Ka Hin, Kong Wai-Po, Du Ruo-Lan, Ding Kang, Liang Zhiguang, Wang Yong, Wong Kwok-Yin
State Key Laboratory of Chemical Biology and Drug Discovery, Department of Applied Biology and Chemical Technology, The Hong Kong Polytechnic University, Kowloon, Hong Kong, China.
J Med Chem. 2025 Apr 24;68(8):8768-8785. doi: 10.1021/acs.jmedchem.5c00403. Epub 2025 Apr 5.
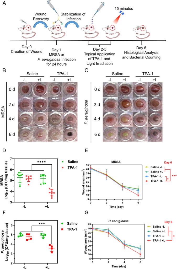
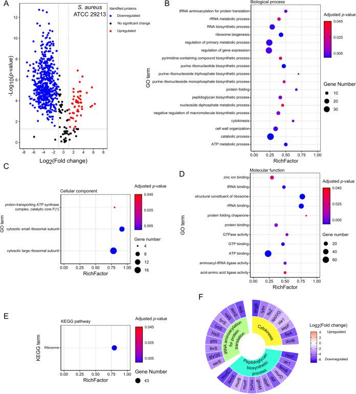
Photosensitizers (PSs) with aggregation-induced emission (AIE) properties have gained popularity for treating bacterial infections. However, most AIE PSs have a poor water solubility and low selectivity, limiting their applications in biological systems. Herein, we report a water-soluble and bacteria-targeting AIE PS that exhibits minimum cytotoxicity toward human cells with and without light irradiation. Acting as a narrow-spectrum antibacterial agent without light irradiation, TPA-1 eradicates planktonic and inhibits biofilm formation by targeting the membrane, inhibiting the supercoiling activity of DNA gyrase, and causing the downregulation of multiple essential proteins. Upon light irradiation, TPA-1 generates reactive oxygen species (ROS) that cause membrane damage, resulting in excellent antiplanktonic and antibiofilm activities against and , significantly reducing the number of viable bacteria in biofilms and promoting wound healing .
具有聚集诱导发光(AIE)特性的光敏剂(PSs)在治疗细菌感染方面受到了广泛关注。然而,大多数AIE PSs水溶性差且选择性低,限制了它们在生物系统中的应用。在此,我们报道了一种水溶性且靶向细菌的AIE PS,它在有光和无光照射下对人类细胞均表现出最小的细胞毒性。作为一种无光照射下的窄谱抗菌剂,TPA-1通过靶向细胞膜、抑制DNA回旋酶的超螺旋活性以及导致多种必需蛋白的下调来根除浮游细菌并抑制生物膜形成。在光照射下,TPA-1产生活性氧(ROS),导致膜损伤,从而对金黄色葡萄球菌和大肠杆菌具有出色的抗浮游和抗生物膜活性,显著减少生物膜中活细菌的数量并促进伤口愈合。