• 文献检索
  • 文档翻译
  • 深度研究
  • 学术资讯
  • Suppr Zotero 插件Zotero 插件
  • 邀请有礼
  • 套餐&价格
  • 历史记录
应用&插件
Suppr Zotero 插件Zotero 插件浏览器插件Mac 客户端Windows 客户端微信小程序
定价
高级版会员购买积分包购买API积分包
服务
文献检索文档翻译深度研究API 文档MCP 服务
关于我们
关于 Suppr公司介绍联系我们用户协议隐私条款
关注我们

Suppr 超能文献

核心技术专利:CN118964589B侵权必究
粤ICP备2023148730 号-1Suppr @ 2026

文献检索

告别复杂PubMed语法,用中文像聊天一样搜索,搜遍4000万医学文献。AI智能推荐,让科研检索更轻松。

立即免费搜索

文件翻译

保留排版,准确专业,支持PDF/Word/PPT等文件格式,支持 12+语言互译。

免费翻译文档

深度研究

AI帮你快速写综述,25分钟生成高质量综述,智能提取关键信息,辅助科研写作。

立即免费体验

衰老小鼠椎间盘内的巨噬细胞变化与高通量测序

Macrophage Changes and High-Throughput Sequencing in Aging Mouse Intervertebral Disks.

作者信息

Wang Wei, Jiang Cheng, Chen Jiong-Hui, Chen Yong-Long, Zhang Zhen-Wu, Yang Zhi-Chao, Li Jun, Li Xiao-Chuan

机构信息

Chongqing Tongnan Hospital of Traditional Chinese Medicine Chongqing People's Republic of China.

Department of Orthopaedic Surgery Gaozhou People's Hospital Gaozhou Guangdong Province People's Republic of China.

出版信息

JOR Spine. 2025 Apr 8;8(2):e70061. doi: 10.1002/jsp2.70061. eCollection 2025 Jun.

DOI:10.1002/jsp2.70061
PMID:40201536
原文链接:https://pmc.ncbi.nlm.nih.gov/articles/PMC11977178/
Abstract

BACKGROUND

Intervertebral disk (IVD) degeneration is associated with lower back pain and aging; however, the mechanisms underlying age-related changes and the changes in macrophage polarization in aging intervertebral disks require further elucidation. The aim of this study was to evaluate changes in macrophages, the differential expression of senescence genes, and their relationship with hub genes in IVDs during aging in mice.

METHODS

Twenty-eight male wild C57 mice aged 4 weeks were divided into two groups. Four mice per group were selected for high-throughput sequencing and 10 for tail IVD immunohistochemical analysis. Adult and aged mouse IVD specimens were stained with hematoxylin-eosin, Fast Green, and Alcian Blue to determine collagen (Col) 1, Col2, proteoglycan, P16, P21, P53, CD11b, CD86, CD206, IL-1, TGF-β, and IL-4 expression. High-throughput sequencing was performed on adult and aged mouse IVD tissues.

RESULTS

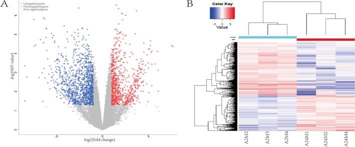
Aged mouse IVDs showed reduced height and marked degeneration, with decreased Col2 and proteoglycan expression and increased Col1 expression. The expression of senescence markers, senescence-associated IL-1, TGF-β, and IL-4, and macrophage-related markers, CD11b, CD86, and CD206, increased markedly with age. High-throughput sequencing revealed 1975 differentially expressed genes in adult and aged mice, with 797 genes showing upregulated expression (top five: , , , , and ) and 1178 showing downregulated expression (top five: , , , , and ). Gene Ontology and pathway enrichment analyses highlighted aging-related cellular components, biological processes, and metabolic pathways. The identified hub genes included , , and .

CONCLUSIONS

Disk senescence and reduced height in aged mice are linked to upregulated expression of senescence-associated phenotypes and macrophage polarization markers. These findings suggest that macrophages and differential gene expression play key roles in age-related IVD degeneration, indicating that they can be used as potential targets for therapeutic intervention.

摘要

背景

椎间盘(IVD)退变与下腰痛和衰老相关;然而,衰老相关变化的潜在机制以及衰老椎间盘中巨噬细胞极化的变化仍需进一步阐明。本研究的目的是评估小鼠衰老过程中IVD内巨噬细胞的变化、衰老基因的差异表达及其与枢纽基因的关系。

方法

将28只4周龄的雄性野生C57小鼠分为两组。每组选取4只小鼠进行高通量测序,10只进行尾部IVD免疫组织化学分析。对成年和老年小鼠的IVD标本进行苏木精-伊红、固绿和阿尔辛蓝染色,以确定胶原蛋白(Col)1、Col2、蛋白聚糖、P16、P21、P53、CD11b、CD86、CD206、白细胞介素-1(IL-1)、转化生长因子-β(TGF-β)和白细胞介素-4(IL-4)的表达。对成年和老年小鼠的IVD组织进行高通量测序。

结果

老年小鼠的IVD高度降低且明显退变,Col2和蛋白聚糖表达减少,Col1表达增加。衰老标志物、衰老相关的IL-1、TGF-β和IL-4以及巨噬细胞相关标志物CD11b、CD86和CD206的表达随年龄显著增加。高通量测序显示成年和老年小鼠中有1975个差异表达基因,其中797个基因表达上调(前五个: , , , ,和 ),1178个基因表达下调(前五个: , , , ,和 )。基因本体论和通路富集分析突出了与衰老相关的细胞成分、生物学过程和代谢途径。鉴定出的枢纽基因包括 , 和 。

结论

老年小鼠椎间盘衰老和高度降低与衰老相关表型和巨噬细胞极化标志物的表达上调有关。这些发现表明巨噬细胞和差异基因表达在与年龄相关的IVD退变中起关键作用,表明它们可用作治疗干预的潜在靶点。

https://cdn.ncbi.nlm.nih.gov/pmc/blobs/035a/11977178/fefe274849d4/JSP2-8-e70061-g002.jpg
https://cdn.ncbi.nlm.nih.gov/pmc/blobs/035a/11977178/2a07d5db54f1/JSP2-8-e70061-g005.jpg
https://cdn.ncbi.nlm.nih.gov/pmc/blobs/035a/11977178/020787e7c937/JSP2-8-e70061-g007.jpg
https://cdn.ncbi.nlm.nih.gov/pmc/blobs/035a/11977178/bb766d5b5021/JSP2-8-e70061-g001.jpg
https://cdn.ncbi.nlm.nih.gov/pmc/blobs/035a/11977178/0a78d5befe84/JSP2-8-e70061-g003.jpg
https://cdn.ncbi.nlm.nih.gov/pmc/blobs/035a/11977178/ba04a018d946/JSP2-8-e70061-g004.jpg
https://cdn.ncbi.nlm.nih.gov/pmc/blobs/035a/11977178/fefe274849d4/JSP2-8-e70061-g002.jpg
https://cdn.ncbi.nlm.nih.gov/pmc/blobs/035a/11977178/2a07d5db54f1/JSP2-8-e70061-g005.jpg
https://cdn.ncbi.nlm.nih.gov/pmc/blobs/035a/11977178/020787e7c937/JSP2-8-e70061-g007.jpg
https://cdn.ncbi.nlm.nih.gov/pmc/blobs/035a/11977178/bb766d5b5021/JSP2-8-e70061-g001.jpg
https://cdn.ncbi.nlm.nih.gov/pmc/blobs/035a/11977178/0a78d5befe84/JSP2-8-e70061-g003.jpg
https://cdn.ncbi.nlm.nih.gov/pmc/blobs/035a/11977178/ba04a018d946/JSP2-8-e70061-g004.jpg
https://cdn.ncbi.nlm.nih.gov/pmc/blobs/035a/11977178/fefe274849d4/JSP2-8-e70061-g002.jpg

相似文献

1
Macrophage Changes and High-Throughput Sequencing in Aging Mouse Intervertebral Disks.衰老小鼠椎间盘内的巨噬细胞变化与高通量测序
JOR Spine. 2025 Apr 8;8(2):e70061. doi: 10.1002/jsp2.70061. eCollection 2025 Jun.
2
Macrophage polarization regulates intervertebral disc degeneration by modulating cell proliferation, inflammation mediator secretion, and extracellular matrix metabolism.巨噬细胞极化通过调节细胞增殖、炎症介质分泌和细胞外基质代谢来调控椎间盘退变。
Front Immunol. 2022 Aug 18;13:922173. doi: 10.3389/fimmu.2022.922173. eCollection 2022.
3
Reduced TGF- Expression and CD206-Positive Resident Macrophages in the Intervertebral Discs of Aged Mice.老年小鼠椎间盘 TGF-表达降低和 CD206 阳性驻留巨噬细胞减少。
Biomed Res Int. 2021 Jul 12;2021:7988320. doi: 10.1155/2021/7988320. eCollection 2021.
4
Accumulation and localization of macrophage phenotypes with human intervertebral disc degeneration.人椎间盘退变中巨噬细胞表型的积累和定位。
Spine J. 2018 Feb;18(2):343-356. doi: 10.1016/j.spinee.2017.09.018. Epub 2017 Oct 12.
5
Therapeutic effects of PDGF-AB/BB against cellular senescence in human intervertebral disc.血小板衍生生长因子-AB/BB对人椎间盘细胞衰老的治疗作用
bioRxiv. 2025 Mar 27:2024.10.11.617862. doi: 10.1101/2024.10.11.617862.
6
TGF-β regulates nerve growth factor expression in a mouse intervertebral disc injury model.TGF-β 调节小鼠椎间盘损伤模型中神经生长因子的表达。
BMC Musculoskelet Disord. 2021 Jul 23;22(1):634. doi: 10.1186/s12891-021-04509-w.
7
Total disc replacement using a tissue-engineered intervertebral disc in vivo: new animal model and initial results.使用组织工程化椎间盘进行体内全椎间盘置换:新动物模型及初步结果。
Evid Based Spine Care J. 2010 Aug;1(2):62-6. doi: 10.1055/s-0028-1100918.
8
Toll-like receptor 2 induced senescence in intervertebral disc cells of patients with back pain can be attenuated by o-vanillin.邻香草醛可减轻Toll样受体2诱导的背痛患者椎间盘细胞衰老。
Arthritis Res Ther. 2021 Apr 16;23(1):117. doi: 10.1186/s13075-021-02504-z.
9
Anti-inflammatory effects of interleukin-4 on intervertebral disc cells.白细胞介素-4 对椎间盘细胞的抗炎作用。
Spine J. 2020 Jan;20(1):60-68. doi: 10.1016/j.spinee.2019.06.025. Epub 2019 Jun 29.
10
p16 deletion in cells of the intervertebral disc affects their matrix homeostasis and senescence associated secretory phenotype without altering onset of senescence.p16 缺失会影响椎间盘细胞的基质稳态和衰老相关分泌表型,而不会改变衰老的发生。
Matrix Biol. 2019 Sep;82:54-70. doi: 10.1016/j.matbio.2019.02.004. Epub 2019 Feb 24.

本文引用的文献

1
CD206 M2-like macrophages protect against intervertebral disc degeneration partially by targeting R-spondin-2.CD206M2 样巨噬细胞通过靶向 R 分泌蛋白 2 部分保护椎间盘免受退变。
Osteoarthritis Cartilage. 2024 Jan;32(1):66-81. doi: 10.1016/j.joca.2023.09.010. Epub 2023 Oct 4.
2
Macrophage-based therapy for intervertebral disc herniation: preclinical proof-of-concept.基于巨噬细胞的椎间盘突出症治疗:临床前概念验证
NPJ Regen Med. 2023 Jul 10;8(1):34. doi: 10.1038/s41536-023-00309-z.
3
Cellular Senescence in Intervertebral Disc Aging and Degeneration: Molecular Mechanisms and Potential Therapeutic Opportunities.
椎间盘衰老与退变中的细胞衰老:分子机制与潜在治疗机遇。
Biomolecules. 2023 Apr 18;13(4):686. doi: 10.3390/biom13040686.
4
Macrophages and Intervertebral Disc Degeneration.巨噬细胞与椎间盘退变。
Int J Mol Sci. 2023 Jan 10;24(2):1367. doi: 10.3390/ijms24021367.
5
Macrophage polarization regulates intervertebral disc degeneration by modulating cell proliferation, inflammation mediator secretion, and extracellular matrix metabolism.巨噬细胞极化通过调节细胞增殖、炎症介质分泌和细胞外基质代谢来调控椎间盘退变。
Front Immunol. 2022 Aug 18;13:922173. doi: 10.3389/fimmu.2022.922173. eCollection 2022.
6
Upregulation of MTA1 in Colon Cancer Drives A CD8 T Cell-Rich But Classical Macrophage-Lacking Immunosuppressive Tumor Microenvironment.结肠癌中MTA1的上调驱动富含CD8 T细胞但缺乏经典巨噬细胞的免疫抑制肿瘤微环境。
Front Oncol. 2022 Mar 8;12:825783. doi: 10.3389/fonc.2022.825783. eCollection 2022.
7
Single-Cell RNA-Seq Analysis Reveals Macrophage Involved in the Progression of Human Intervertebral Disc Degeneration.单细胞RNA测序分析揭示巨噬细胞参与人类椎间盘退变进程
Front Cell Dev Biol. 2022 Feb 28;9:833420. doi: 10.3389/fcell.2021.833420. eCollection 2021.
8
Uncovering mediators of collagen degradation in the tumor microenvironment.揭示肿瘤微环境中胶原蛋白降解的介质。
Matrix Biol Plus. 2022 Jan 28;13:100101. doi: 10.1016/j.mbplus.2022.100101. eCollection 2022 Feb.
9
Voluntary running attenuates behavioural signs of low back pain: dimorphic regulation of intervertebral disc inflammation in male and female SPARC-null mice.自愿跑步可减轻腰背痛的行为症状:缺失型丝氨酸蛋白酶抑制因子相关的卷曲蛋白(SPARC)基因敲除雄性和雌性小鼠椎间盘炎症的二态性调节。
Osteoarthritis Cartilage. 2022 Jan;30(1):110-123. doi: 10.1016/j.joca.2021.06.014. Epub 2021 Sep 14.
10
Reduced TGF- Expression and CD206-Positive Resident Macrophages in the Intervertebral Discs of Aged Mice.老年小鼠椎间盘 TGF-表达降低和 CD206 阳性驻留巨噬细胞减少。
Biomed Res Int. 2021 Jul 12;2021:7988320. doi: 10.1155/2021/7988320. eCollection 2021.