Suppr超能文献

白细胞介素-17A通过对阿尔茨海默病小鼠中BMAL1的表观遗传抑制诱导昼夜节律紊乱。

IL-17A Induces Circadian Disruptions Through the Epigenetic Repression of BMAL1 in Mice With Alzheimer's Disease.

作者信息

Liu Ting, Mao Tian, Fan Jinxuan, Shen Yanjun, Xue Lingxia, Du Kaili, Li Yang, Wang Li, Wang Xiaohui

机构信息

Department of Pathology, School of Basic Medical Science, Shanxi Medical University, Taiyuan, Shanxi, People's Republic of China.

Key Laboratory of Cellular Physiology, Ministry of Education, Shanxi Medical University, Taiyuan, Shanxi, People's Republic of China.

出版信息

J Cell Mol Med. 2025 Apr;29(7):e70546. doi: 10.1111/jcmm.70546.

Abstract

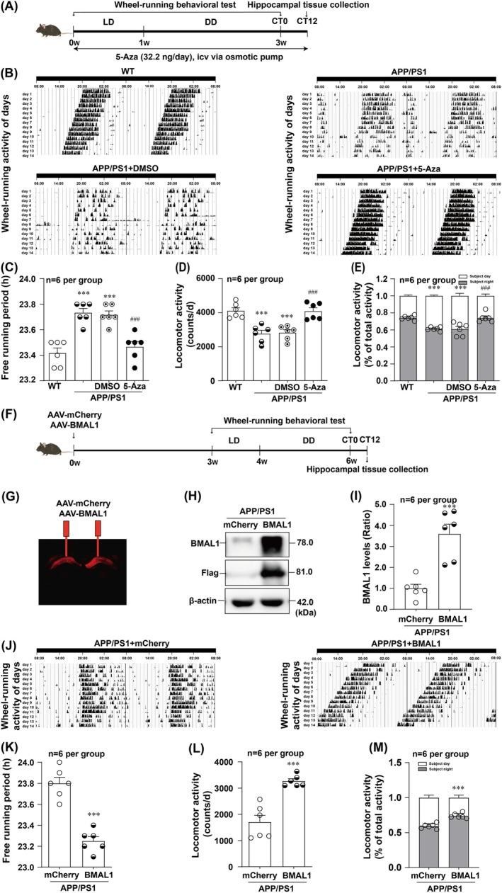
Circadian disruptions and neuroinflammation impact nearly all people with Alzheimer's disease (AD), but their relationships with each other and the impact of their interaction on AD remain to be addressed. Here, we found that amyloid (A)-β treatment downregulated brain and muscle aryl hydrocarbon receptor nuclear translocator-like (BMAL) 1 through the hypermethylation of its promoter region in HT22 cells and that the inhibition of DNA methylation ameliorated circadian rhythm disorders and restored BMAL1 protein expression by reversing its hypermethylation in APPswe/PSEN1dE9 (APP/PS1) mice. Critically, increased levels of interleukin (IL)-17A contributed to BMAL1 downregulation through the hypermethylation of its promoter region, thus leading to circadian disruptions in APP/PS1 mice. Moreover, we revealed that the mitogen-activated protein kinase (MAPK) pathway was responsible for IL-17A-induced DNA methyltransferase (DNMT) 1 upregulation. Taken together, we elucidate a new mechanism connecting IL-17A with altered DNA methylation of Bmal1, which results in circadian disturbances in an AD mouse model.

摘要

昼夜节律紊乱和神经炎症几乎影响所有阿尔茨海默病(AD)患者,但它们之间的关系以及它们的相互作用对AD的影响仍有待探讨。在此,我们发现淀粉样蛋白(A)-β处理通过HT22细胞中其启动子区域的高甲基化下调脑和肌肉芳烃受体核转运体样蛋白(BMAL)1,并且DNA甲基化的抑制改善了昼夜节律紊乱,并通过逆转APPswe/PSEN1dE9(APP/PS1)小鼠中BMAL1的高甲基化来恢复其蛋白表达。至关重要的是,白细胞介素(IL)-17A水平升高通过其启动子区域的高甲基化导致BMAL1下调,从而导致APP/PS1小鼠的昼夜节律紊乱。此外,我们揭示丝裂原活化蛋白激酶(MAPK)途径负责IL-17A诱导的DNA甲基转移酶(DNMT)1上调。综上所述,我们阐明了一种将IL-17A与Bmal1的DNA甲基化改变联系起来的新机制,这导致了AD小鼠模型中的昼夜节律紊乱。

https://cdn.ncbi.nlm.nih.gov/pmc/blobs/18da/11984323/42df034e8b82/JCMM-29-e70546-g006.jpg

文献检索

告别复杂PubMed语法,用中文像聊天一样搜索,搜遍4000万医学文献。AI智能推荐,让科研检索更轻松。

立即免费搜索

文件翻译

保留排版,准确专业,支持PDF/Word/PPT等文件格式,支持 12+语言互译。

免费翻译文档

深度研究

AI帮你快速写综述,25分钟生成高质量综述,智能提取关键信息,辅助科研写作。

立即免费体验