Suppr超能文献

小鼠健康和患病肝脏中巨噬细胞的特征:坏死病变相关巨噬细胞的鉴定

Characterisation of macrophages in healthy and diseased livers in mice: identification of necrotic lesion-associated macrophages.

作者信息

Feng Dechun, Guan Yukun, Wang Yang, Maccioni Luca, Mackowiak Bryan, Gao Bin

机构信息

Laboratory of Liver Diseases, National Institute on Alcohol Abuse and Alcoholism, National Institutes of Health, Bethesda, Maryland, USA.

Laboratory of Physiologic Studies, National Institute on Alcohol Abuse and Alcoholism, National Institutes of Health, Bethesda, Maryland, USA.

出版信息

eGastroenterology. 2025 Apr 7;3(2):e100189. doi: 10.1136/egastro-2025-100189. eCollection 2025 Jan.

Abstract

BACKGROUND

Healthy livers contain a large number of resident macrophages named Kupffer cells (KCs), which are partially replaced by infiltrating monocyte-derived macrophages (MoMFs) during acute or chronic liver injury. Despite extensive research, understanding macrophage heterogeneity, spatial distribution and interactions with other cells within the liver remains challenging.

METHODS

This study employs sequential multiplex immunofluorescence staining, advanced image analysis and single-cell RNA sequencing (scRNA-seq) analysis to characterise macrophages in both healthy and diseased livers in mice.

RESULTS

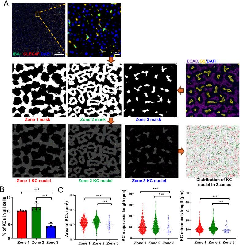
Our data revealed that liver KCs made up more than 80% of total immune cells in healthy mouse livers, while massive amounts of MoMFs infiltrated into the livers after acute and chronic liver injury. KCs were more abundant and larger in Zones 1 and 2 compared with Zone 3 in healthy livers. Zone 1 KCs exhibited higher phagocytic activity than Zone 2/3 KCs and MoMFs. We simultaneously evaluated cell proliferation and apoptosis on one slide and found that proliferation and apoptosis of KCs and MoMFs significantly increased in acutely injured livers. We also performed scRNA-seq to investigate liver macrophage gene expression in naïve and concanavalin A (ConA)-treated mice. MoMF clusters expanded following ConA treatment, while KCs remained stable. Macrophages were divided into distinct subtypes, including MoMFs, with differential expression of genes like and . Newly recruited MoMFs expressed high levels of and , while () MoMFs expressed endothelin converting enzyme 1 (), a gene encoding ECE1 enzyme that activates endothelin to promote hepatic stellate cell contraction and necrotic lesion resolution. By immunostaining analysis of the proteins encoded by these signature genes, we identified several populations of MoMFs that were mainly located surrounding the necrotic lesion area and expressed various proteins that are involved in dead cell debris clearance.

CONCLUSION

We developed a robust framework for studying liver macrophages , offering insights into their roles in host defence and liver injury/repair. We identified several populations of MoMFs that surround necrotic lesion areas and express proteins that promote dead cell debris clearance. These necrotic lesion-associated macrophages likely play key roles in promoting necrotic lesion resolution.

摘要

背景

健康肝脏含有大量名为库普弗细胞(KCs)的常驻巨噬细胞,在急性或慢性肝损伤期间,这些细胞会被浸润的单核细胞衍生巨噬细胞(MoMFs)部分取代。尽管进行了广泛研究,但了解巨噬细胞的异质性、空间分布以及与肝脏内其他细胞的相互作用仍然具有挑战性。

方法

本研究采用连续多重免疫荧光染色、先进的图像分析和单细胞RNA测序(scRNA-seq)分析来表征小鼠健康和患病肝脏中的巨噬细胞。

结果

我们的数据显示,在健康小鼠肝脏中,肝脏KCs占免疫细胞总数的80%以上,而在急性和慢性肝损伤后,大量MoMFs浸润到肝脏中。与健康肝脏的3区相比,1区和2区的KCs更丰富、更大。1区KCs比2/3区KCs和MoMFs表现出更高的吞噬活性。我们在一张载玻片上同时评估了细胞增殖和凋亡,发现急性损伤肝脏中KCs和MoMFs的增殖和凋亡显著增加。我们还进行了scRNA-seq以研究未处理和伴刀豆球蛋白A(ConA)处理小鼠的肝脏巨噬细胞基因表达。ConA处理后MoMF簇扩大,而KCs保持稳定。巨噬细胞被分为不同的亚型,包括MoMFs,其具有如 和 等基因的差异表达。新招募的MoMFs高水平表达 和 ,而 ()MoMFs表达内皮素转换酶1(),这是一种编码ECE1酶的基因,该酶激活内皮素以促进肝星状细胞收缩和坏死病变消退。通过对这些特征基因编码的蛋白质进行免疫染色分析,我们鉴定出几个主要位于坏死病变区域周围并表达参与清除死细胞碎片的各种蛋白质的MoMFs群体。

结论

我们开发了一个强大的研究肝脏巨噬细胞的框架,深入了解了它们在宿主防御和肝损伤/修复中的作用。我们鉴定出几个围绕坏死病变区域并表达促进死细胞碎片清除的蛋白质的MoMFs群体。这些与坏死病变相关的巨噬细胞可能在促进坏死病变消退中起关键作用。

https://cdn.ncbi.nlm.nih.gov/pmc/blobs/799b/11979608/88c0216aeb4d/egastro-3-2-g001.jpg

文献AI研究员

20分钟写一篇综述,助力文献阅读效率提升50倍。

立即体验

用中文搜PubMed

大模型驱动的PubMed中文搜索引擎

马上搜索

文档翻译

学术文献翻译模型,支持多种主流文档格式。

立即体验