Suppr超能文献

单核细胞衍生的巨噬细胞协调多种细胞类型的相互作用,以修复疾病模型中的坏死性肝损伤。

Monocyte-derived macrophages orchestrate multiple cell-type interactions to repair necrotic liver lesions in disease models.

机构信息

Laboratory of Liver Diseases, National Institute on Alcohol Abuse and Alcoholism (NIAAA), NIH, Bethesda, Maryland, USA.

Department of Hepatology and Gastroenterology, Charité Universitätsmedizin Berlin, Berlin, Germany.

出版信息

J Clin Invest. 2023 Aug 1;133(15):e166954. doi: 10.1172/JCI166954.

Abstract

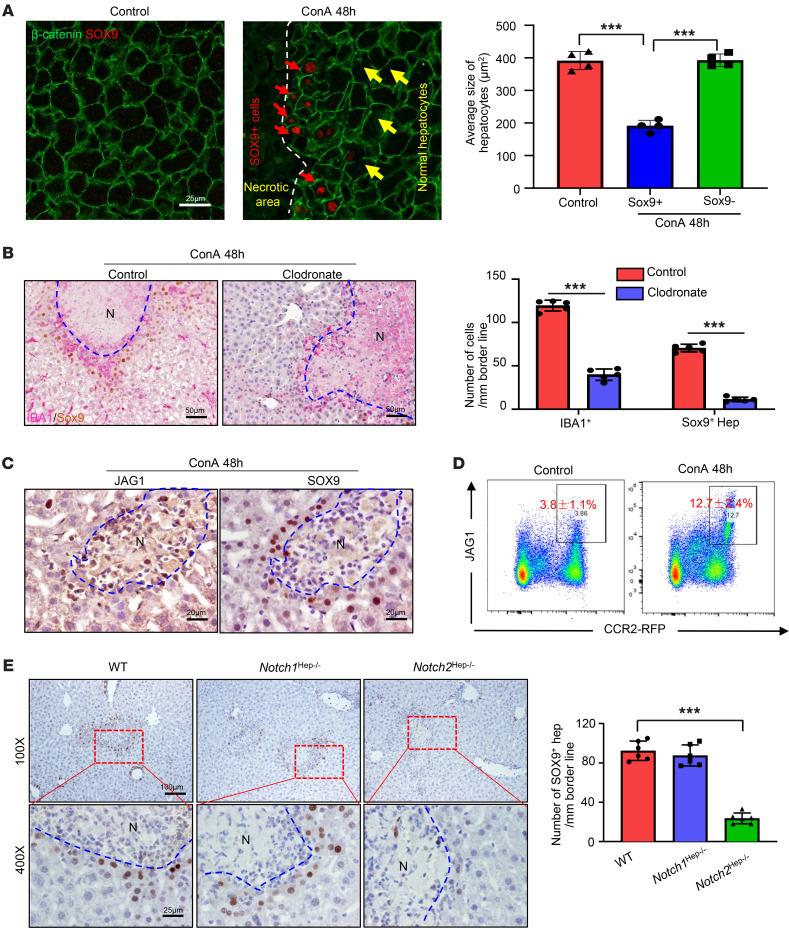
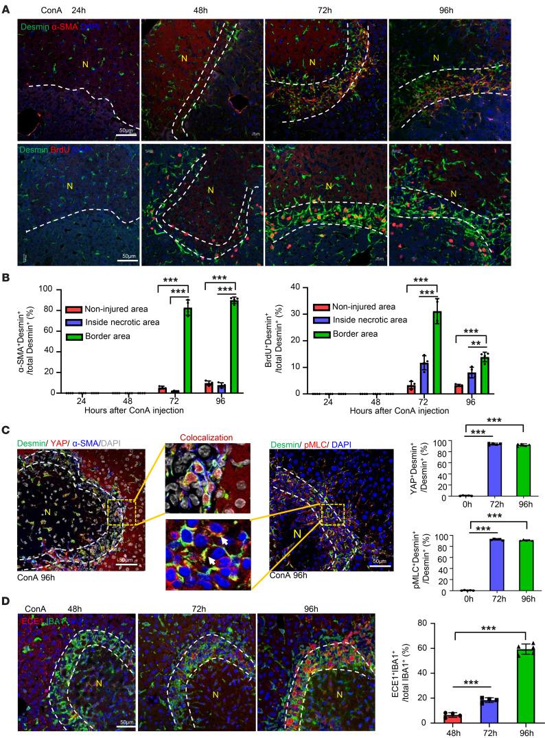
The liver can fully regenerate after partial resection, and its underlying mechanisms have been extensively studied. The liver can also rapidly regenerate after injury, with most studies focusing on hepatocyte proliferation; however, how hepatic necrotic lesions during acute or chronic liver diseases are eliminated and repaired remains obscure. Here, we demonstrate that monocyte-derived macrophages (MoMFs) were rapidly recruited to and encapsulated necrotic areas during immune-mediated liver injury and that this feature was essential in repairing necrotic lesions. At the early stage of injury, infiltrating MoMFs activated the Jagged1/notch homolog protein 2 (JAG1/NOTCH2) axis to induce cell death-resistant SRY-box transcription factor 9+ (SOX9+) hepatocytes near the necrotic lesions, which acted as a barrier from further injury. Subsequently, necrotic environment (hypoxia and dead cells) induced a cluster of complement 1q-positive (C1q+) MoMFs that promoted necrotic removal and liver repair, while Pdgfb+ MoMFs activated hepatic stellate cells (HSCs) to express α-smooth muscle actin and induce a strong contraction signal (YAP, pMLC) to squeeze and finally eliminate the necrotic lesions. In conclusion, MoMFs play a key role in repairing the necrotic lesions, not only by removing necrotic tissues, but also by inducing cell death-resistant hepatocytes to form a perinecrotic capsule and by activating α-smooth muscle actin-expressing HSCs to facilitate necrotic lesion resolution.

摘要

肝脏在部分切除后可以完全再生,其潜在机制已得到广泛研究。肝脏在受伤后也可以迅速再生,大多数研究集中在肝细胞增殖上;然而,急性或慢性肝病期间的肝坏死病变是如何被消除和修复的仍然不清楚。在这里,我们证明单核细胞衍生的巨噬细胞(MoMFs)在免疫介导的肝损伤期间被迅速募集并包裹在坏死区域,这一特征对于修复坏死病变是必不可少的。在损伤的早期阶段,浸润的 MoMFs 激活了 Jagged1/Notch 同源蛋白 2(JAG1/NOTCH2)轴,诱导靠近坏死病变的细胞死亡抗性 SRY 盒转录因子 9+(SOX9+)肝细胞,起到阻止进一步损伤的作用。随后,坏死环境(缺氧和死细胞)诱导了一群补体 1q 阳性(C1q+)MoMFs,促进了坏死的清除和肝脏修复,而 Pdgfb+MoMFs 激活肝星状细胞(HSCs)表达α-平滑肌肌动蛋白,并诱导强烈的收缩信号(YAP,pMLC)来挤压并最终消除坏死病变。总之,MoMFs 在修复坏死病变中起着关键作用,不仅通过清除坏死组织,还通过诱导细胞死亡抗性的肝细胞形成坏死周围囊,并通过激活表达α-平滑肌肌动蛋白的 HSCs 来促进坏死病变的解决。

https://cdn.ncbi.nlm.nih.gov/pmc/blobs/8a90/10378165/16884f0954af/jci-133-166954-g028.jpg

文献检索

告别复杂PubMed语法,用中文像聊天一样搜索,搜遍4000万医学文献。AI智能推荐,让科研检索更轻松。

立即免费搜索

文件翻译

保留排版,准确专业,支持PDF/Word/PPT等文件格式,支持 12+语言互译。

免费翻译文档

深度研究

AI帮你快速写综述,25分钟生成高质量综述,智能提取关键信息,辅助科研写作。

立即免费体验