Liu Zaoqu, Wu Yushuai, Xu Hui, Wang Minkai, Weng Siyuan, Pei Dongling, Chen Shuang, Wang WeiWei, Yan Jing, Cui Li, Duan Jingxian, Zhao Yuanshen, Wang Zilong, Ma Zeyu, Li Ran, Duan Wenchao, Qiu Yuning, Su Dingyuan, Li Sen, Liu Haoran, Li Wenyuan, Ma Caoyuan, Yu Miaomiao, Yu Yinhui, Chen Te, Fu Jing, Zhen YingWei, Yu Bin, Ji Yuchen, Zheng Hairong, Liang Dong, Liu Xianzhi, Yan Dongming, Han Xinwei, Wang Fubing, Li Zhi-Cheng, Zhang Zhenyu
Department of Interventional Radiology, The First Affiliated Hospital of Zhengzhou University, Zhengzhou, Henan, 450052, China.
Institute of Basic Medical Sciences, Chinese Academy of Medical Sciences and Peking Union Medical College, Beijing, China.
Nat Commun. 2025 Apr 13;16(1):3510. doi: 10.1038/s41467-025-58675-9.
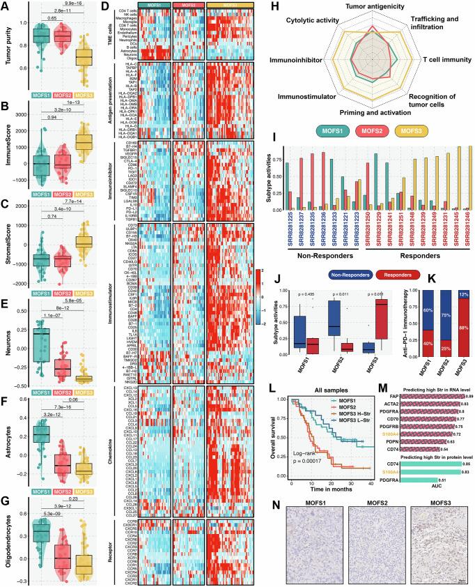
Integrating multimodal data can uncover causal features hidden in single-modality analyses, offering a comprehensive understanding of disease complexity. This study introduces a multimodal fusion subtyping (MOFS) framework that integrates radiological, pathological, genomic, transcriptomic, and proteomic data from 122 patients with IDH-wildtype adult glioma, identifying three subtypes: MOFS1 (proneural) with favorable prognosis, elevated neurodevelopmental activity, and abundant neurocyte infiltration; MOFS2 (proliferative) with the worst prognosis, superior proliferative activity, and genome instability; MOFS3 (TME-rich) with intermediate prognosis, abundant immune and stromal components, and sensitive to anti-PD-1 immunotherapy. STRAP emerges as a prognostic biomarker and potential therapeutic target for MOFS2, associated with its proliferative phenotype. Stromal infiltration in MOFS3 serves as a crucial prognostic indicator, allowing for further prognostic stratification. Additionally, we develop a deep neural network (DNN) classifier based on radiological features to further enhance the clinical translatability, providing a non-invasive tool for predicting MOFS subtypes. Overall, these findings highlight the potential of multimodal fusion in improving the classification, prognostic accuracy, and precision therapy of IDH-wildtype glioma, offering an avenue for personalized management.
整合多模态数据可以揭示单模态分析中隐藏的因果特征,从而全面了解疾病的复杂性。本研究引入了一种多模态融合亚型(MOFS)框架,该框架整合了122例异柠檬酸脱氢酶(IDH)野生型成人胶质瘤患者的放射学、病理学、基因组学、转录组学和蛋白质组学数据,确定了三种亚型:MOFS1(神经前体细胞样),预后良好,神经发育活性升高,神经细胞浸润丰富;MOFS2(增殖型),预后最差,增殖活性强,基因组不稳定;MOFS3(富含肿瘤微环境型),预后中等,免疫和基质成分丰富,对抗程序性死亡蛋白1(PD-1)免疫治疗敏感。STRAP是MOFS2的一种预后生物标志物和潜在治疗靶点,与其增殖表型相关。MOFS3中的基质浸润是一个关键的预后指标,可用于进一步的预后分层。此外,我们基于放射学特征开发了一种深度神经网络(DNN)分类器,以进一步提高临床可转化性,为预测MOFS亚型提供了一种非侵入性工具。总体而言,这些发现突出了多模态融合在改善IDH野生型胶质瘤的分类、预后准确性和精准治疗方面的潜力,为个性化管理提供了一条途径。