Suppr超能文献

携带NDM-5的外膜囊泡会削弱抗生素对细菌感染的疗效。

NDM-5-carried outer membrane vesicles impair the efficacy of antibiotics against bacterial infections.

作者信息

Li Lin, Zhang Yanfang, Weng Liangyun, Ji Qianyu, Gao Feng, Yang Shuo, Fu Linran, Gao Yiming, Ma Xuan, Zhang Mengying, Xu Qingjun, Wu Yongning, Qu Shaoqi

机构信息

Animal-Derived Food Safety Innovation Team, College of Veterinary Medicine, Anhui Agricultural University, Hefei, Anhui, China.

Research Unit of Food Safety, Chinese Academy of Medical Sciences (No. 2019RU014), NHC Key Laboratory of Food Safety Risk Assessment, China National Center for Food Safety Risk Assessment (CFSA), Beijing, China.

出版信息

Antimicrob Agents Chemother. 2025 May 7;69(5):e0180524. doi: 10.1128/aac.01805-24. Epub 2025 Apr 14.

Abstract

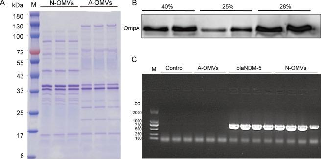
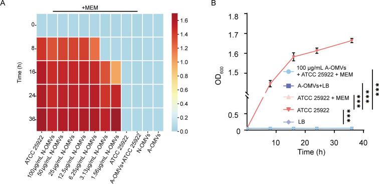
The intensifying use of antimicrobials in the rapidly growing livestock industry has heightened concerns over the proliferation of antibiotic resistance, particularly among producing β-lactamase. Elucidating the role of β-lactamase could unlock novel strategies to combat drug-resistant in livestock and poultry farming. Outer membrane vesicles (OMVs) produced by gram-negative bacteria have the ability to encapsulate and transport components derived from their parental bacteria. This raises the intriguing possibility that OMVs from drug-resistant bacteria could harbor drug-resistance enzymes, thereby conferring protection to susceptible bacteria against antibiotics. Here, we successfully extracted OMVs from New Delhi metallo-β-lactamase-5 (NDM-5)-expressing and confirmed that these vesicles indeed carry NDM-5 protein. Furthermore, bacterial protection assays showed that these OMVs could cause sensitive bacteria treated with meropenem to restore growth activity, and the degradation of meropenem by the OMVs was verified using high-performance liquid chromatography. Lastly, the survival rate of the OMVs intervention group was significantly lower than that of the drug-treated group in a larvae infection model, validating the protective effect of these OMVs on sensitive bacteria and increasing their tolerance to meropenem. These findings illustrate that OMVs can serve as vehicles for resistance-related factors, thereby promoting antibiotic tolerance in susceptible bacteria.

摘要

在快速发展的畜牧业中,抗菌药物的使用日益增加,这引发了人们对抗生素耐药性扩散的担忧,尤其是产β-内酰胺酶细菌的耐药性。阐明β-内酰胺酶的作用可能会开启应对畜禽养殖中耐药性问题的新策略。革兰氏阴性菌产生的外膜囊泡(OMV)能够包裹并运输来自其亲代细菌的成分。这引发了一个有趣的可能性,即耐药菌产生的OMV可能携带耐药酶,从而为敏感菌提供对抗生素的保护。在此,我们成功地从表达新德里金属β-内酰胺酶-5(NDM-5)的细菌中提取了OMV,并证实这些囊泡确实携带NDM-5蛋白。此外,细菌保护试验表明,这些OMV可使接受美罗培南治疗的敏感菌恢复生长活性,并且通过高效液相色谱法验证了OMV对美罗培南的降解作用。最后,在幼虫感染模型中,OMV干预组的存活率显著低于药物治疗组,证实了这些OMV对敏感菌的保护作用以及它们增强敏感菌对美罗培南耐受性的能力。这些发现表明,OMV可作为耐药相关因子的载体,从而促进敏感菌的抗生素耐受性。

https://cdn.ncbi.nlm.nih.gov/pmc/blobs/688e/12057343/127840eb2ced/aac.01805-24.f001.jpg

文献AI研究员

20分钟写一篇综述,助力文献阅读效率提升50倍。

立即体验

用中文搜PubMed

大模型驱动的PubMed中文搜索引擎

马上搜索

文档翻译

学术文献翻译模型,支持多种主流文档格式。

立即体验