Suppr超能文献

在常染色体显性视网膜色素变性的视紫红质P23H大鼠模型中,利血平对光感受器变性的性别特异性抑制作用。

Sex-specific attenuation of photoreceptor degeneration by reserpine in a rhodopsin P23H rat model of autosomal dominant retinitis pigmentosa.

作者信息

Song Hyun Beom, Campello Laura, Mondal Anupam, Chen Holly Y, English Milton A, Glen Michael, Vanlandingham Phillip, Farjo Rafal, Swaroop Anand

机构信息

Neurobiology, Neurodegeneration and Repair Laboratory, National Eye Institute, National Institutes of Health, Bethesda, United States.

Department of Biomedical Sciences, Seoul National University College of Medicine, Seoul, Republic of Korea.

出版信息

Elife. 2025 Apr 15;14:RP103888. doi: 10.7554/eLife.103888.

Abstract

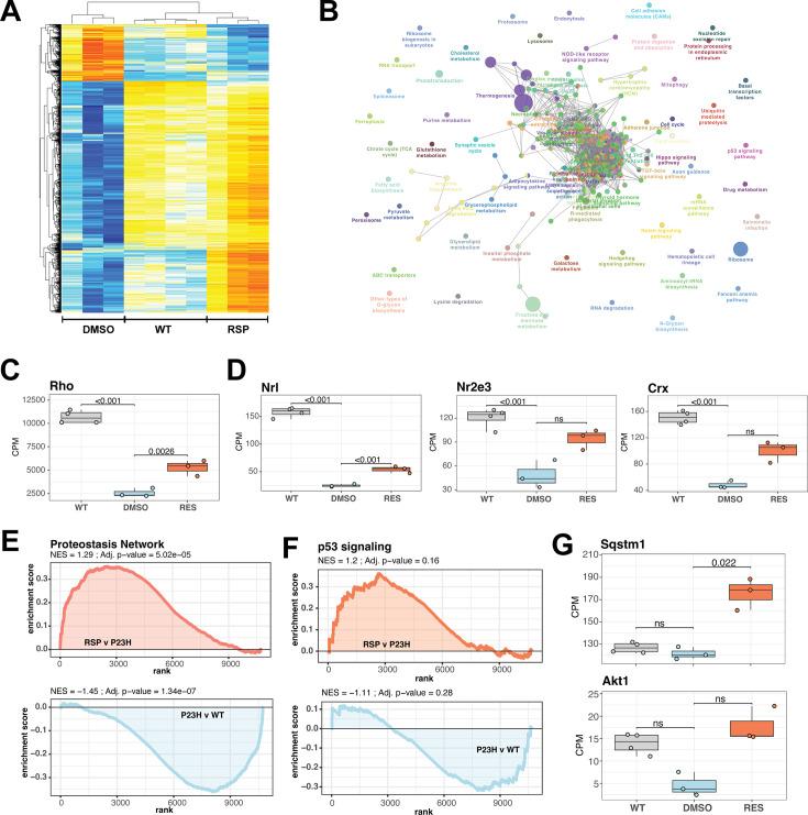
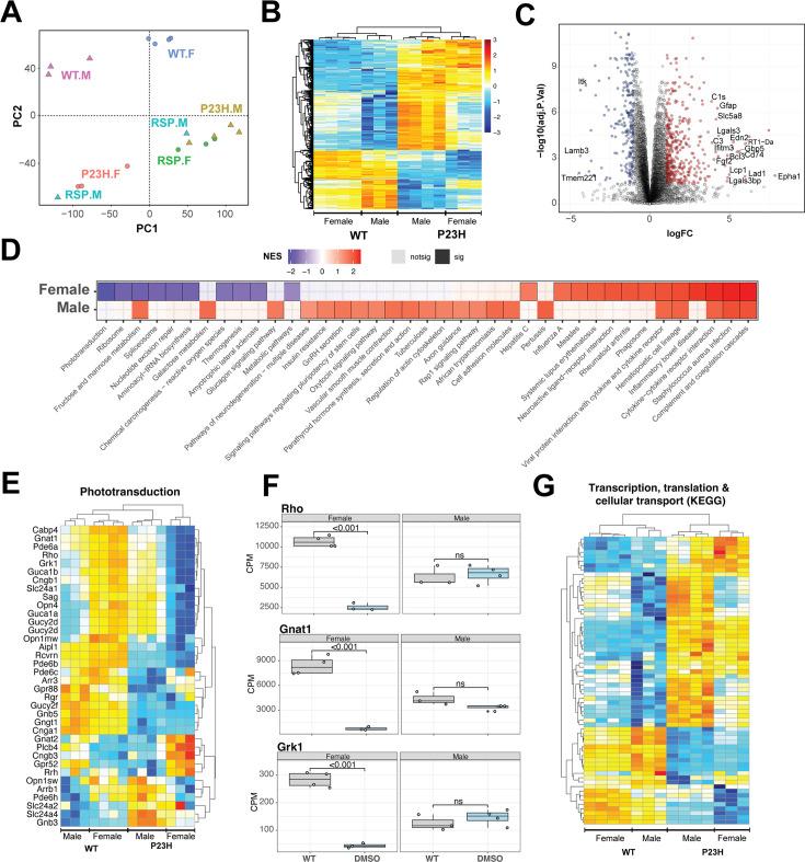
Inherited retinal degenerations (IRDs) constitute a group of clinically and genetically diverse vision-impairing disorders. Retinitis pigmentosa (RP), the most common form of IRD, is characterized by gradual dysfunction and degeneration of rod photoreceptors, followed by the loss of cone photoreceptors. Recently, we identified reserpine as a lead molecule for maintaining rod survival in mouse and human retinal organoids as well as in the mouse, which phenocopy Leber congenital amaurosis caused by mutations in the cilia-centrosomal gene (Chen et al., 2023). Here, we show the therapeutic potential of reserpine in a rhodopsin P23H rat model of autosomal dominant RP. At postnatal day (P) 68, when males and females are analyzed together, the reserpine-treated rats exhibit higher rod-derived scotopic b-wave amplitudes compared to the controls with little or no change in scotopic a-wave or cone-derived photopic b-wave. Interestingly, the reserpine-treated female rats display enhanced scotopic a- and b-waves and photopic b-wave responses at P68, along with a better contrast threshold and increased outer nuclear layer thickness. The female rats demonstrate better preservation of both rod and cone photoreceptors following reserpine treatment. Retinal transcriptome analysis reveals sex-specific responses to reserpine, with significant upregulation of phototransduction genes and proteostasis-related pathways, and notably, genes associated with stress response. This study builds upon our previously reported results reaffirming the potential of reserpine for gene-agnostic treatment of IRDs and emphasizes the importance of biological sex in retinal disease research and therapy development.

摘要

遗传性视网膜变性(IRDs)是一组临床和遗传特征各异的视力损害疾病。视网膜色素变性(RP)是IRD最常见的形式,其特征是视杆光感受器逐渐功能障碍和退化,随后视锥光感受器丧失。最近,我们确定利血平是一种在小鼠和人类视网膜类器官以及小鼠中维持视杆存活的先导分子,该模型模拟了由纤毛中心体基因突变引起的莱伯先天性黑蒙(Chen等人,2023年)。在这里,我们展示了利血平在常染色体显性RP的视紫红质P23H大鼠模型中的治疗潜力。在出生后第68天(P68),当对雄性和雌性大鼠一起进行分析时,与对照组相比,接受利血平治疗的大鼠视杆来源的暗视b波振幅更高,而暗视a波或视锥来源的明视b波几乎没有变化或没有变化。有趣的是,在P68时,接受利血平治疗的雌性大鼠暗视a波和b波及明视b波反应增强,同时对比度阈值更好,外核层厚度增加。雌性大鼠在接受利血平治疗后,视杆和视锥光感受器的保存情况更好。视网膜转录组分析揭示了对利血平的性别特异性反应,光转导基因和蛋白质稳态相关途径显著上调,特别是与应激反应相关的基因。本研究基于我们之前报道的结果,再次肯定了利血平在IRD基因非特异性治疗中的潜力,并强调了生物性别在视网膜疾病研究和治疗开发中的重要性。

https://cdn.ncbi.nlm.nih.gov/pmc/blobs/a1ec/11999695/3387e340fa4d/elife-103888-fig1.jpg

文献AI研究员

20分钟写一篇综述,助力文献阅读效率提升50倍。

立即体验

用中文搜PubMed

大模型驱动的PubMed中文搜索引擎

马上搜索

文档翻译

学术文献翻译模型,支持多种主流文档格式。

立即体验