Suppr超能文献

尿石素B通过SIRT1-FOXO1途径减轻小胶质细胞介导的海马神经元损伤和抑郁相关行为

Alleviation of Microglia Mediating Hippocampal Neuron Impairments and Depression-Related Behaviors by Urolithin B via the SIRT1-FOXO1 Pathway.

作者信息

Liu Cuilan, Zhao Di, Yu Guoxing, Du HengWei, Xu Lihong, Cao Yifan, Cui Minghu, Wang Wentao, Wang Dan, Liu Jing, Meng Fantao, Hu Fengai, Li Wei, Du Jing, Li Chen

机构信息

Department of Rehabilitation Medicine, Binzhou Medical University Hospital, Binzhou, Shandong, China.

Medical Research Center, Binzhou Medical University Hospital, Binzhou, Shandong, China.

出版信息

CNS Neurosci Ther. 2025 Apr;31(4):e70379. doi: 10.1111/cns.70379.

Abstract

AIMS

Conventional antidepressants exhibit limited efficacy and delayed onset. This study aimed to elucidate the antidepressant effects of urolithin B (UB) and its regulatory role in microglia-mediated hippocampal neuronal dysfunction.

METHODS

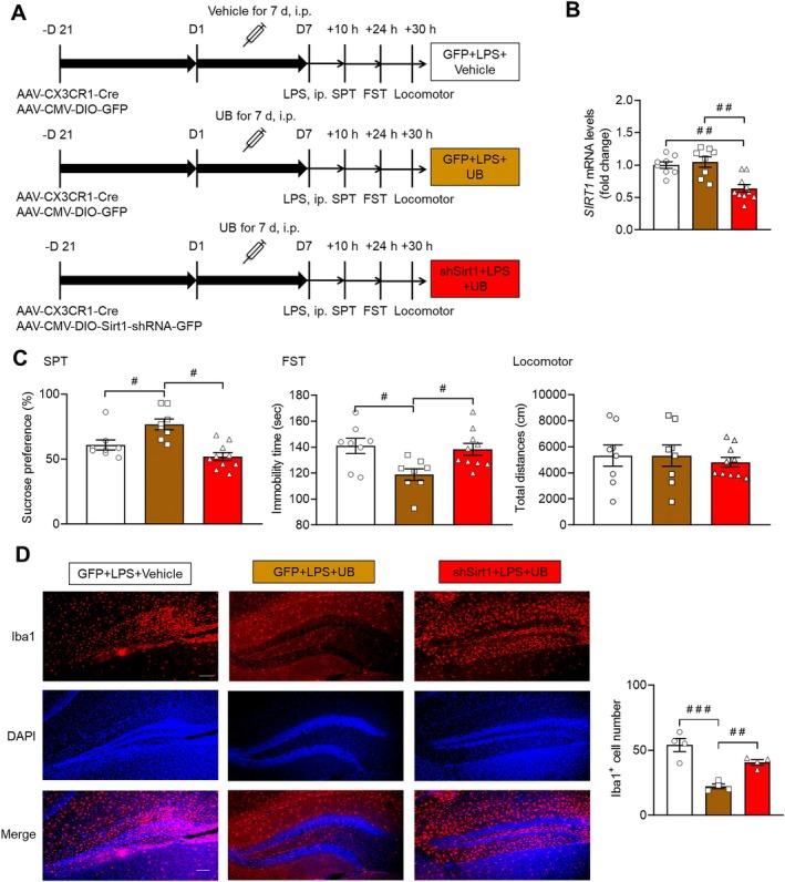
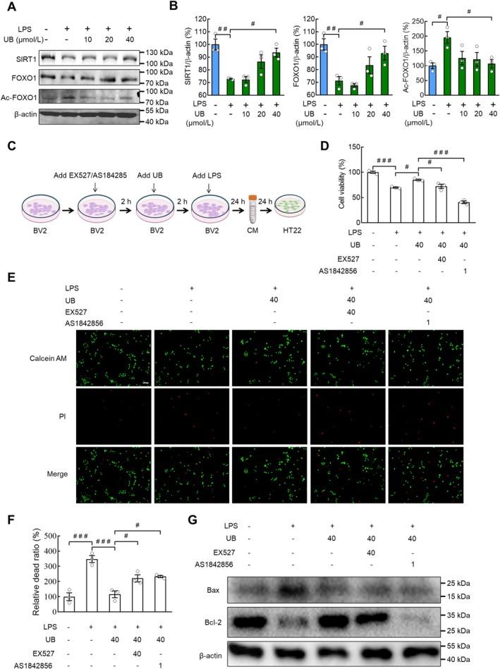
The mouse model of depression was established using both chronic unpredicted stress (CUS) and lipopolysaccharide (LPS) injection. The therapeutic efficacy of UB was assessed through behavioral paradigms. The microglia activation, cellular cytotoxicity and apoptosis levels, and underlying molecular mechanisms were delineated utilizing proteomics analysis, immunofluorescence staining, real-time PCR and Western blotting.

RESULTS

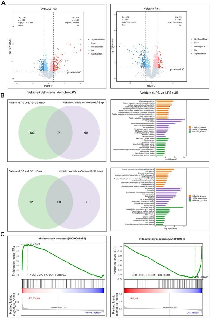
UB efficiently alleviated depression-related behaviors, accompanied by suppressed microglia activation, neuroinflammation, changes of classic activation (M1)/alternative activation (M2) polarization and recovered sirtuin-1 (SIRT1) and forkhead box protein O1 (FOXO1) expression in the hippocampus. Additionally, UB reduced the cytotoxicity and apoptosis of HT22 cells and depression-related phenotypes treated by the cellular supernatant from LPS-incubated BV2 cells, which was mediated by the SIRT1-FOXO1 pathway. The proteomics analysis of the cellular supernatant content revealed abundant secreting proteins among the LPS/UB application.

CONCLUSION

This study confirmed that microglial SIRT1 mediates UB's antidepressant effects, positioning UB as a promising therapeutic candidate for depression by targeting neuroinflammatory pathways.

摘要

目的

传统抗抑郁药疗效有限且起效延迟。本研究旨在阐明尿石素B(UB)的抗抑郁作用及其在小胶质细胞介导的海马神经元功能障碍中的调节作用。

方法

采用慢性不可预测应激(CUS)和注射脂多糖(LPS)建立小鼠抑郁症模型。通过行为学范式评估UB的治疗效果。利用蛋白质组学分析、免疫荧光染色、实时PCR和蛋白质免疫印迹法描绘小胶质细胞活化、细胞毒性和凋亡水平以及潜在的分子机制。

结果

UB有效减轻了抑郁相关行为,同时抑制了小胶质细胞活化、神经炎症、经典活化(M1)/替代活化(M2)极化的变化,并恢复了海马中沉默调节蛋白1(SIRT1)和叉头框蛋白O1(FOXO1)的表达。此外,UB降低了HT22细胞的细胞毒性和凋亡以及由LPS孵育的BV2细胞的细胞上清液处理的抑郁相关表型,这是由SIRT1-FOXO1途径介导的。对细胞上清液内容物的蛋白质组学分析揭示了LPS/UB应用中有丰富的分泌蛋白。

结论

本研究证实小胶质细胞SIRT1介导了UB的抗抑郁作用,将UB定位为通过靶向神经炎症途径治疗抑郁症的有前景的候选药物。

https://cdn.ncbi.nlm.nih.gov/pmc/blobs/a65b/12000931/0544b7782e9b/CNS-31-e70379-g007.jpg

文献检索

告别复杂PubMed语法,用中文像聊天一样搜索,搜遍4000万医学文献。AI智能推荐,让科研检索更轻松。

立即免费搜索

文件翻译

保留排版,准确专业,支持PDF/Word/PPT等文件格式,支持 12+语言互译。

免费翻译文档

深度研究

AI帮你快速写综述,25分钟生成高质量综述,智能提取关键信息,辅助科研写作。

立即免费体验