• 文献检索
  • 文档翻译
  • 深度研究
  • 学术资讯
  • Suppr Zotero 插件Zotero 插件
  • 邀请有礼
  • 套餐&价格
  • 历史记录
应用&插件
Suppr Zotero 插件Zotero 插件浏览器插件Mac 客户端Windows 客户端微信小程序
定价
高级版会员购买积分包购买API积分包
服务
文献检索文档翻译深度研究API 文档MCP 服务
关于我们
关于 Suppr公司介绍联系我们用户协议隐私条款
关注我们

Suppr 超能文献

核心技术专利:CN118964589B侵权必究
粤ICP备2023148730 号-1Suppr @ 2026

文献检索

告别复杂PubMed语法,用中文像聊天一样搜索,搜遍4000万医学文献。AI智能推荐,让科研检索更轻松。

立即免费搜索

文件翻译

保留排版,准确专业,支持PDF/Word/PPT等文件格式,支持 12+语言互译。

免费翻译文档

深度研究

AI帮你快速写综述,25分钟生成高质量综述,智能提取关键信息,辅助科研写作。

立即免费体验

来自流行ST7菌株的一种小RNA通过增强抗氧化应激能力促进细菌在宿主血液和大脑中的存活。

A small RNA from epidemic ST7 strain promotes bacterial survival in host blood and brain by enhancing oxidative stress resistance.

作者信息

Liang Zijing, Wang Shuoyue, Zhu Xinchi, Ma Jiale, Yao Huochun, Wu Zongfu

机构信息

MOE Joint International Research Laboratory of Animal Health and Food Safety, College of Veterinary Medicine, Nanjing Agricultural University, Nanjing, China.

Key Lab of Animal Bacteriology, Ministry of Agriculture, Nanjing, China.

出版信息

Virulence. 2025 Dec;16(1):2491635. doi: 10.1080/21505594.2025.2491635. Epub 2025 Apr 16.

DOI:10.1080/21505594.2025.2491635
PMID:40237541
原文链接:https://pmc.ncbi.nlm.nih.gov/articles/PMC12005413/
Abstract

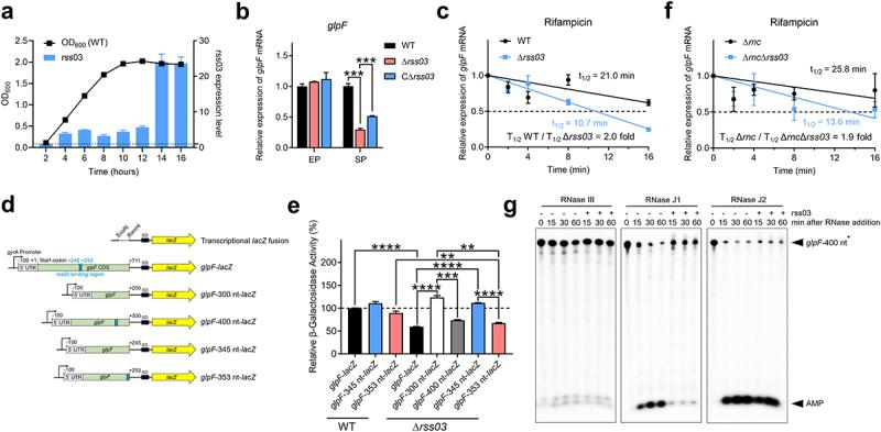
is a Gram-positive pathogen causing septicaemia and meningitis in pigs and humans. However, how maintains a high bacterial load in the blood and brain is poorly understood. In this study, we found that a small RNA rss03 is predominantly present in , , and , implying a conserved biological function. rss03 with a size of 303 nt mainly exists in sequence type (ST) 1 and epidemic ST7 strains that are responsible for human infections in China. Using MS2-affinity purification coupled with RNA sequencing (MAPS), proteomics analysis, and CopraRNA prediction, 14 direct targets of rss03 from an ST7 strain were identified. These direct targets mainly involve substance transport, transcriptional regulation, rRNA modification, and stress response. A more detailed analysis reveals that rss03 interacts with the coding region of mRNA, and unexpectedly rss03 protects mRNA from degradation by RNase J1. The GlpF protein is an aquaporin, contributes to oxidative stress resistance by HO efflux, and facilitates bacterial survival in murine macrophages RAW264.7. Finally, we showed that rss03 and GlpF are required to maintain a high bacterial load in mouse blood and brain. Our study presents the first sRNA targetome in streptococci, enriches the knowledge of sRNA regulation in streptococci, and identifies pathways contributing to pathogenesis.

摘要

是一种革兰氏阳性病原体,可导致猪和人类患败血症和脑膜炎。然而,人们对其如何在血液和大脑中维持高细菌载量知之甚少。在本研究中,我们发现一种小RNA rss03主要存在于[具体菌种]、[具体菌种]和[具体菌种]中,这意味着它具有保守的生物学功能。大小为303 nt的rss03主要存在于序列型(ST)1和流行的ST7菌株中,这些菌株在中国导致人类感染。使用MS2亲和纯化结合RNA测序(MAPS)、蛋白质组学分析和CopraRNA预测,从一株ST7菌株中鉴定出rss03的14个直接靶点。这些直接靶点主要涉及物质转运、转录调控、rRNA修饰和应激反应。更详细的分析表明,rss03与[具体基因]mRNA的编码区相互作用,并且出乎意料的是,rss03保护[具体基因]mRNA不被RNase J1降解。GlpF蛋白是一种水通道蛋白,通过水外流有助于[具体菌种]抵抗氧化应激,并促进细菌在小鼠巨噬细胞RAW264.7中存活。最后,我们表明rss03和GlpF是在小鼠血液和大脑中维持高细菌载量所必需的。我们的研究展示了链球菌中的首个sRNA靶标组,丰富了链球菌中sRNA调控的知识,并确定了有助于[具体菌种]致病的途径。

https://cdn.ncbi.nlm.nih.gov/pmc/blobs/c7d2/12005413/b31d47d0996c/KVIR_A_2491635_F0007_OC.jpg
https://cdn.ncbi.nlm.nih.gov/pmc/blobs/c7d2/12005413/e42fd75e1191/KVIR_A_2491635_F0001_OC.jpg
https://cdn.ncbi.nlm.nih.gov/pmc/blobs/c7d2/12005413/a68ae68ff2fc/KVIR_A_2491635_F0002_OC.jpg
https://cdn.ncbi.nlm.nih.gov/pmc/blobs/c7d2/12005413/e70cf32661dd/KVIR_A_2491635_F0003_OC.jpg
https://cdn.ncbi.nlm.nih.gov/pmc/blobs/c7d2/12005413/737e5efaa883/KVIR_A_2491635_F0004_OC.jpg
https://cdn.ncbi.nlm.nih.gov/pmc/blobs/c7d2/12005413/5f2dd5962821/KVIR_A_2491635_F0005_OC.jpg
https://cdn.ncbi.nlm.nih.gov/pmc/blobs/c7d2/12005413/195e2821fa11/KVIR_A_2491635_F0006_OC.jpg
https://cdn.ncbi.nlm.nih.gov/pmc/blobs/c7d2/12005413/b31d47d0996c/KVIR_A_2491635_F0007_OC.jpg
https://cdn.ncbi.nlm.nih.gov/pmc/blobs/c7d2/12005413/e42fd75e1191/KVIR_A_2491635_F0001_OC.jpg
https://cdn.ncbi.nlm.nih.gov/pmc/blobs/c7d2/12005413/a68ae68ff2fc/KVIR_A_2491635_F0002_OC.jpg
https://cdn.ncbi.nlm.nih.gov/pmc/blobs/c7d2/12005413/e70cf32661dd/KVIR_A_2491635_F0003_OC.jpg
https://cdn.ncbi.nlm.nih.gov/pmc/blobs/c7d2/12005413/737e5efaa883/KVIR_A_2491635_F0004_OC.jpg
https://cdn.ncbi.nlm.nih.gov/pmc/blobs/c7d2/12005413/5f2dd5962821/KVIR_A_2491635_F0005_OC.jpg
https://cdn.ncbi.nlm.nih.gov/pmc/blobs/c7d2/12005413/195e2821fa11/KVIR_A_2491635_F0006_OC.jpg
https://cdn.ncbi.nlm.nih.gov/pmc/blobs/c7d2/12005413/b31d47d0996c/KVIR_A_2491635_F0007_OC.jpg

相似文献

1
A small RNA from epidemic ST7 strain promotes bacterial survival in host blood and brain by enhancing oxidative stress resistance.来自流行ST7菌株的一种小RNA通过增强抗氧化应激能力促进细菌在宿主血液和大脑中的存活。
Virulence. 2025 Dec;16(1):2491635. doi: 10.1080/21505594.2025.2491635. Epub 2025 Apr 16.
2
The role of glutathione for oxidative stress and pathogenicity of .谷胱甘肽在……的氧化应激和致病性中的作用。 (原文句子不完整,翻译只能到这种程度)
Virulence. 2025 Dec;16(1):2474866. doi: 10.1080/21505594.2025.2474866. Epub 2025 Mar 6.
3
The conserved transcription factor PrlP modulates colonization and pathogenicity of Streptococcus suis in response to environmental stress.保守转录因子PrlP可响应环境压力调节猪链球菌的定植和致病性。
PLoS Pathog. 2025 Jul 18;21(7):e1013314. doi: 10.1371/journal.ppat.1013314. eCollection 2025 Jul.
4
Pyruvate formate lyase regulates fermentation metabolism and virulence of .丙酮酸甲酸裂解酶调节……的发酵代谢和毒力。 (原文中“of”后面缺少具体内容)
Virulence. 2025 Dec;16(1):2467156. doi: 10.1080/21505594.2025.2467156. Epub 2025 Feb 20.
5
Regulative synthesis of capsular polysaccharides in the pathogenesis of .荚膜多糖在……发病机制中的调节性合成 。(原文句子不完整,推测可能是想表达在某种疾病发病机制中荚膜多糖的调节性合成)
Elife. 2025 Jun 23;13:RP101760. doi: 10.7554/eLife.101760.
6
Genomic characterization and virulence of Streptococcus suis serotype 7 sequence type 373 of clonal complex 94.猪链球菌7型克隆复合体94中序列型373的基因组特征与毒力
Vet Res. 2025 Jun 23;56(1):125. doi: 10.1186/s13567-025-01562-4.
7
[Pathogenetic characteristics of human isolates of in Henan Province from 2020 to 2023].[2020年至2023年河南省人源分离株的致病特征]
Zhonghua Yu Fang Yi Xue Za Zhi. 2025 Jul 6;59(7):989-996. doi: 10.3760/cma.j.cn112150-20240929-00783.
8
The antivirulent Staphylococcal sRNA SprC regulates CzrB efflux pump to adapt its response to zinc toxicity.金黄色葡萄球菌的反毒 RNA SprC 通过调控 CzrB 外排泵来适应锌毒性的反应。
RNA. 2024 Oct 16;30(11):1451-1464. doi: 10.1261/rna.080122.124.
9
EzrA promotes Z-ring formation through interaction of its QNR motif with FtsA.EzrA通过其QNR基序与FtsA的相互作用促进Z环的形成。
J Bacteriol. 2025 Jul 24;207(7):e0012525. doi: 10.1128/jb.00125-25. Epub 2025 Jul 3.
10
Hfq and sRNA 179 Inhibit Expression of the Pseudomonas aeruginosa cAMP-Vfr and Type III Secretion Regulons.Hfq 和 sRNA179 抑制铜绿假单胞菌 cAMP-Vfr 和 III 型分泌调节子的表达。
mBio. 2020 Jun 16;11(3):e00363-20. doi: 10.1128/mBio.00363-20.

本文引用的文献

1
Investigation of genomic and pathogenicity characteristics of ST1 human strains from Guangxi Zhuang Autonomous Region (GX) between 2005 and 2020 in China.对2005年至2020年期间中国广西壮族自治区(GX)的ST1人类菌株的基因组和致病性特征进行调查。
Emerg Microbes Infect. 2024 Dec;13(1):2339946. doi: 10.1080/22221751.2024.2339946. Epub 2024 Apr 21.
2
Glycerol metabolic repressor GlpR contributes to Streptococcus suis oxidative stress resistance and virulence.甘油代谢阻遏物GlpR有助于猪链球菌抵抗氧化应激及增强毒力。
Microbes Infect. 2025 Jan;27(1):105307. doi: 10.1016/j.micinf.2024.105307. Epub 2024 Feb 2.
3
Pseudouridine Synthase RsuA Confers a Survival Advantage to Bacteria under Streptomycin Stress.
假尿苷合酶RsuA赋予细菌在链霉素胁迫下的生存优势。
Antibiotics (Basel). 2023 Sep 14;12(9):1447. doi: 10.3390/antibiotics12091447.
4
Small regulatory RNAs are mediators of the SloR regulon.小分子调控 RNA 是 SloR 调控子的介体。
J Bacteriol. 2023 Sep 26;205(9):e0017223. doi: 10.1128/jb.00172-23. Epub 2023 Sep 11.
5
A novel aquaporin Aagp contributes to HO efflux and virulence.一种新型水通道蛋白 Aagp 有助于 HO 外排和毒力。
Virulence. 2023 Dec;14(1):2249789. doi: 10.1080/21505594.2023.2249789.
6
Tree Visualization By One Table (tvBOT): a web application for visualizing, modifying and annotating phylogenetic trees.树状图可视化工具 (tvBOT):一个用于可视化、修改和注释系统发育树的网络应用程序。
Nucleic Acids Res. 2023 Jul 5;51(W1):W587-W592. doi: 10.1093/nar/gkad359.
7
Expression of the Group A Streptococcus Fibrinogen-Binding Protein Mrp Is Negatively Regulated by the Small Regulatory RNA FasX.A 组链球菌纤维蛋白原结合蛋白 Mrp 的表达受小调控 RNA FasX 的负调控。
J Bacteriol. 2022 Nov 15;204(11):e0025122. doi: 10.1128/jb.00251-22. Epub 2022 Oct 26.
8
Comparative transcriptomic analysis reveal genes involved in the pathogenicity increase of epidemic strains.比较转录组学分析揭示了与流行株致病性增加相关的基因。
Virulence. 2022 Dec;13(1):1455-1470. doi: 10.1080/21505594.2022.2116160.
9
sRNA-controlled iron sparing response in Staphylococci.sRNA 调控葡萄球菌中铁元素的节约响应。
Nucleic Acids Res. 2022 Aug 26;50(15):8529-8546. doi: 10.1093/nar/gkac648.
10
Molecular basis for cell-wall recycling regulation by transcriptional repressor MurR in Escherichia coli.转录阻遏蛋白 MurR 调控大肠杆菌细胞壁回收的分子基础。
Nucleic Acids Res. 2022 Jun 10;50(10):5948-5960. doi: 10.1093/nar/gkac442.