Suppr超能文献

通过肠道微生物群-HO-1-ACSL4依赖性铁死亡加重酒精性肝损伤。

aggravates alcohol-related liver injury via gut microbiome-HO-1-ACSL4-dependent ferroptosis.

作者信息

Feng Xuezhe, Wang Yue, Zhu Cheng, Huai Qian, Cui Juanjuan

机构信息

Department of Stomatology, First Affiliated Hospital of Anhui Medical University, Hefei, China.

Department of Oncology, First Affiliated Hospital of Anhui Medical University, Hefei, China.

出版信息

Front Microbiol. 2025 Apr 2;16:1554703. doi: 10.3389/fmicb.2025.1554703. eCollection 2025.

Abstract

BACKGROUND

Alcoholic liver disease (ALD) is a common liver condition caused by long-term alcohol consumption, and its specific molecular mechanism remains unclear. It may be influenced to some extent by ferroptosis and (), which is an important pathogen of periodontitis.

MATERIALS AND METHODS

C57BL/6 J mice and AML12 cells were selected as the study subjects. The periodontitis model was induced using , and the alcoholic liver model was created. Pathological analysis was performed on the liver, intestine, and periodontal tissues. 16S rRNA sequencing was used to analyze changes in the intestinal flora and intestinal gap junction protein (zonula occludens-1 (ZO-1) and occludin) levels in each group. Ferroptosis indices were detected in the liver tissues and AML12 cells.

RESULTS

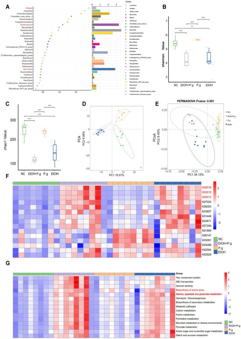
Oral exposure to induced mice periodontitis and exacerbated alcohol-related liver injury. Both alcohol and caused intestinal flora disturbance, damage to the intestinal epithelial barrier, increased permeability, and activation of mouse hepatocyte ferroptosis. Furthermore, aggravated such alcohol-induced liver damage.

CONCLUSION

Both alcohol and can lead to intestinal flora disturbance, damage to the intestinal epithelial barrier, increased permeability, and the activation of mouse hepatocyte ferroptosis, and can aggravate such alcohol-induced liver damage. Acyl-CoA synthetase long-chain family member 4 (ACSL4) and heme oxygenase-1 (HO-1) play important roles in the exacerbation of alcoholic liver injury by .

摘要

背景

酒精性肝病(ALD)是一种由长期饮酒引起的常见肝脏疾病,其具体分子机制尚不清楚。它可能在一定程度上受铁死亡和()的影响,()是牙周炎的一种重要病原体。

材料与方法

选取C57BL/6 J小鼠和AML12细胞作为研究对象。使用()诱导牙周炎模型,并建立酒精性肝模型。对肝脏、肠道和牙周组织进行病理分析。采用16S rRNA测序分析各组肠道菌群变化及肠道紧密连接蛋白(闭合蛋白-1(ZO-1)和闭合蛋白)水平。检测肝脏组织和AML12细胞中的铁死亡指标。

结果

经口暴露于()可诱导小鼠牙周炎并加重酒精相关肝损伤。酒精和()均导致肠道菌群紊乱、肠道上皮屏障受损、通透性增加以及小鼠肝细胞铁死亡激活。此外,()加剧了酒精诱导的肝损伤。

结论

酒精和()均可导致肠道菌群紊乱、肠道上皮屏障受损、通透性增加以及小鼠肝细胞铁死亡激活,且()可加剧酒精诱导的肝损伤。酰基辅酶A合成酶长链家族成员4(ACSL4)和血红素加氧酶-1(HO-1)在()加重酒精性肝损伤中起重要作用。

https://cdn.ncbi.nlm.nih.gov/pmc/blobs/d708/12000935/693c3a89f836/fmicb-16-1554703-g001.jpg

文献AI研究员

20分钟写一篇综述,助力文献阅读效率提升50倍。

立即体验

用中文搜PubMed

大模型驱动的PubMed中文搜索引擎

马上搜索

文档翻译

学术文献翻译模型,支持多种主流文档格式。

立即体验