Suppr超能文献

精神分裂症中与丙酸盐代谢相关的生物标志物的鉴定。

Identification of biomarkers related to propionate metabolism in schizophrenia.

作者信息

Xie Weiqi, Luo Zhihong, Xiao Jiang, Zhang Xuehua, Zhang Chanjuan, Yang Ping, Li Liang

机构信息

School of Clinical Medicine, Hunan Brain Hospital, Hunan University of Chinese Medicine, Changsha, Hunan, China.

出版信息

Front Psychiatry. 2025 Apr 2;16:1504699. doi: 10.3389/fpsyt.2025.1504699. eCollection 2025.

Abstract

PURPOSE

Schizophrenia (SCZ) is a severe mental disorder with complex etiology. Research shows propionate metabolism is crucial for neurological function and health. This suggests abnormalities in propionate metabolism may link to SCZ. Therefore, identifying biomarkers associated with propionate metabolism might be beneficial for the diagnosis and treatment of SCZ patients.

METHODS

SCZ datasets and propionate metabolism-related genes (PMRGs) from public databases were obtained. DE-PMRGs were identified through differential and correlation analysis of PMRGs. Machine learning was used to screen for key genes and validate expression levels, aiming to identify potential biomarkers. Gene Set Enrichment Analysis (GSEA) and immune infiltration analysis were performed on the biomarkers. An upstream regulatory network was constructed, and potential drugs targeting these biomarkers were explored. Finally, real-time fluorescence quantitative PCR (qPCR) was used to verify biomarker expression levels.

RESULT

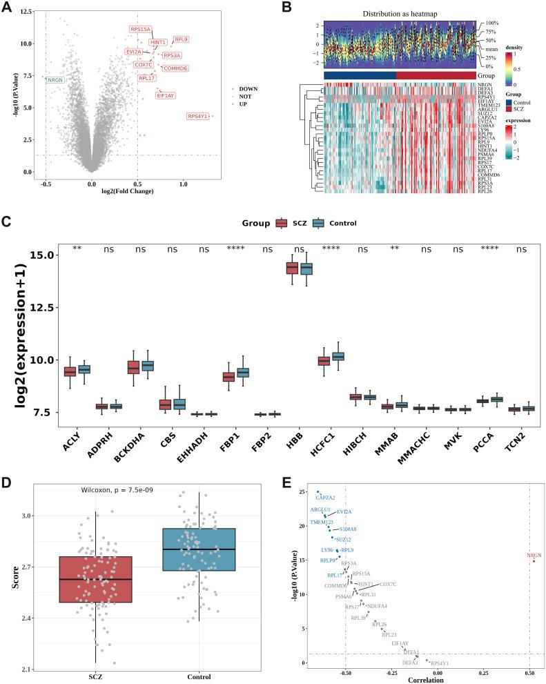
A total of 11 DE-PMRGs were identified, and machine learning technology was employed to further screen for 5 key genes. Among these, LY96 and TMEM123 emerged as potential biomarkers through expression verification. A diagnostic model was developed, achieving an area under the curve (AUC) greater than 0.7, which indicates strong diagnostic performance. Additionally, nomograms based on these biomarkers demonstrated promising predictive capabilities in assessing the risk of SCZ. To explore gene functions and regulatory mechanisms at a deeper level, a competitive endogenous RNA (ceRNA) regulatory network was constructed, including 2 biomarkers, 72 microRNAs, and 202 long non-coding RNAs. In addition, a regulatory network containing 2 biomarkers and 104 transcription factors (TFs) was also established to investigate the transcription factors interacting with the biomarkers. Potential biomarker-targeted drugs were identified by exploring the DrugBank database; notably, LY96 exhibited higher binding affinities for four drugs, with docking scores consistently below-5 kcal/mol. The qPCR results indicated that the expression levels of LY96 and TMEM123 in the whole blood of SCZ patients were significantly higher than those in the healthy control group, which was consistent with the results in the GSE38484 and GSE27383 datasets.

CONCLUSION

This study identified disease diagnostic biomarkers associated with propionate metabolism in SCZ, specifically LY96 and TMEM123. These findings offer novel perspectives for the diagnosis and management of SCZ.

摘要

目的

精神分裂症(SCZ)是一种病因复杂的严重精神障碍。研究表明,丙酸盐代谢对神经功能和健康至关重要。这表明丙酸盐代谢异常可能与精神分裂症有关。因此,识别与丙酸盐代谢相关的生物标志物可能有助于精神分裂症患者的诊断和治疗。

方法

从公共数据库中获取精神分裂症数据集和丙酸盐代谢相关基因(PMRGs)。通过对PMRGs进行差异和相关性分析来识别差异表达的PMRGs(DE-PMRGs)。利用机器学习筛选关键基因并验证其表达水平,旨在识别潜在的生物标志物。对生物标志物进行基因集富集分析(GSEA)和免疫浸润分析。构建上游调控网络,并探索靶向这些生物标志物的潜在药物。最后,使用实时荧光定量PCR(qPCR)验证生物标志物的表达水平。

结果

共鉴定出11个DE-PMRGs,并利用机器学习技术进一步筛选出5个关键基因。其中,通过表达验证,LY96和TMEM123成为潜在的生物标志物。开发了一种诊断模型,其曲线下面积(AUC)大于0.7,表明具有较强的诊断性能。此外,基于这些生物标志物的列线图在评估精神分裂症风险方面显示出有前景的预测能力。为了更深入地探索基因功能和调控机制,构建了一个竞争性内源性RNA(ceRNA)调控网络,包括2个生物标志物、72个微小RNA和202个长链非编码RNA。此外,还建立了一个包含2个生物标志物和104个转录因子(TFs)的调控网络,以研究与生物标志物相互作用的转录因子。通过探索药物银行数据库鉴定出潜在的靶向生物标志物的药物;值得注意的是,LY96对四种药物表现出更高的结合亲和力,对接分数始终低于-5千卡/摩尔。qPCR结果表明,精神分裂症患者全血中LY96和TMEM123的表达水平显著高于健康对照组,这与GSE38484和GSE27383数据集中的结果一致。

结论

本研究鉴定出了与精神分裂症中丙酸盐代谢相关的疾病诊断生物标志物,特别是LY96和TMEMI23。这些发现为精神分裂症的诊断和管理提供了新的视角。

https://cdn.ncbi.nlm.nih.gov/pmc/blobs/cfee/12000038/fe56ceac4341/fpsyt-16-1504699-g001.jpg

文献AI研究员

20分钟写一篇综述,助力文献阅读效率提升50倍。

立即体验

用中文搜PubMed

大模型驱动的PubMed中文搜索引擎

马上搜索

文档翻译

学术文献翻译模型,支持多种主流文档格式。

立即体验