Suppr超能文献

用于肝细胞癌预后预测的丙酸盐代谢相关基因特征的开发与验证

Development and Validation of a Propionate Metabolism-Related Gene Signature for Prognostic Prediction of Hepatocellular Carcinoma.

作者信息

Xiao Jincheng, Wang Jing, Zhou Chaoqun, Luo Junpeng

机构信息

Department of Radiology, Zhengzhou University Affiliated Cancer Hospital, Zhengzhou, 450008, People's Republic of China.

Department of General Medicine, the First Medical Center, Department of Chinese PLA General Hospital, Beijing, People's Republic of China.

出版信息

J Hepatocell Carcinoma. 2023 Oct 2;10:1673-1687. doi: 10.2147/JHC.S420614. eCollection 2023.

Abstract

BACKGROUND

Studies have demonstrated that propionate metabolism-related genes (PMRGs) are associated with cancer progression. PMRGs are not known to be involved in Hepatocellular carcinoma (HCC).

METHODS

In this study, The Cancer Genome Atlas (TCGA) and Gene Expression Omnibus (GEO) databases were accessed for HCC-related transcriptome data and clinical information. First, DE-PMRGs were derived by intersecting PMRGs and DEGs between HCC tissues and normal controls. The clusterProfiler R package was then used to enrich DE-PMRGs. In addition, biomarkers of HCC were identified, and a prognostic model was developed. Using functional analysis and tumor microenvironment analysis, new insights were obtained into HCC. The expression of biomarkers was validated using quantitative real-time polymerase chain reaction (qRT-PCR).

RESULTS

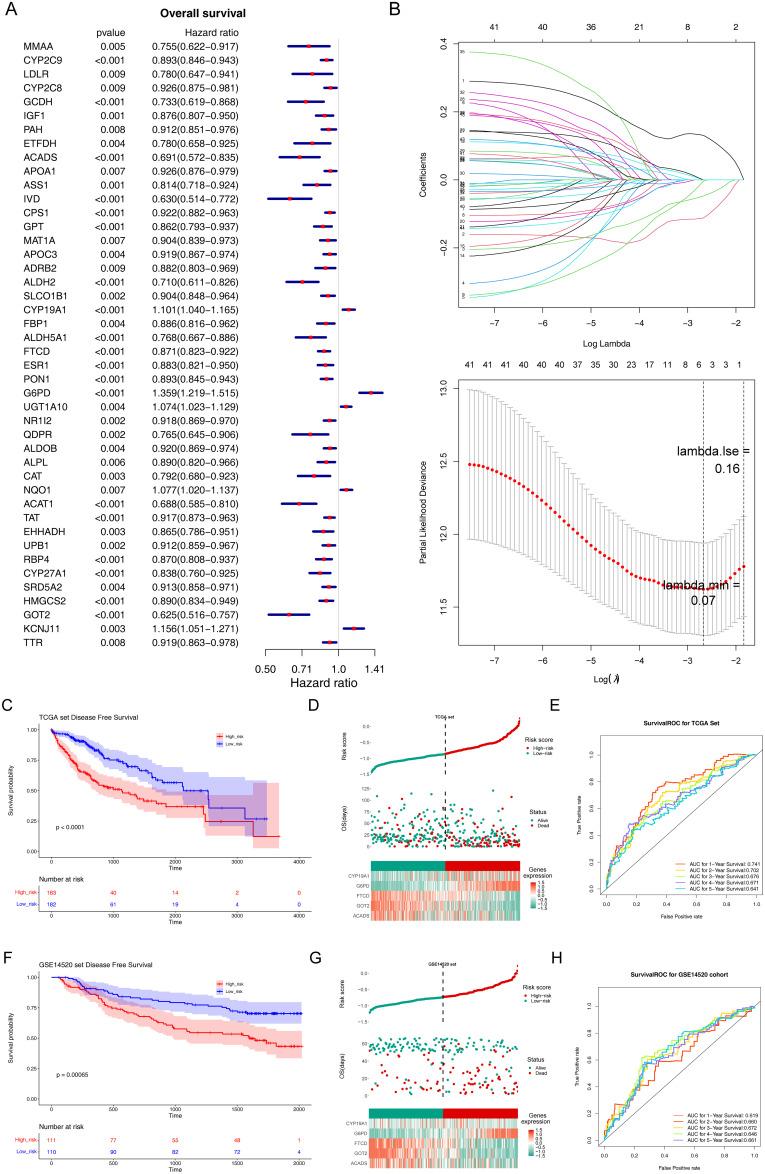
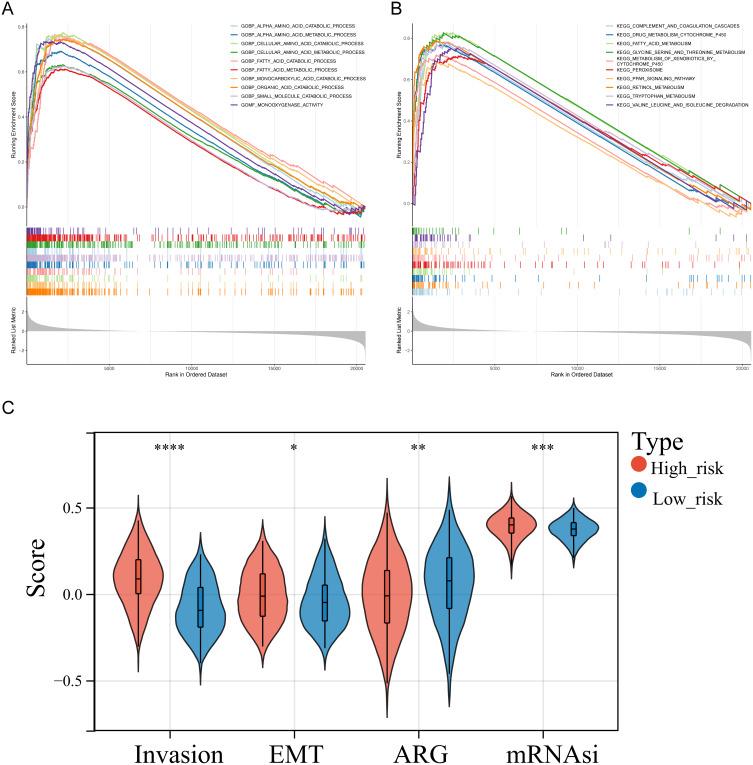
132 DE-PMRGs were obtained by intersecting 3690 DEGs and 291 PMRGs. Steroid and organic acid metabolism were associated with these genes. For the construction of the risk model for HCC samples, five biomarkers were identified, including Acyl-CoA dehydrogenase short chain (ACADS), CYP19A1, formiminotransferase cyclodeaminase (FTCD), glucose-6-phosphate dehydrogenase (G6PD), and glutamic-oxaloacetic transaminase (GOT2). ACADS, FTCD, and GOT2 were positive factors, whereas CYP19A1 and G6PD were negative. HCC patients with AUC greater than 0.6 were predicted to survive 1/2/3/4/5 years, indicating decent efficiency of the model. The probability of 1/3/5-survival for HCC was also predicted by the nomogram using the risk score, pathologic T stage, and cancer status. Moreover, functional enrichment analysis revealed the high-risk genes were associated with invasion and epithelial-mesenchymal transition. Significantly, immune cell infiltration and immune checkpoint expression were linked to HCC development.

CONCLUSION

This study identified five biomarkers of propionate metabolism that can predict HCC prognosis. This finding may provide a deeper understanding of PMRG function in HCC.

摘要

背景

研究表明,丙酸代谢相关基因(PMRGs)与癌症进展相关。目前尚不清楚PMRGs是否参与肝细胞癌(HCC)。

方法

在本研究中,从癌症基因组图谱(TCGA)和基因表达综合数据库(GEO)中获取HCC相关的转录组数据和临床信息。首先,通过将PMRGs与HCC组织和正常对照之间的差异表达基因(DEGs)相交,得出差异表达的PMRGs(DE-PMRGs)。然后使用clusterProfiler R包对DE-PMRGs进行富集分析。此外,还鉴定了HCC的生物标志物,并建立了预后模型。通过功能分析和肿瘤微环境分析,对HCC有了新的认识。使用定量实时聚合酶链反应(qRT-PCR)验证生物标志物的表达。

结果

通过将3690个DEGs与291个PMRGs相交,获得了132个DE-PMRGs。这些基因与类固醇和有机酸代谢有关。为构建HCC样本的风险模型,鉴定了五个生物标志物,包括短链酰基辅酶A脱氢酶(ACADS)、细胞色素P450 19A1(CYP19A1)、亚胺甲基转移酶环化脱氨酶(FTCD)、葡萄糖-6-磷酸脱氢酶(G6PD)和谷草转氨酶(GOT2)。ACADS、FTCD和GOT2是阳性因素,而CYP19A1和G6PD是阴性因素。AUC大于0.6的HCC患者预计存活1/2/3/4/5年,表明该模型具有良好的有效性。列线图也使用风险评分、病理T分期和癌症状态预测了HCC患者1/3/5年生存的概率。此外,功能富集分析显示高风险基因与侵袭和上皮-间质转化有关。值得注意的是,免疫细胞浸润和免疫检查点表达与HCC的发生发展有关。

结论

本研究鉴定了五个丙酸代谢生物标志物,可预测HCC预后。这一发现可能有助于更深入地了解PMRGs在HCC中的功能。

https://cdn.ncbi.nlm.nih.gov/pmc/blobs/7405/10557974/00e77a52fd85/JHC-10-1673-g0001.jpg

文献AI研究员

20分钟写一篇综述,助力文献阅读效率提升50倍。

立即体验

用中文搜PubMed

大模型驱动的PubMed中文搜索引擎

马上搜索

文档翻译

学术文献翻译模型,支持多种主流文档格式。

立即体验