Suppr超能文献

来自[具体来源未明确]在铁获取、伏马菌素B1产生及毒力方面的作用。

The Role of from in Iron Acquisition, Fumonisin B1 Production, and Virulence.

作者信息

Wang Ling, Li Wen, Ge Shuailing, Sheng Zhonghua, Hu Shikai, Jiao Guiai, Shao Gaoneng, Xie Lihong, Tang Shaoqing, Hu Peisong

机构信息

State Key Laboratory of Rice Biology and Breeding, China National Center for Rice Improvement, China National Rice Research Institute, Hangzhou 311401, China.

出版信息

Int J Mol Sci. 2025 Mar 22;26(7):2883. doi: 10.3390/ijms26072883.

Abstract

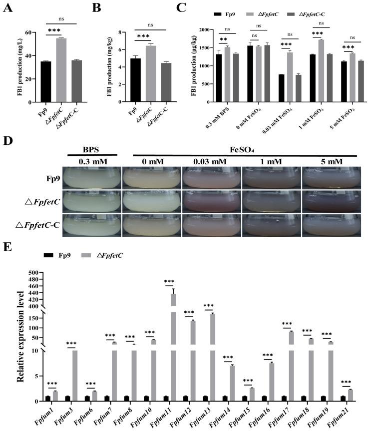
Iron is an essential micronutrient required for the fungal growth and propagation. is the causal agent of rice spikelet rot disease. In this study, we characterized the role of multicopper ferroxidase (FpfetC), which mediated the oxidization of ferrous to ferric iron in the reductive system of iron assimilation. Deletion of led to impaired growth under iron-deprived conditions, and the growth defect could be restored by exogenous iron. Compared to wild-type Fp9 strain, Δ showed increased conidiation, resistance to copper stress, and sensitivity to zinc stress. deficiency rendered a transcription remodeling of genes involved in high-affinity iron assimilation, iron homeostasis and iron storage. Moreover, production of fumonisin B1 (FB1) and transcript levels of fumonisin biosynthesis () genes were elevated in Δ. Δ exhibited hypervirulence to rice, accompanied with aggravation of invasive hyphae and activation of siderophore synthesis at the sites of inoculation. Additionally, disruption of attenuated penetration ability to cellophane membrane under iron starvation. Taken together, these results demonstrated that played important roles in iron uptake, conidiation, response to metal stress, fumonisin biosynthesis, and virulence in .

摘要

铁是真菌生长和繁殖所需的必需微量营养素。是水稻颖花腐病的病原体。在本研究中,我们表征了多铜铁氧化酶(FpfetC)的作用,其在铁同化的还原系统中介导亚铁氧化为三价铁。FpfetC的缺失导致在缺铁条件下生长受损,并且生长缺陷可通过外源铁恢复。与野生型Fp9菌株相比,Δ表现出分生孢子形成增加、对铜胁迫的抗性和对锌胁迫的敏感性。FpfetC缺乏导致参与高亲和力铁同化、铁稳态和铁储存的基因发生转录重塑。此外,Δ中伏马毒素B1(FB1)的产生和伏马毒素生物合成()基因的转录水平升高。Δ对水稻表现出超毒力,伴随着接种部位侵入性菌丝的加剧和铁载体合成的激活。此外,在铁饥饿条件下,FpfetC的破坏减弱了对玻璃纸膜的穿透能力。综上所述,这些结果表明FpfetC在铁摄取、分生孢子形成、对金属胁迫的反应、伏马毒素生物合成以及在中的毒力中发挥重要作用。

https://cdn.ncbi.nlm.nih.gov/pmc/blobs/375e/11988320/bfeaa46a5d6c/ijms-26-02883-g001.jpg

文献AI研究员

20分钟写一篇综述,助力文献阅读效率提升50倍。

立即体验

用中文搜PubMed

大模型驱动的PubMed中文搜索引擎

马上搜索

文档翻译

学术文献翻译模型,支持多种主流文档格式。

立即体验