Suppr超能文献

质粒介导的绿色荧光蛋白(GFP)在A549细胞系中过表达所诱导的基因表达和可变剪接变化

Alterations in Gene Expression and Alternative Splicing Induced by Plasmid-Mediated Overexpression of GFP and Within the A549 Cell Line.

作者信息

Liu Qingqing, Liu Zhaoyu, Qian Yongqi, Wu Mingxu, Mo Jing, Wang Can, Xu Guoqing, Leng Liang, Zhang Sanyin

机构信息

College of Basic Medical Sciences, Chengdu University of Traditional Chinese Medicine, Chengdu 611137, China.

Institute of Herbgenomics, Chengdu University of Traditional Chinese Medicine, Chengdu 611137, China.

出版信息

Int J Mol Sci. 2025 Mar 25;26(7):2973. doi: 10.3390/ijms26072973.

Abstract

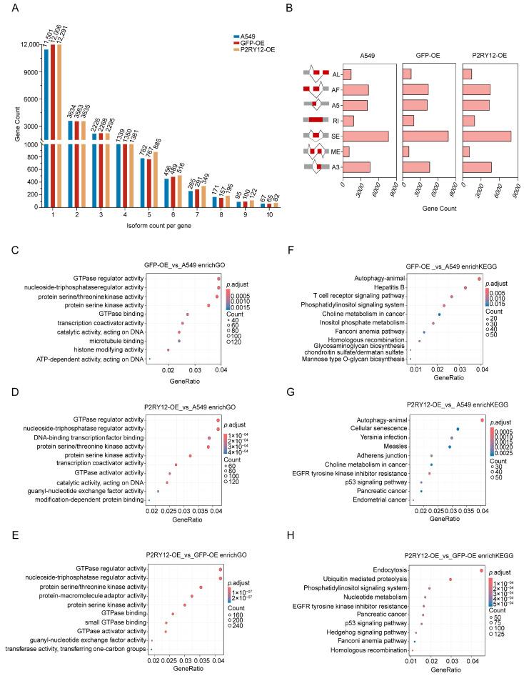
Phenotypic modifications and their effects on cellular functions through the up-regulation of target gene expression have frequently been observed in genetic studies, but the unique roles of cell lines and their introduced plasmids in influencing these functions have not been fully revealed. In this research, we developed two distinct cell lines derived from the A549 cell line: one that stably overexpresses GFP and another that is a polyclonal stable line overexpressing both GFP and . We then utilized transcriptome sequencing (RNA-seq) technology to screen out differentially expressed genes (DEGs) and genes with differential transcript usage (gDTUs) after GFP overexpression (GFP-OE) and overexpression (-OE). We found that, compared with A549, there were more than 1700 differentially expressed genes (DEGs) in both GFP-OE and -OE cells, while only 866 DEGs were identified in GFP-OE and -OE cells. Notably, the differences in transcript usage were relatively minor, with only over 400 genes exhibiting changes across all three groups. The functional analysis of DEGs and gDTUs showed that they were both highly enriched in the pathways associated with cell proliferation and migration. In summary, we performed an extensive analysis of the transcriptome profile of gene expression and alternative splicing with GFP-OE and -OE, enhancing our comprehension of how genes function within cells and the processes that control gene expression.

摘要

在遗传学研究中,经常观察到表型修饰及其通过上调靶基因表达对细胞功能的影响,但细胞系及其导入的质粒在影响这些功能方面的独特作用尚未完全揭示。在本研究中,我们从A549细胞系中开发了两种不同的细胞系:一种稳定过表达绿色荧光蛋白(GFP),另一种是同时过表达GFP和[此处原文缺失部分内容]的多克隆稳定细胞系。然后,我们利用转录组测序(RNA-seq)技术筛选出绿色荧光蛋白过表达(GFP-OE)和[此处原文缺失部分内容]过表达([缺失部分内容]-OE)后差异表达基因(DEGs)和转录本使用差异基因(gDTUs)。我们发现,与A549相比,GFP-OE和[此处原文缺失部分内容]-OE细胞中均有超过1700个差异表达基因(DEGs),而在GFP-OE和[此处原文缺失部分内容]-OE细胞中仅鉴定出866个DEGs。值得注意的是,转录本使用的差异相对较小,在所有三组中只有400多个基因发生了变化。对DEGs和gDTUs的功能分析表明,它们都高度富集在与细胞增殖和迁移相关的途径中。总之,我们对GFP-OE和[此处原文缺失部分内容]-OE的基因表达和可变剪接转录组谱进行了广泛分析,加深了我们对基因在细胞内如何发挥作用以及控制基因表达过程的理解。

https://cdn.ncbi.nlm.nih.gov/pmc/blobs/18ae/11988474/eaa32e0955e9/ijms-26-02973-g001.jpg

文献检索

告别复杂PubMed语法,用中文像聊天一样搜索,搜遍4000万医学文献。AI智能推荐,让科研检索更轻松。

立即免费搜索

文件翻译

保留排版,准确专业,支持PDF/Word/PPT等文件格式,支持 12+语言互译。

免费翻译文档

深度研究

AI帮你快速写综述,25分钟生成高质量综述,智能提取关键信息,辅助科研写作。

立即免费体验