• 文献检索
  • 文档翻译
  • 深度研究
  • 学术资讯
  • Suppr Zotero 插件Zotero 插件
  • 邀请有礼
  • 套餐&价格
  • 历史记录
应用&插件
Suppr Zotero 插件Zotero 插件浏览器插件Mac 客户端Windows 客户端微信小程序
定价
高级版会员购买积分包购买API积分包
服务
文献检索文档翻译深度研究API 文档MCP 服务
关于我们
关于 Suppr公司介绍联系我们用户协议隐私条款
关注我们

Suppr 超能文献

核心技术专利:CN118964589B侵权必究
粤ICP备2023148730 号-1Suppr @ 2026

文献检索

告别复杂PubMed语法,用中文像聊天一样搜索,搜遍4000万医学文献。AI智能推荐,让科研检索更轻松。

立即免费搜索

文件翻译

保留排版,准确专业,支持PDF/Word/PPT等文件格式,支持 12+语言互译。

免费翻译文档

深度研究

AI帮你快速写综述,25分钟生成高质量综述,智能提取关键信息,辅助科研写作。

立即免费体验

深度CRISPR诱变揭示了TP53突变的功能多样性。

Deep CRISPR mutagenesis characterizes the functional diversity of TP53 mutations.

作者信息

Funk Julianne S, Klimovich Maria, Drangenstein Daniel, Pielhoop Ole, Hunold Pascal, Borowek Anna, Noeparast Maxim, Pavlakis Evangelos, Neumann Michelle, Balourdas Dimitrios-Ilias, Kochhan Katharina, Merle Nastasja, Bullwinkel Imke, Wanzel Michael, Elmshäuser Sabrina, Teply-Szymanski Julia, Nist Andrea, Procida Tara, Bartkuhn Marek, Humpert Katharina, Mernberger Marco, Savai Rajkumar, Soussi Thierry, Joerger Andreas C, Stiewe Thorsten

机构信息

Institute of Molecular Oncology, Philipps-University, Marburg, Germany.

Institute of Pharmaceutical Chemistry, Goethe University, Frankfurt am Main, Germany.

出版信息

Nat Genet. 2025 Jan;57(1):140-153. doi: 10.1038/s41588-024-02039-4. Epub 2025 Jan 7.

DOI:10.1038/s41588-024-02039-4
PMID:39774325
原文链接:https://pmc.ncbi.nlm.nih.gov/articles/PMC11735402/
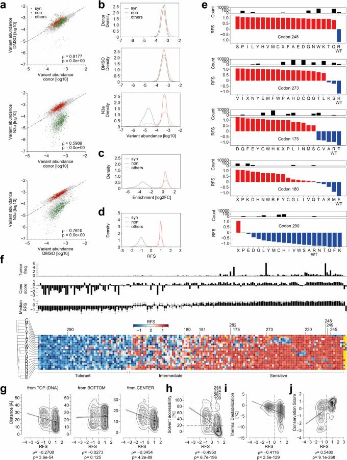
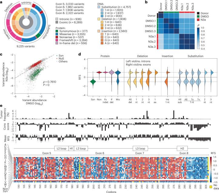
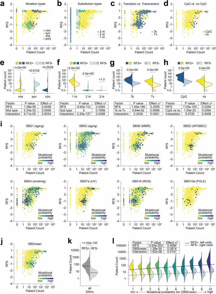
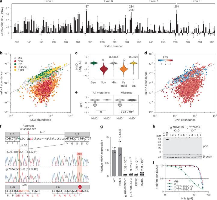
Abstract

The mutational landscape of TP53, a tumor suppressor mutated in about half of all cancers, includes over 2,000 known missense mutations. To fully leverage TP53 mutation status for personalized medicine, a thorough understanding of the functional diversity of these mutations is essential. We conducted a deep mutational scan using saturation genome editing with CRISPR-mediated homology-directed repair to engineer 9,225 TP53 variants in cancer cells. This high-resolution approach, covering 94.5% of all cancer-associated TP53 missense mutations, precisely mapped the impact of individual mutations on tumor cell fitness, surpassing previous deep mutational scan studies in distinguishing benign from pathogenic variants. Our results revealed even subtle loss-of-function phenotypes and identified promising mutants for pharmacological reactivation. Moreover, we uncovered the roles of splicing alterations and nonsense-mediated messenger RNA decay in mutation-driven TP53 dysfunction. These findings underscore the power of saturation genome editing in advancing clinical TP53 variant interpretation for genetic counseling and personalized cancer therapy.

摘要

TP53是一种肿瘤抑制基因,在大约一半的癌症中发生突变,其突变图谱包含超过2000种已知的错义突变。为了在个性化医疗中充分利用TP53突变状态,深入了解这些突变的功能多样性至关重要。我们使用CRISPR介导的同源定向修复进行饱和基因组编辑,在癌细胞中构建了9225种TP53变体,从而进行了深度突变扫描。这种高分辨率方法覆盖了所有癌症相关TP53错义突变的94.5%,精确地描绘了单个突变对肿瘤细胞适应性的影响,在区分良性和致病性变体方面超过了以往的深度突变扫描研究。我们的结果揭示了即使是细微的功能丧失表型,并确定了有前景的可进行药物重新激活的突变体。此外,我们还揭示了剪接改变和无义介导的信使RNA降解在突变驱动的TP53功能障碍中的作用。这些发现强调了饱和基因组编辑在推进临床TP53变体解释以进行遗传咨询和个性化癌症治疗方面的作用。

https://cdn.ncbi.nlm.nih.gov/pmc/blobs/297d/11735402/c95b28a8b558/41588_2024_2039_Fig18_ESM.jpg
https://cdn.ncbi.nlm.nih.gov/pmc/blobs/297d/11735402/39650a01b6fc/41588_2024_2039_Fig1_HTML.jpg
https://cdn.ncbi.nlm.nih.gov/pmc/blobs/297d/11735402/f34895eca0be/41588_2024_2039_Fig2_HTML.jpg
https://cdn.ncbi.nlm.nih.gov/pmc/blobs/297d/11735402/8ebcab71956e/41588_2024_2039_Fig3_HTML.jpg
https://cdn.ncbi.nlm.nih.gov/pmc/blobs/297d/11735402/cbc6b0aa86ed/41588_2024_2039_Fig4_HTML.jpg
https://cdn.ncbi.nlm.nih.gov/pmc/blobs/297d/11735402/c59989b60b00/41588_2024_2039_Fig5_HTML.jpg
https://cdn.ncbi.nlm.nih.gov/pmc/blobs/297d/11735402/df7a0b243219/41588_2024_2039_Fig6_HTML.jpg
https://cdn.ncbi.nlm.nih.gov/pmc/blobs/297d/11735402/75cac64d3d9b/41588_2024_2039_Fig7_HTML.jpg
https://cdn.ncbi.nlm.nih.gov/pmc/blobs/297d/11735402/40d26c9bd037/41588_2024_2039_Fig8_HTML.jpg
https://cdn.ncbi.nlm.nih.gov/pmc/blobs/297d/11735402/e15c16dfcbb4/41588_2024_2039_Fig9_ESM.jpg
https://cdn.ncbi.nlm.nih.gov/pmc/blobs/297d/11735402/16518efb91f2/41588_2024_2039_Fig10_ESM.jpg
https://cdn.ncbi.nlm.nih.gov/pmc/blobs/297d/11735402/725e9164e660/41588_2024_2039_Fig11_ESM.jpg
https://cdn.ncbi.nlm.nih.gov/pmc/blobs/297d/11735402/8826b2ebc082/41588_2024_2039_Fig12_ESM.jpg
https://cdn.ncbi.nlm.nih.gov/pmc/blobs/297d/11735402/f3b50d194ad0/41588_2024_2039_Fig13_ESM.jpg
https://cdn.ncbi.nlm.nih.gov/pmc/blobs/297d/11735402/e6204f28e9eb/41588_2024_2039_Fig14_ESM.jpg
https://cdn.ncbi.nlm.nih.gov/pmc/blobs/297d/11735402/b9a59debcbf4/41588_2024_2039_Fig15_ESM.jpg
https://cdn.ncbi.nlm.nih.gov/pmc/blobs/297d/11735402/5a2d069bebaa/41588_2024_2039_Fig16_ESM.jpg
https://cdn.ncbi.nlm.nih.gov/pmc/blobs/297d/11735402/5e24c295cbc1/41588_2024_2039_Fig17_ESM.jpg
https://cdn.ncbi.nlm.nih.gov/pmc/blobs/297d/11735402/c95b28a8b558/41588_2024_2039_Fig18_ESM.jpg
https://cdn.ncbi.nlm.nih.gov/pmc/blobs/297d/11735402/39650a01b6fc/41588_2024_2039_Fig1_HTML.jpg
https://cdn.ncbi.nlm.nih.gov/pmc/blobs/297d/11735402/f34895eca0be/41588_2024_2039_Fig2_HTML.jpg
https://cdn.ncbi.nlm.nih.gov/pmc/blobs/297d/11735402/8ebcab71956e/41588_2024_2039_Fig3_HTML.jpg
https://cdn.ncbi.nlm.nih.gov/pmc/blobs/297d/11735402/cbc6b0aa86ed/41588_2024_2039_Fig4_HTML.jpg
https://cdn.ncbi.nlm.nih.gov/pmc/blobs/297d/11735402/c59989b60b00/41588_2024_2039_Fig5_HTML.jpg
https://cdn.ncbi.nlm.nih.gov/pmc/blobs/297d/11735402/df7a0b243219/41588_2024_2039_Fig6_HTML.jpg
https://cdn.ncbi.nlm.nih.gov/pmc/blobs/297d/11735402/75cac64d3d9b/41588_2024_2039_Fig7_HTML.jpg
https://cdn.ncbi.nlm.nih.gov/pmc/blobs/297d/11735402/40d26c9bd037/41588_2024_2039_Fig8_HTML.jpg
https://cdn.ncbi.nlm.nih.gov/pmc/blobs/297d/11735402/e15c16dfcbb4/41588_2024_2039_Fig9_ESM.jpg
https://cdn.ncbi.nlm.nih.gov/pmc/blobs/297d/11735402/16518efb91f2/41588_2024_2039_Fig10_ESM.jpg
https://cdn.ncbi.nlm.nih.gov/pmc/blobs/297d/11735402/725e9164e660/41588_2024_2039_Fig11_ESM.jpg
https://cdn.ncbi.nlm.nih.gov/pmc/blobs/297d/11735402/8826b2ebc082/41588_2024_2039_Fig12_ESM.jpg
https://cdn.ncbi.nlm.nih.gov/pmc/blobs/297d/11735402/f3b50d194ad0/41588_2024_2039_Fig13_ESM.jpg
https://cdn.ncbi.nlm.nih.gov/pmc/blobs/297d/11735402/e6204f28e9eb/41588_2024_2039_Fig14_ESM.jpg
https://cdn.ncbi.nlm.nih.gov/pmc/blobs/297d/11735402/b9a59debcbf4/41588_2024_2039_Fig15_ESM.jpg
https://cdn.ncbi.nlm.nih.gov/pmc/blobs/297d/11735402/5a2d069bebaa/41588_2024_2039_Fig16_ESM.jpg
https://cdn.ncbi.nlm.nih.gov/pmc/blobs/297d/11735402/5e24c295cbc1/41588_2024_2039_Fig17_ESM.jpg
https://cdn.ncbi.nlm.nih.gov/pmc/blobs/297d/11735402/c95b28a8b558/41588_2024_2039_Fig18_ESM.jpg

相似文献

1
Deep CRISPR mutagenesis characterizes the functional diversity of TP53 mutations.深度CRISPR诱变揭示了TP53突变的功能多样性。
Nat Genet. 2025 Jan;57(1):140-153. doi: 10.1038/s41588-024-02039-4. Epub 2025 Jan 7.
2
Saturation editing of genomic regions by multiplex homology-directed repair.通过多重同源定向修复对基因组区域进行饱和编辑。
Nature. 2014 Sep 4;513(7516):120-3. doi: 10.1038/nature13695.
3
P53 ICE CRIM mouse: a tool to generate mutant allelic series in somatic cells and germ lines for cancer studies.P53 ICE CRIM 小鼠:一种用于在体细胞和生殖系中生成突变等位基因系列的工具,用于癌症研究。
FASEB J. 2019 Apr;33(4):5571-5584. doi: 10.1096/fj.201802027R. Epub 2019 Jan 14.
4
Therapeutic Editing of the Gene: Is CRISPR/Cas9 an Option?基因治疗性编辑:CRISPR/Cas9 是一种选择吗?
Genes (Basel). 2020 Jun 25;11(6):704. doi: 10.3390/genes11060704.
5
Mutational processes shape the landscape of TP53 mutations in human cancer.突变过程塑造了人类癌症中 TP53 突变的景观。
Nat Genet. 2018 Oct;50(10):1381-1387. doi: 10.1038/s41588-018-0204-y. Epub 2018 Sep 17.
6
CRISPR-Directed Gene Editing Catalyzes Precise Gene Segment Replacement Enabling a Novel Method for Multiplex Site-Directed Mutagenesis.CRISPR 导向的基因编辑催化精确的基因片段替换,为多靶点定点突变提供了一种新方法。
CRISPR J. 2019 Apr;2:121-132. doi: 10.1089/crispr.2018.0054.
7
Use of CRISPR/Cas Genome Editing Technology for Targeted Mutagenesis in Rice.利用CRISPR/Cas基因组编辑技术在水稻中进行靶向诱变
Methods Mol Biol. 2017;1498:33-40. doi: 10.1007/978-1-4939-6472-7_3.
8
Genotype to Phenotype: CRISPR Gene Editing Reveals Genetic Compensation as a Mechanism for Phenotypic Disjunction of Morphants and Mutants.基因型到表型:CRISPR 基因编辑揭示遗传补偿作为形态畸形和突变表型分离的机制。
Int J Mol Sci. 2021 Mar 27;22(7):3472. doi: 10.3390/ijms22073472.
9
CRISPR base editing applications for identifying cancer-driving mutations.CRISPR 碱基编辑在识别致癌突变中的应用。
Biochem Soc Trans. 2021 Feb 26;49(1):269-280. doi: 10.1042/BST20200550.
10
mRNA processing in mutant zebrafish lines generated by chemical and CRISPR-mediated mutagenesis produces unexpected transcripts that escape nonsense-mediated decay.通过化学诱变和CRISPR介导的诱变产生的突变斑马鱼品系中的mRNA加工产生了逃避无义介导衰变的意外转录本。
PLoS Genet. 2017 Nov 21;13(11):e1007105. doi: 10.1371/journal.pgen.1007105. eCollection 2017 Nov.

引用本文的文献

1
p53 isoforms have a high aggregation propensity, interact with chaperones and lack binding to p53 interaction partners.p53 异构体具有较高的聚集倾向,与伴侣蛋白相互作用,且缺乏与 p53 相互作用伙伴的结合。
Elife. 2025 Sep 10;13:RP103537. doi: 10.7554/eLife.103537.
2
Mutational landscape of triple-negative breast cancer in African American women.非裔美国女性三阴性乳腺癌的突变图谱
Nat Genet. 2025 Aug 26. doi: 10.1038/s41588-025-02322-y.
3
Variation at the R181 residue of p53 confers loss of p53 DNA binding cooperativity with the retention of mitochondrial-associated apoptosis.

本文引用的文献

1
TP53: the unluckiest of genes?TP53:最不幸的基因?
Cell Death Differ. 2025 Feb;32(2):219-224. doi: 10.1038/s41418-024-01391-6. Epub 2024 Oct 23.
2
Saturation genome editing maps the functional spectrum of pathogenic VHL alleles.饱和基因组编辑绘制了致病性 VHL 等位基因的功能谱。
Nat Genet. 2024 Jul;56(7):1446-1455. doi: 10.1038/s41588-024-01800-z. Epub 2024 Jul 5.
3
Saturation genome editing of BAP1 functionally classifies somatic and germline variants.饱和基因组编辑功能分类体细胞和种系变体的 BAP1。
p53的R181残基处的变异导致p53 DNA结合协同性丧失,同时保留与线粒体相关的细胞凋亡。
bioRxiv. 2025 Aug 13:2025.08.12.669925. doi: 10.1101/2025.08.12.669925.
4
Tracing the evolution of sequencing into the era of genomic medicine.追溯测序技术在基因组医学时代的发展历程。
Nat Rev Genet. 2025 Aug 15. doi: 10.1038/s41576-025-00884-5.
5
Causality-aware graph neural networks for functional stratification and phenotype prediction at scale.用于大规模功能分层和表型预测的因果感知图神经网络
NPJ Syst Biol Appl. 2025 Aug 12;11(1):92. doi: 10.1038/s41540-025-00567-1.
6
Variant scoring tools for deep mutational scanning.用于深度突变扫描的变异评分工具。
Mol Syst Biol. 2025 Aug 8. doi: 10.1038/s44320-025-00137-x.
7
Characteristics predicting reduced penetrance variants in the high-risk cancer predisposition gene TP53.预测高风险癌症易感基因TP53中低外显率变异的特征。
HGG Adv. 2025 Jul 21;6(4):100484. doi: 10.1016/j.xhgg.2025.100484.
8
Multiplexed assays of variant effect for clinical variant interpretation.用于临床变异解读的变异效应多重检测。
Nat Rev Genet. 2025 Jul 21. doi: 10.1038/s41576-025-00870-x.
9
Mutant p53 as a Therapeutic Target: The Report of Its Death Was an Exaggeration.突变型p53作为治疗靶点:关于其失活的报道言过其实。
Int J Mol Sci. 2025 Jul 4;26(13):6446. doi: 10.3390/ijms26136446.
10
Discovery of Drugs Targeting Mutant p53 and Progress in Nano-Enabled Therapeutic Strategy for p53-Mutated Cancers.靶向突变型p53的药物发现及p53突变型癌症的纳米治疗策略进展
Biomolecules. 2025 May 26;15(6):763. doi: 10.3390/biom15060763.
Nat Genet. 2024 Jul;56(7):1434-1445. doi: 10.1038/s41588-024-01799-3. Epub 2024 Jul 5.
4
Structural basis of p53 inactivation by cavity-creating cancer mutations and its implications for the development of mutant p53 reactivators.癌突变导致 p53 失活的结构基础及其对突变型 p53 复活剂开发的启示。
Cell Death Dis. 2024 Jun 11;15(6):408. doi: 10.1038/s41419-024-06739-x.
5
High-throughput evaluation of genetic variants with prime editing sensor libraries.利用碱基编辑传感器文库对基因变异进行高通量评估。
Nat Biotechnol. 2024 Mar 12. doi: 10.1038/s41587-024-02172-9.
6
Characterization of the generic mutant p53-rescue compounds in a broad range of assays.广泛的检测中通用突变型 p53 挽救化合物的特性。
Cancer Cell. 2024 Mar 11;42(3):325-327. doi: 10.1016/j.ccell.2024.01.008. Epub 2024 Feb 22.
7
Saturation genome editing of DDX3X clarifies pathogenicity of germline and somatic variation.全基因组编辑 DDX3X 阐明了胚系和体细胞变异的致病性。
Nat Commun. 2023 Dec 6;14(1):7702. doi: 10.1038/s41467-023-43041-4.
8
Deep mutational scanning of proteins in mammalian cells.哺乳动物细胞中蛋白质的深度突变扫描。
Cell Rep Methods. 2023 Nov 20;3(11):100641. doi: 10.1016/j.crmeth.2023.100641. Epub 2023 Nov 13.
9
A framework for individualized splice-switching oligonucleotide therapy.个体化剪接寡核苷酸治疗的框架。
Nature. 2023 Jul;619(7971):828-836. doi: 10.1038/s41586-023-06277-0. Epub 2023 Jul 12.
10
Diverse rescue potencies of p53 mutations to ATO are predetermined by intrinsic mutational properties.不同的 p53 突变对 ATO 的挽救能力是由内在的突变特性预先决定的。
Sci Transl Med. 2023 Apr 5;15(690):eabn9155. doi: 10.1126/scitranslmed.abn9155.