Yassin Abed Al-Kader, Banerji Rajashri, Bhattacharya Baisali, Radinsky Olga, Hadad Uzi, Kaufman Bar, Porgador Angel
The Shraga Segal Department of Microbiology, Immunology and Genetics, Faculty of Health Sciences, Ben-Gurion University of the Negev, Beer-Sheva 8410501, Israel.
The Ilse Katz Institute for Nanoscale Science and Technology, Marcus Campus, Ben-Gurion University of the Negev, Beer-Sheva 8410501, Israel.
Int J Mol Sci. 2025 Mar 25;26(7):2988. doi: 10.3390/ijms26072988.
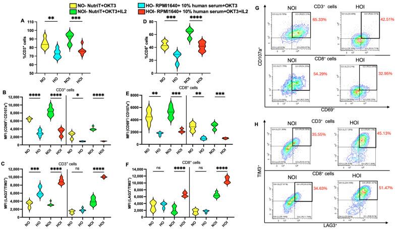
Chimeric Antigen Receptor T-cell (CAR-T) therapy has emerged as a transformative approach for cancer treatment, demonstrating remarkable success in patients with relapsed and refractory hematological malignancies. However, challenges persist in optimizing CAR-T cell production and improving therapeutic outcomes. One of the major hurdles is the efficiency of retroviral or lentiviral transduction during CAR-T cell manufacturing. Additionally, the heterogeneity of T-cell populations isolated from patients can impact CAR-T cell effectiveness and persistence in vivo. This article explores a novel strategy to address these challenges by focusing on serum-free medium and additive optimization. We propose a unique approach that incorporates the culturing of T cells in Nutri-T medium, along with 24 h of exposure to combined low concentrations of BX795 and rosuvastatin, to enhance the transduction efficacy and functionality of CAR-T cells. The results presented here provide promising insights into the potential of this strategy to produce more effective CAR-T cells for immunotherapy, ultimately advancing the field and benefiting cancer patients worldwide.
嵌合抗原受体T细胞(CAR-T)疗法已成为一种变革性的癌症治疗方法,在复发和难治性血液系统恶性肿瘤患者中取得了显著成功。然而,在优化CAR-T细胞生产和改善治疗效果方面仍存在挑战。主要障碍之一是CAR-T细胞制造过程中逆转录病毒或慢病毒转导的效率。此外,从患者体内分离的T细胞群体的异质性会影响CAR-T细胞在体内的有效性和持久性。本文探讨了一种通过专注于无血清培养基和添加剂优化来应对这些挑战的新策略。我们提出了一种独特的方法,即将T细胞在Nutri-T培养基中培养,并同时暴露于低浓度的BX795和瑞舒伐他汀24小时,以提高CAR-T细胞的转导效率和功能。此处呈现的结果为该策略在生产更有效的用于免疫治疗的CAR-T细胞方面的潜力提供了有前景的见解,最终推动该领域发展并使全球癌症患者受益。