• 文献检索
  • 文档翻译
  • 深度研究
  • 学术资讯
  • Suppr Zotero 插件Zotero 插件
  • 邀请有礼
  • 套餐&价格
  • 历史记录
应用&插件
Suppr Zotero 插件Zotero 插件浏览器插件Mac 客户端Windows 客户端微信小程序
定价
高级版会员购买积分包购买API积分包
服务
文献检索文档翻译深度研究API 文档MCP 服务
关于我们
关于 Suppr公司介绍联系我们用户协议隐私条款
关注我们

Suppr 超能文献

核心技术专利:CN118964589B侵权必究
粤ICP备2023148730 号-1Suppr @ 2026

文献检索

告别复杂PubMed语法,用中文像聊天一样搜索,搜遍4000万医学文献。AI智能推荐,让科研检索更轻松。

立即免费搜索

文件翻译

保留排版,准确专业,支持PDF/Word/PPT等文件格式,支持 12+语言互译。

免费翻译文档

深度研究

AI帮你快速写综述,25分钟生成高质量综述,智能提取关键信息,辅助科研写作。

立即免费体验

在小鼠创伤性脑损伤后的急性期,给予诺金蛋白可抑制纤维蛋白原漏入脑内。

Administration of Noggin Suppresses Fibrinogen Leakage into the Brain in the Acute Phase After Traumatic Brain Injury in Mice.

作者信息

Yasunaga Miho, Takata Fuyuko, Iwao Takuro, Mizoguchi Junko, Tajima Nanako, Dohgu Shinya

机构信息

Department of Pharmaceutical Care and Health Sciences, Faculty of Pharmaceutical Sciences, Fukuoka University, Fukuoka 814-0180, Japan.

出版信息

Int J Mol Sci. 2025 Mar 25;26(7):3002. doi: 10.3390/ijms26073002.

DOI:10.3390/ijms26073002
PMID:40243640
原文链接:https://pmc.ncbi.nlm.nih.gov/articles/PMC11988522/
Abstract

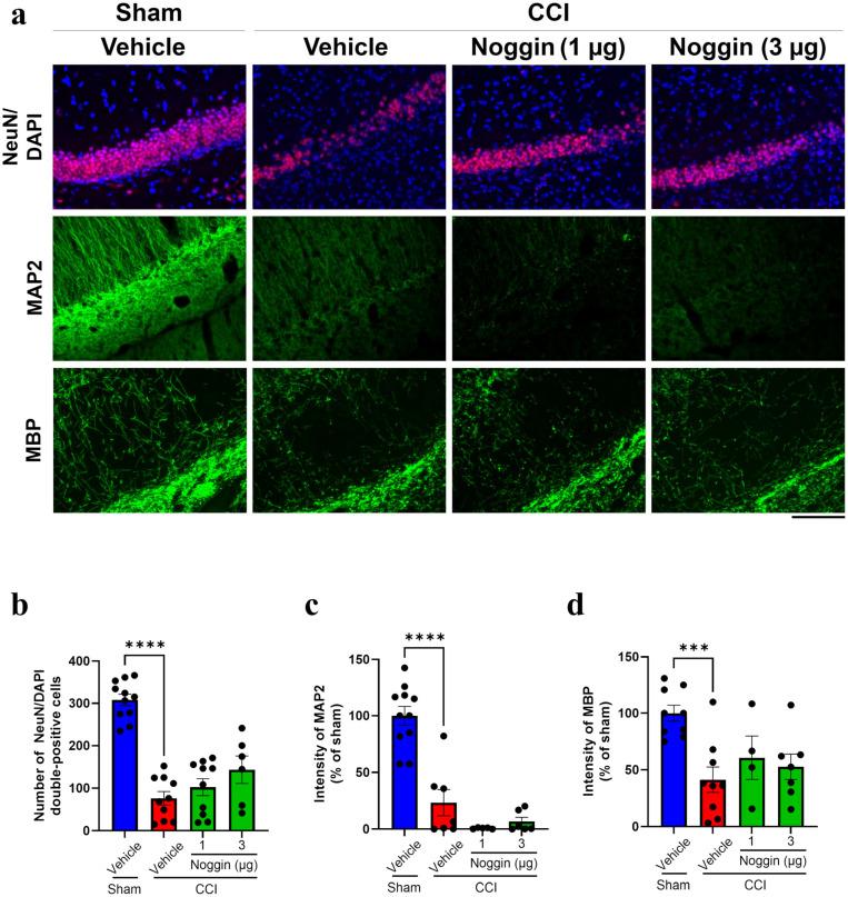
Traumatic brain injury (TBI) causes neurovascular unit (NVU) dysfunction, including hyperpermeability of the blood-brain barrier to fibrinogen, glial activation, and neuronal damage, possibly leading to secondary brain damage. However, no known substance can inhibit its pathogenesis. In this study, we investigated noggin, a bone morphogenetic protein (BMP) 4 inhibitor, as a TBI pathogenesis-inhibiting substance. We induced acute TBI in C57BL/6J mice through a controlled cortical impact (CCI) and evaluated the effects of noggin on fibrinogen leakage into the brain and NVU-constituting cells, including pericytes, microglia, astrocytes, and neurons. CCI mice showed increased BMP4 levels and extravascular fibrinogen in the hippocampus. Noggin treatment significantly suppressed fibrinogen leakage four days post-CCI in a dose-dependent manner. Immunofluorescence staining revealed that noggin administration did not inhibit the activation of NVU cells such as pericytes, microglia, and astrocytes, which were characterized by increased PDGFRβ, Iba1, and GFAP expression levels, respectively. On postoperative day 4, CCI mice showed neuronal cell and myelinated neuronal fiber loss, which were not significantly affected by noggin administration. In conclusion, noggin administration suppresses fibrinogen leakage into the brain in the acute phase after TBI. However, the suppression of fibrinogen leakage through noggin administration did not alleviate neuronal damage and activation of NVU cells during the acute phase of TBI.

摘要

创伤性脑损伤(TBI)会导致神经血管单元(NVU)功能障碍,包括血脑屏障对纤维蛋白原的通透性增加、神经胶质激活和神经元损伤,这可能会导致继发性脑损伤。然而,目前尚无已知物质能够抑制其发病机制。在本研究中,我们研究了骨形态发生蛋白(BMP)4抑制剂头蛋白(noggin)作为一种抑制TBI发病机制的物质。我们通过控制性皮质撞击(CCI)在C57BL/6J小鼠中诱导急性TBI,并评估了头蛋白对纤维蛋白原渗入大脑以及构成NVU的细胞(包括周细胞、小胶质细胞、星形胶质细胞和神经元)的影响。CCI小鼠海马中的BMP4水平和血管外纤维蛋白原增加。头蛋白治疗在CCI后四天以剂量依赖的方式显著抑制了纤维蛋白原渗漏。免疫荧光染色显示,给予头蛋白并没有抑制NVU细胞如周细胞、小胶质细胞和星形胶质细胞的激活,这些细胞分别以PDGFRβ、Iba1和GFAP表达水平增加为特征。在术后第4天,CCI小鼠出现神经元细胞和有髓神经纤维丢失,给予头蛋白对此没有显著影响。总之,给予头蛋白可抑制TBI急性期纤维蛋白原渗入大脑。然而,通过给予头蛋白抑制纤维蛋白原渗漏并不能减轻TBI急性期的神经元损伤和NVU细胞的激活。

https://cdn.ncbi.nlm.nih.gov/pmc/blobs/b645/11988522/d48b5ef70ea6/ijms-26-03002-g001.jpg
https://cdn.ncbi.nlm.nih.gov/pmc/blobs/b645/11988522/8b2cacdd1875/ijms-26-03002-g002.jpg
https://cdn.ncbi.nlm.nih.gov/pmc/blobs/b645/11988522/6b1755d4da87/ijms-26-03002-g003.jpg
https://cdn.ncbi.nlm.nih.gov/pmc/blobs/b645/11988522/d48b5ef70ea6/ijms-26-03002-g001.jpg
https://cdn.ncbi.nlm.nih.gov/pmc/blobs/b645/11988522/8b2cacdd1875/ijms-26-03002-g002.jpg
https://cdn.ncbi.nlm.nih.gov/pmc/blobs/b645/11988522/6b1755d4da87/ijms-26-03002-g003.jpg
https://cdn.ncbi.nlm.nih.gov/pmc/blobs/b645/11988522/d48b5ef70ea6/ijms-26-03002-g001.jpg

相似文献

1
Administration of Noggin Suppresses Fibrinogen Leakage into the Brain in the Acute Phase After Traumatic Brain Injury in Mice.在小鼠创伤性脑损伤后的急性期,给予诺金蛋白可抑制纤维蛋白原漏入脑内。
Int J Mol Sci. 2025 Mar 25;26(7):3002. doi: 10.3390/ijms26073002.
2
Reactive pericytes in early phase are involved in glial activation and late-onset hypersusceptibility to pilocarpine-induced seizures in traumatic brain injury model mice.早期反应性周细胞参与创伤性脑损伤模型小鼠中神经胶质细胞的激活和迟发性匹鲁卡品诱导癫痫发作的高敏感性。
J Pharmacol Sci. 2021 Jan;145(1):155-165. doi: 10.1016/j.jphs.2020.11.008. Epub 2020 Nov 23.
3
The Effect of Reduced Fibrinogen on Cerebrovascular Permeability during Traumatic Brain Injury in Fibrinogen Gene Heterozygous Knockout Mice.纤维蛋白原基因杂合敲除小鼠创伤性脑损伤期间纤维蛋白原减少对脑血管通透性的影响
Biomolecules. 2024 Mar 22;14(4):385. doi: 10.3390/biom14040385.
4
Cordycepin confers long-term neuroprotection via inhibiting neutrophil infiltration and neuroinflammation after traumatic brain injury.虫草素通过抑制创伤性脑损伤后中性粒细胞浸润和神经炎症发挥长期神经保护作用。
J Neuroinflammation. 2021 Jun 15;18(1):137. doi: 10.1186/s12974-021-02188-x.
5
FTY720 Reduces Endothelial Cell Apoptosis and Remodels Neurovascular Unit after Experimental Traumatic Brain Injury.FTY720 减少实验性颅脑损伤后内皮细胞凋亡和重塑神经血管单元。
Int J Med Sci. 2021 Jan 1;18(2):304-313. doi: 10.7150/ijms.49066. eCollection 2021.
6
Neuroprotective effect of Da Chuanxiong Formula against cognitive and motor deficits in a rat controlled cortical impact model of traumatic brain injury.大川芎方对创伤性脑损伤大鼠皮质撞击模型认知和运动功能障碍的神经保护作用。
J Ethnopharmacol. 2018 May 10;217:11-22. doi: 10.1016/j.jep.2018.02.004. Epub 2018 Feb 6.
7
Apolipoprotein E4 impairs spontaneous blood brain barrier repair following traumatic brain injury.载脂蛋白 E4 可损害创伤性脑损伤后血脑屏障的自发修复。
Mol Neurodegener. 2018 Apr 4;13(1):17. doi: 10.1186/s13024-018-0249-5.
8
Activation of GPER-1 Attenuates Traumatic Brain Injury-Induced Neurological Impairments in Mice.激活GPER-1可减轻小鼠创伤性脑损伤所致的神经功能障碍。
Mol Neurobiol. 2024 Aug;61(8):5614-5627. doi: 10.1007/s12035-024-03919-w. Epub 2024 Jan 13.
9
Estrogen Attenuates Traumatic Brain Injury by Inhibiting the Activation of Microglia and Astrocyte-Mediated Neuroinflammatory Responses.雌激素通过抑制小胶质细胞和星形胶质细胞介导的神经炎症反应来减轻创伤性脑损伤。
Mol Neurobiol. 2021 Mar;58(3):1052-1061. doi: 10.1007/s12035-020-02171-2. Epub 2020 Oct 21.
10
RAGE mediates hippocampal pericyte responses and neurovascular unit lesions after TBI.RAGE 介导 TBI 后海马周细胞反应和神经血管单元损伤。
Exp Neurol. 2024 Oct;380:114912. doi: 10.1016/j.expneurol.2024.114912. Epub 2024 Aug 2.

本文引用的文献

1
The Effect of Reduced Fibrinogen on Cerebrovascular Permeability during Traumatic Brain Injury in Fibrinogen Gene Heterozygous Knockout Mice.纤维蛋白原基因杂合敲除小鼠创伤性脑损伤期间纤维蛋白原减少对脑血管通透性的影响
Biomolecules. 2024 Mar 22;14(4):385. doi: 10.3390/biom14040385.
2
Fibrin promotes oxidative stress and neuronal loss in traumatic brain injury via innate immune activation.纤维蛋白通过固有免疫激活促进创伤性脑损伤中的氧化应激和神经元丢失。
J Neuroinflammation. 2024 Apr 15;21(1):94. doi: 10.1186/s12974-024-03092-w.
3
Research progress of neuroinflammation-related cells in traumatic brain injury: A review.
神经炎症相关细胞在创伤性脑损伤中的研究进展:综述。
Medicine (Baltimore). 2023 Jun 23;102(25):e34009. doi: 10.1097/MD.0000000000034009.
4
Defining blood-induced microglia functions in neurodegeneration through multiomic profiling.通过多组学分析定义血液诱导的小胶质细胞在神经退行性变中的功能。
Nat Immunol. 2023 Jul;24(7):1173-1187. doi: 10.1038/s41590-023-01522-0. Epub 2023 Jun 8.
5
Neuroprotective role of Noggin in spinal cord injury.Noggin在脊髓损伤中的神经保护作用。
Neural Regen Res. 2023 Mar;18(3):492-496. doi: 10.4103/1673-5374.350190.
6
Fibrinogen regulates lesion border-forming reactive astrocyte properties after vascular damage.纤维蛋白原调节血管损伤后形成病变边界的反应性星形胶质细胞特性。
Glia. 2022 Jul;70(7):1251-1266. doi: 10.1002/glia.24166. Epub 2022 Mar 4.
7
Incidence, causes and consequences of moderate and severe traumatic brain injury as determined by Abbreviated Injury Score in the Netherlands.荷兰应用简明损伤评分法确定的中重度创伤性脑损伤的发生率、原因和后果。
Sci Rep. 2021 Oct 7;11(1):19985. doi: 10.1038/s41598-021-99484-6.
8
Traumatic Brain Injury and Risk of Neurodegenerative Disorder.创伤性脑损伤与神经退行性疾病风险
Biol Psychiatry. 2022 Mar 1;91(5):498-507. doi: 10.1016/j.biopsych.2021.05.025. Epub 2021 Jun 2.
9
Bone morphogenetic proteins (BMPs) in the central regulation of energy balance and adult neural plasticity.骨形态发生蛋白(BMPs)在能量平衡和成年神经可塑性的中枢调节中作用。
Metabolism. 2021 Oct;123:154837. doi: 10.1016/j.metabol.2021.154837. Epub 2021 Jul 29.
10
Human platelet lysate biotherapy for traumatic brain injury: preclinical assessment.人血小板裂解液生物疗法治疗创伤性脑损伤:临床前评估。
Brain. 2021 Nov 29;144(10):3142-3158. doi: 10.1093/brain/awab205.