Stewart Brittany M, Pierce Linley R, Olson Mikayla C, Ji Chengyuan, Orchard Robert C
Departments of Immunology and Microbiology, University of Texas Southwestern Medical Center, Dallas, Texas, United States of America.
PLoS Biol. 2025 Apr 17;23(4):e3003147. doi: 10.1371/journal.pbio.3003147. eCollection 2025 Apr.
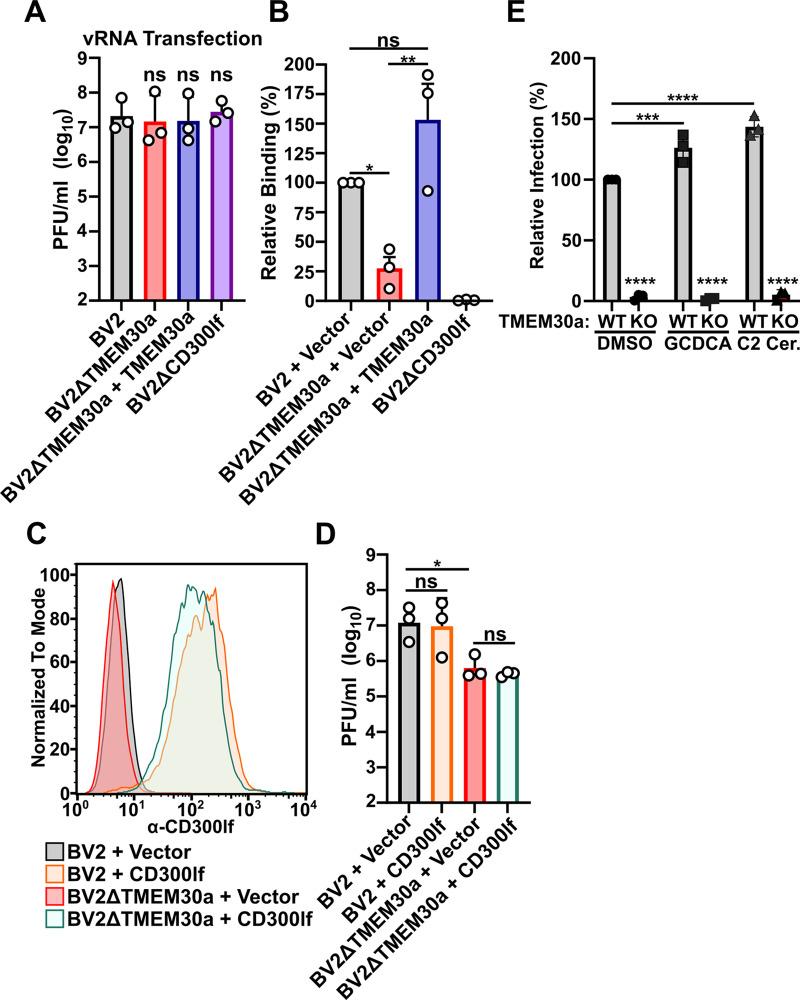
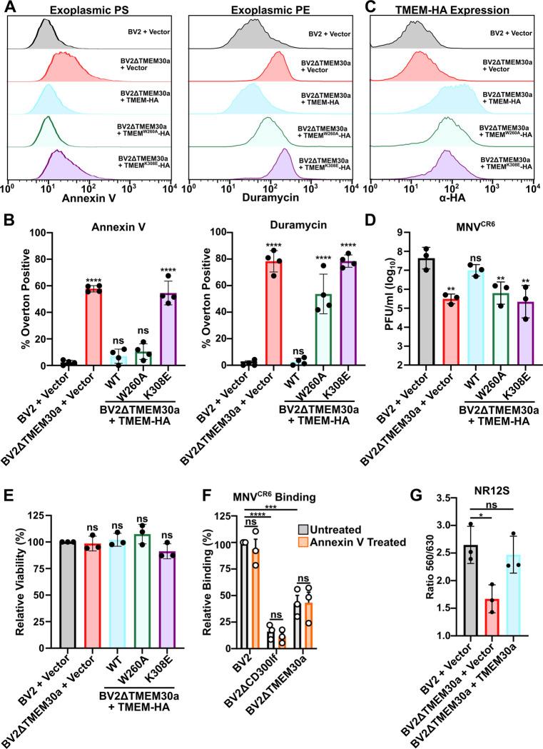
Norovirus, the leading cause of gastroenteritis worldwide, is a non-enveloped virus whose tropism is determined in part by the expression patterns of entry receptors. However, the contribution of cellular lipids to viral entry is not well understood. Here, we determined that the asymmetrical distribution of lipids within membrane bilayers is required for murine norovirus (MNV) replication. Specifically, TMEM30a, an essential subunit of lipid flippases, is required for MNV replication in vitro. Disruption of TMEM30a in mouse intestinal epithelial cells prevents persistent, enteric infection by MNV in vivo. Mechanistically, TMEM30a facilitates MNV binding and entry. Surprisingly, exoplasmic phosphatidylserine (PS), a typical marker of dying cells, does not inhibit MNV infection. Rather, TMEM30a maintains a lipid-ordered state that impacts membrane fluidity that is necessary for the low affinity, high avidity binding of MNV to cells. Our data provides a new role for lipid asymmetry in promoting non-enveloped virus infection in vitro and norovirus persistence in vivo.
诺如病毒是全球范围内引起肠胃炎的主要原因,它是一种无包膜病毒,其嗜性部分由进入受体的表达模式决定。然而,细胞脂质对病毒进入的作用尚未得到充分了解。在这里,我们确定膜双层内脂质的不对称分布是小鼠诺如病毒(MNV)复制所必需的。具体而言,脂质翻转酶的一个必需亚基TMEM30a是MNV体外复制所必需的。小鼠肠道上皮细胞中TMEM30a的破坏可防止MNV在体内持续的肠道感染。从机制上讲,TMEM30a促进MNV的结合和进入。令人惊讶的是,作为垂死细胞典型标志物的细胞外磷脂酰丝氨酸(PS)并不抑制MNV感染。相反,TMEM30a维持一种影响膜流动性的脂质有序状态,这对于MNV与细胞的低亲和力、高亲合力结合是必要的。我们的数据揭示了脂质不对称在促进体外无包膜病毒感染和体内诺如病毒持续存在方面的新作用。