Suppr超能文献

炎症相关的胶原纤维破坏通过激活核因子κB导致颞下颌关节盘移位。

Inflammation-related collagen fibril destruction contributes to temporomandibular joint disc displacement via NF-κB activation.

作者信息

Cui Shengjie, Guo Yanning, Fu Yu, Zhang Ting, Zhang Jieni, Gan Yehua, Zhou Yanheng, Gu Yan, Gentleman Eileen, Liu Yan, Wang Xuedong

机构信息

Department of Orthodontics, Peking University School and Hospital of Stomatology & National Center for Stomatology & National Clinical Research Center for Oral Diseases & National Engineering Laboratory for Digital and Material Technology of Stomatology & Beijing Key Laboratory of Digital Stomatology & Research Center of Engineering and Technology for Computerized Dentistry Ministry of Health & NMPA Key Laboratory for Dental Materials, Beijing, China.

Department of General Dentistry, Peking University School and Hospital of Stomatology, Beijing, China.

出版信息

Int J Oral Sci. 2025 Apr 17;17(1):35. doi: 10.1038/s41368-025-00352-0.

Abstract

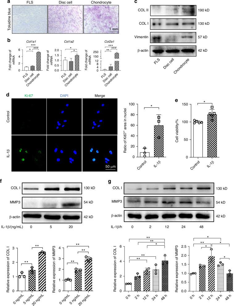
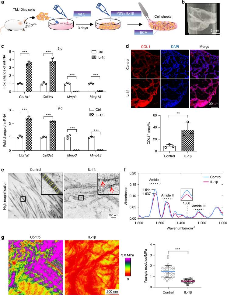
Temporomandibular joint (TMJ) disc displacement is one of the most significant subtypes of temporomandibular joint disorders, but its etiology and mechanism are poorly understood. In this study, we elucidated the mechanisms by which destruction of inflamed collagen fibrils induces alterations in the mechanical properties and positioning of the TMJ disc. By constructing a rat model of TMJ arthritis, we observed anteriorly dislocated TMJ discs with aggravated deformity in vivo from five weeks to six months after a local injection of Freund's complete adjuvant. By mimicking inflammatory conditions with interleukin-1 beta in vitro, we observed enhanced expression of collagen-synthesis markers in primary TMJ disc cells cultured in a conventional two-dimensional environment. In contrast, three-dimensional (3D)-cultivated disc cell sheets demonstrated the disordered assembly of inflamed collagen fibrils, inappropriate arrangement, and decreased Young's modulus. Mechanistically, inflammation-related activation of the nuclear factor kappa-B (NF-κB) pathway occurs during the progression of TMJ arthritis. NF-κB inhibition reduced the collagen fibril destruction in the inflamed disc cell sheets in vitro, and early NF-κB blockade alleviated collagen degeneration and dislocation of the TMJ discs in vivo. Therefore, the NF-κB pathway participates in the collagen remodeling in inflamed TMJ discs, offering a potential therapeutic target for disc displacement.

摘要

颞下颌关节(TMJ)盘移位是颞下颌关节紊乱病最主要的亚型之一,但其病因和发病机制尚不清楚。在本研究中,我们阐明了炎症性胶原纤维破坏导致颞下颌关节盘力学性能改变和位置改变的机制。通过构建颞下颌关节炎大鼠模型,我们观察到在局部注射弗氏完全佐剂后5周~6个月,体内出现了移位加重的前移位颞下颌关节盘。通过在体外使用白细胞介素-1β模拟炎症条件,我们观察到在传统二维环境中培养的原代颞下颌关节盘细胞中胶原合成标志物的表达增强。相比之下,三维(3D)培养的盘状细胞片显示出炎症性胶原纤维的无序组装、排列不当以及杨氏模量降低。从机制上讲,在颞下颌关节炎进展过程中会发生与炎症相关的核因子κB(NF-κB)通路激活。NF-κB抑制可减少体外炎症性盘状细胞片中的胶原纤维破坏,早期NF-κB阻断可减轻体内颞下颌关节盘的胶原退变和移位。因此,NF-κB通路参与了炎症性颞下颌关节盘中的胶原重塑,为盘移位提供了一个潜在的治疗靶点。

https://cdn.ncbi.nlm.nih.gov/pmc/blobs/6ec9/12006360/1bde2ffcb090/41368_2025_352_Fig1_HTML.jpg

文献AI研究员

20分钟写一篇综述,助力文献阅读效率提升50倍。

立即体验

用中文搜PubMed

大模型驱动的PubMed中文搜索引擎

马上搜索

文档翻译

学术文献翻译模型,支持多种主流文档格式。

立即体验