• 文献检索
  • 文档翻译
  • 深度研究
  • 学术资讯
  • Suppr Zotero 插件Zotero 插件
  • 邀请有礼
  • 套餐&价格
  • 历史记录
应用&插件
Suppr Zotero 插件Zotero 插件浏览器插件Mac 客户端Windows 客户端微信小程序
定价
高级版会员购买积分包购买API积分包
服务
文献检索文档翻译深度研究API 文档MCP 服务
关于我们
关于 Suppr公司介绍联系我们用户协议隐私条款
关注我们

Suppr 超能文献

核心技术专利:CN118964589B侵权必究
粤ICP备2023148730 号-1Suppr @ 2026

文献检索

告别复杂PubMed语法,用中文像聊天一样搜索,搜遍4000万医学文献。AI智能推荐,让科研检索更轻松。

立即免费搜索

文件翻译

保留排版,准确专业,支持PDF/Word/PPT等文件格式,支持 12+语言互译。

免费翻译文档

深度研究

AI帮你快速写综述,25分钟生成高质量综述,智能提取关键信息,辅助科研写作。

立即免费体验

黄芪甲苷通过调节肠道微生物群和粪便代谢减轻去卵巢诱导的骨质疏松小鼠的骨质流失。

Astragaloside IV alleviated bone loss in mice with ovariectomy-induced osteoporosis via modulating gut microbiota and fecal metabolism.

作者信息

Wang Huichao, Huang Zhongyue, Chen Guangnan, Li Yang, Liu Youwen, Gu Huijie, Cao Yujing

机构信息

School of Osteopathy, Henan University of Chinese Medicine, Zhengzhou, Henan, China.

Luoyang Orthopedic-Traumatological Hospital of Henan Province (Henan Provincial Orthopedic Hospital), Orthopedic Institute of Henan Province, Luoyang, Henan, China.

出版信息

Front Pharmacol. 2025 Apr 3;16:1548491. doi: 10.3389/fphar.2025.1548491. eCollection 2025.

DOI:10.3389/fphar.2025.1548491
PMID:40248089
原文链接:https://pmc.ncbi.nlm.nih.gov/articles/PMC12003300/
Abstract

BACKGROUND

Astragaloside IV (AS-IV) is one of the most potent components of Astragalus. It has been reported to promote bone formation and inhibit osteoclastogenesis, suggesting its potential as a candidate for the prevention and treatment of postmenopausal osteoporosis (PMOP). The gut microbiota may play a crucial role in mediating the effects of AS-IV.

OBJECTIVE

To investigate the impact of gut microbiota on the efficacy of AS-IV in treating PMOP.

METHODS

Mice were randomly divided into three groups: Sham, ovariectomy (OVX), and AS-IV-treated OVX group (80 mg/kg). Bone loss was evaluated using Micro-CT and histopathology. Immunohistochemistry assessed specific bone markers. Inflammatory levels were measured by enzyme-linked immunosorbent assay (ELISA). Intestinal barrier function was examined via colonic histopathology and immunohistochemistry. Gut microbiota composition was analyzed by 16S rDNA sequencing, while metabolomic profiling identified key metabolites. Correlation analysis was performed to explore relationships between differential bacteria, key metabolites, and bone loss.

RESULTS

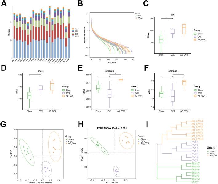
AS-IV improved the femur microarchitecture and modulated bone turnover in OVX mice. AS-IV treatment strengthened the intestinal barrier function and decreased gut permeability. This compound reduced colonic oxidative stress and serum and bone marrow inflammatory cytokine production. 16S rDNA sequencing revealed that AS-IV modulated the gut microbiota composition, while metabolomic analysis showed its effects on pathways related to hormone biosynthesis, D-amino acid metabolism, and galactose metabolism.

CONCLUSION

This study provides new insights into the use of AS-IV for treating PMOP, highlighting the gut microbiota and its metabolites as key regulatory factors in AS-IV's therapeutic effects.

摘要

背景

黄芪甲苷(AS-IV)是黄芪中最有效的成分之一。据报道,它可促进骨形成并抑制破骨细胞生成,表明其作为绝经后骨质疏松症(PMOP)预防和治疗候选药物的潜力。肠道微生物群可能在介导AS-IV的作用中起关键作用。

目的

研究肠道微生物群对AS-IV治疗PMOP疗效的影响。

方法

将小鼠随机分为三组:假手术组、卵巢切除(OVX)组和AS-IV治疗的OVX组(80mg/kg)。使用显微CT和组织病理学评估骨质流失情况。免疫组织化学评估特定的骨标志物。通过酶联免疫吸附测定(ELISA)测量炎症水平。通过结肠组织病理学和免疫组织化学检查肠道屏障功能。通过16S rDNA测序分析肠道微生物群组成,同时代谢组学分析确定关键代谢物。进行相关性分析以探索差异细菌、关键代谢物与骨质流失之间的关系。

结果

AS-IV改善了OVX小鼠的股骨微结构并调节了骨转换。AS-IV治疗增强了肠道屏障功能并降低了肠道通透性。该化合物降低了结肠氧化应激以及血清和骨髓中炎性细胞因子的产生。16S rDNA测序显示AS-IV调节了肠道微生物群组成,而代谢组学分析表明其对与激素生物合成有关的途径、D-氨基酸代谢和半乳糖代谢有影响。

结论

本研究为AS-IV治疗PMOP的应用提供了新的见解,强调肠道微生物群及其代谢物是AS-IV治疗效果的关键调节因素。

https://cdn.ncbi.nlm.nih.gov/pmc/blobs/3e72/12003300/6a8de6ba1b91/fphar-16-1548491-g010.jpg
https://cdn.ncbi.nlm.nih.gov/pmc/blobs/3e72/12003300/49da0aba75f7/fphar-16-1548491-g001.jpg
https://cdn.ncbi.nlm.nih.gov/pmc/blobs/3e72/12003300/a3fa97019095/fphar-16-1548491-g002.jpg
https://cdn.ncbi.nlm.nih.gov/pmc/blobs/3e72/12003300/105cf44fdcef/fphar-16-1548491-g003.jpg
https://cdn.ncbi.nlm.nih.gov/pmc/blobs/3e72/12003300/bd28641ed547/fphar-16-1548491-g004.jpg
https://cdn.ncbi.nlm.nih.gov/pmc/blobs/3e72/12003300/0fa25d062e17/fphar-16-1548491-g005.jpg
https://cdn.ncbi.nlm.nih.gov/pmc/blobs/3e72/12003300/09ff2e951ef2/fphar-16-1548491-g006.jpg
https://cdn.ncbi.nlm.nih.gov/pmc/blobs/3e72/12003300/1753d09a78b8/fphar-16-1548491-g007.jpg
https://cdn.ncbi.nlm.nih.gov/pmc/blobs/3e72/12003300/e0245f11d2e5/fphar-16-1548491-g008.jpg
https://cdn.ncbi.nlm.nih.gov/pmc/blobs/3e72/12003300/fabbe70f9108/fphar-16-1548491-g009.jpg
https://cdn.ncbi.nlm.nih.gov/pmc/blobs/3e72/12003300/6a8de6ba1b91/fphar-16-1548491-g010.jpg
https://cdn.ncbi.nlm.nih.gov/pmc/blobs/3e72/12003300/49da0aba75f7/fphar-16-1548491-g001.jpg
https://cdn.ncbi.nlm.nih.gov/pmc/blobs/3e72/12003300/a3fa97019095/fphar-16-1548491-g002.jpg
https://cdn.ncbi.nlm.nih.gov/pmc/blobs/3e72/12003300/105cf44fdcef/fphar-16-1548491-g003.jpg
https://cdn.ncbi.nlm.nih.gov/pmc/blobs/3e72/12003300/bd28641ed547/fphar-16-1548491-g004.jpg
https://cdn.ncbi.nlm.nih.gov/pmc/blobs/3e72/12003300/0fa25d062e17/fphar-16-1548491-g005.jpg
https://cdn.ncbi.nlm.nih.gov/pmc/blobs/3e72/12003300/09ff2e951ef2/fphar-16-1548491-g006.jpg
https://cdn.ncbi.nlm.nih.gov/pmc/blobs/3e72/12003300/1753d09a78b8/fphar-16-1548491-g007.jpg
https://cdn.ncbi.nlm.nih.gov/pmc/blobs/3e72/12003300/e0245f11d2e5/fphar-16-1548491-g008.jpg
https://cdn.ncbi.nlm.nih.gov/pmc/blobs/3e72/12003300/fabbe70f9108/fphar-16-1548491-g009.jpg
https://cdn.ncbi.nlm.nih.gov/pmc/blobs/3e72/12003300/6a8de6ba1b91/fphar-16-1548491-g010.jpg

相似文献

1
Astragaloside IV alleviated bone loss in mice with ovariectomy-induced osteoporosis via modulating gut microbiota and fecal metabolism.黄芪甲苷通过调节肠道微生物群和粪便代谢减轻去卵巢诱导的骨质疏松小鼠的骨质流失。
Front Pharmacol. 2025 Apr 3;16:1548491. doi: 10.3389/fphar.2025.1548491. eCollection 2025.
2
Fecal microbiota transplantation ameliorates bone loss in mice with ovariectomy-induced osteoporosis via modulating gut microbiota and metabolic function.粪便微生物群移植通过调节肠道微生物群和代谢功能改善去卵巢诱导的骨质疏松症小鼠的骨质流失。
J Orthop Translat. 2022 Sep 26;37:46-60. doi: 10.1016/j.jot.2022.08.003. eCollection 2022 Nov.
3
Irisin mitigates osteoporotic-associated bone loss and gut dysbiosis in ovariectomized mice by modulating microbiota, metabolites, and intestinal barrier integrity.鸢尾素通过调节微生物群、代谢产物和肠道屏障完整性,减轻去卵巢小鼠骨质疏松相关的骨质流失和肠道菌群失调。
BMC Musculoskelet Disord. 2025 Apr 16;26(1):374. doi: 10.1186/s12891-025-08622-y.
4
The effects of astragaloside IV on gut microbiota and serum metabolism in a mice model of intracerebral hemorrhage.黄芪甲苷对脑出血模型小鼠肠道微生物群和血清代谢物的影响。
Phytomedicine. 2023 Dec;121:155086. doi: 10.1016/j.phymed.2023.155086. Epub 2023 Sep 21.
5
Multi-omics and bioinformatics for the investigation of therapeutic mechanism of roucongrong pill against postmenopausal osteoporosis.基于多组学和生物信息学探究肉苁蓉丸抗绝经后骨质疏松症的治疗机制
J Ethnopharmacol. 2025 Jan 30;337(Pt 2):118873. doi: 10.1016/j.jep.2024.118873. Epub 2024 Oct 1.
6
Puerarin improves the bone micro-environment to inhibit OVX-induced osteoporosis via modulating SCFAs released by the gut microbiota and repairing intestinal mucosal integrity.葛根素通过调节肠道微生物群释放的短链脂肪酸和修复肠道黏膜完整性来改善骨微环境,从而抑制去卵巢诱导的骨质疏松症。
Biomed Pharmacother. 2020 Dec;132:110923. doi: 10.1016/j.biopha.2020.110923. Epub 2020 Oct 28.
7
Dihydromyricetin ameliorate postmenopausal osteoporosis in ovariectomized mice: Integrative microbiomic and metabolomic analysis.二氢杨梅素改善去卵巢小鼠的绝经后骨质疏松症:微生物组学和代谢组学综合分析
Front Pharmacol. 2024 Oct 2;15:1452921. doi: 10.3389/fphar.2024.1452921. eCollection 2024.
8
[Moxibustion Inhibits Postmenopausal Bone Loss by Regulating the Metabolism of Gut Microbiota-Related Serotonin].[艾灸通过调节肠道微生物群相关血清素的代谢抑制绝经后骨质流失]
Sichuan Da Xue Xue Bao Yi Xue Ban. 2025 Jan 20;56(1):129-136. doi: 10.12182/20250160604.
9
Fecal and serum metabolomic signatures and gut microbiota characteristics of allergic rhinitis mice model.过敏性鼻炎小鼠模型的粪便和血清代谢组学特征及肠道微生物群特征。
Front Cell Infect Microbiol. 2023 Apr 25;13:1150043. doi: 10.3389/fcimb.2023.1150043. eCollection 2023.
10
Quinoa alleviates osteoporosis in ovariectomized rats by regulating gut microbiota imbalance.藜麦通过调节肠道菌群失衡缓解去卵巢大鼠骨质疏松症。
J Sci Food Agric. 2024 Jul;104(9):5052-5063. doi: 10.1002/jsfa.13339. Epub 2024 Feb 15.

本文引用的文献

1
Fucoidan Improves D-Galactose-Induced Cognitive Dysfunction by Promoting Mitochondrial Biogenesis and Maintaining Gut Microbiome Homeostasis.岩藻聚糖硫酸酯通过促进线粒体生物发生和维持肠道微生物组稳态来改善 D-半乳糖诱导的认知功能障碍。
Nutrients. 2024 May 17;16(10):1512. doi: 10.3390/nu16101512.
2
The effects of astragaloside IV on gut microbiota and serum metabolism in a mice model of intracerebral hemorrhage.黄芪甲苷对脑出血模型小鼠肠道微生物群和血清代谢物的影响。
Phytomedicine. 2023 Dec;121:155086. doi: 10.1016/j.phymed.2023.155086. Epub 2023 Sep 21.
3
Transplantation Ameliorates Cognitive Impairment and Decreases Oxidative Stress in Vascular Dementia Rats.
移植改善血管性痴呆大鼠的认知障碍并降低氧化应激。
Brain Sci. 2023 Jul 29;13(8):1136. doi: 10.3390/brainsci13081136.
4
Role of hypoxia in cellular senescence.缺氧在细胞衰老中的作用。
Pharmacol Res. 2023 Aug;194:106841. doi: 10.1016/j.phrs.2023.106841. Epub 2023 Jun 28.
5
Oxidative stress: A common pathological state in a high-risk population for osteoporosis.氧化应激:骨质疏松高危人群的常见病理状态。
Biomed Pharmacother. 2023 Jul;163:114834. doi: 10.1016/j.biopha.2023.114834. Epub 2023 May 8.
6
The Preventive Effects of Probiotic on the Bone Loss of Mice with Ovariectomy-Mediated Osteoporosis.益生菌对去卵巢介导的骨质疏松症小鼠骨质流失的预防作用。
Microorganisms. 2023 Apr 6;11(4):950. doi: 10.3390/microorganisms11040950.
7
Astragaloside IV targets PRDX6, inhibits the activation of RAC subunit in NADPH oxidase 2 for oxidative damage.黄芪甲苷靶向 PRDX6,抑制 NADPH 氧化酶 2 中 RAC 亚基的激活,从而抑制氧化损伤。
Phytomedicine. 2023 Jun;114:154795. doi: 10.1016/j.phymed.2023.154795. Epub 2023 Mar 29.
8
GG ameliorates osteoporosis in ovariectomized rats by regulating the Th17/Treg balance and gut microbiota structure.GG 通过调节 Th17/Treg 平衡和肠道微生物群结构改善去卵巢大鼠的骨质疏松症。
Gut Microbes. 2023 Jan-Dec;15(1):2190304. doi: 10.1080/19490976.2023.2190304.
9
D-Mannose prevents bone loss under weightlessness.D-甘露糖可预防失重导致的骨质流失。
J Transl Med. 2023 Jan 9;21(1):8. doi: 10.1186/s12967-022-03870-1.
10
Lipidomics Profiling of Patients with Low Bone Mineral Density (LBMD).低骨密度(LBMD)患者的脂质组学分析。
Int J Mol Sci. 2022 Oct 10;23(19):12017. doi: 10.3390/ijms231912017.