Suppr超能文献

基于多组学数据构建肝细胞癌预后模型并鉴定关键基因

Construction of a prognostic model and identification of key genes in liver hepatocellular carcinoma based on multi-omics data.

作者信息

Tang Kun, Liu Mingjiang, Zhang Cuisheng

机构信息

Department of Hepatobiliary Surgery, The Affiliated Yantai Yuhuangding Hospital of Qingdao University, Yantai, Shandong Province, China.

出版信息

Sci Rep. 2025 Apr 18;15(1):13393. doi: 10.1038/s41598-025-98038-4.

Abstract

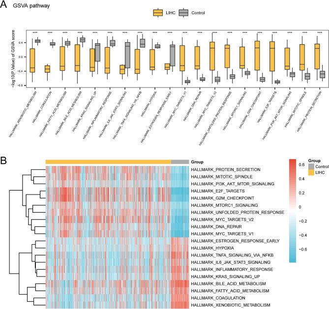
Liver hepatocellular carcinoma (LIHC) strongly contributes to global cancer mortality, highlighting the need for a deeper understanding of its molecular mechanisms to enhance patient prognosis and treatment approaches. We aimed to investigate the differential expression of immunogenic cell death-related genes (ICDRGs) and cellular senescence-related genes (CSRGs) in LIHC and their effects on patient prognosis. We combined the GSE25097, GSE46408, and GSE121248 datasets by eliminating batch effects and standardizing the data. After processing, 16 genes were identified as ICDR&CSR differentially expressed genes (ICDR&CSRDEGs), including UBE2T, HJURP, PTTG1, CENPA, and FOXM1. Gene set enrichment analysis indicated a strong enrichment of these genes in pre-Notch expression and processing. Gene set variation analysis revealed 20 pathways with significant differences between the LIHC and control groups. Mutation analysis identified TP53 as the most commonly mutated gene in LIHC samples. A prognostic risk model integrating 12 ICDR&CSRDEGs was developed, showing high precision at 1 year but diminished accuracy at 2 and 3 years. Our constructed prognostic risk model provides valuable insights for predicting patient outcomes and may guide future therapeutic interventions targeting these specific genes. Further research is needed to explore the mechanistic roles of these genes in LIHC progression and treatment response.

摘要

肝细胞癌(LIHC)是全球癌症死亡的重要原因,这凸显了深入了解其分子机制以改善患者预后和治疗方法的必要性。我们旨在研究免疫原性细胞死亡相关基因(ICDRGs)和细胞衰老相关基因(CSRGs)在LIHC中的差异表达及其对患者预后的影响。我们通过消除批次效应和标准化数据,合并了GSE25097、GSE46408和GSE121248数据集。处理后,鉴定出16个基因作为ICDR&CSR差异表达基因(ICDR&CSRDEGs),包括UBE2T、HJURP、PTTG1、CENPA和FOXM1。基因集富集分析表明这些基因在Notch表达和加工前有强烈富集。基因集变异分析揭示了LIHC组和对照组之间有显著差异的20条通路。突变分析确定TP53是LIHC样本中最常发生突变的基因。开发了一个整合12个ICDR&CSRDEGs的预后风险模型,该模型在1年时具有较高的精度,但在2年和3年时准确性降低。我们构建的预后风险模型为预测患者预后提供了有价值的见解,并可能指导未来针对这些特定基因的治疗干预。需要进一步研究来探索这些基因在LIHC进展和治疗反应中的机制作用。

https://cdn.ncbi.nlm.nih.gov/pmc/blobs/e700/12008308/ce3b3130a134/41598_2025_98038_Fig1_HTML.jpg

文献AI研究员

20分钟写一篇综述,助力文献阅读效率提升50倍。

立即体验

用中文搜PubMed

大模型驱动的PubMed中文搜索引擎

马上搜索

文档翻译

学术文献翻译模型,支持多种主流文档格式。

立即体验