Kerr Nadine A, Choi James, Mohite Simone Y, Singh Praveen Kumar, Bramlett Helen M, Lee Jae K, Dietrich W Dalton
The Miami Project to Cure Paralysis, Department of Neurological Surgery, University of Miami Miller School of Medicine, Miami, FL, USA.
Bruce W. Carter Department of Veterans Affairs Center, Miami, FL, USA.
J Neuroinflammation. 2025 Apr 18;22(1):110. doi: 10.1186/s12974-025-03430-6.
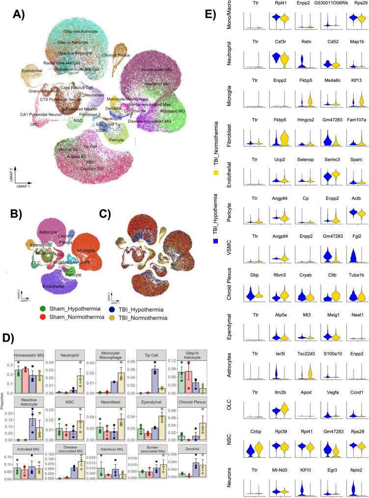
Traumatic brain injury (TBI) initiates a cascade of cellular and molecular events that promote acute and long-term patterns of neuronal, glial, vascular, and synaptic vulnerability leading to lasting neurological deficits. These complex responses lead to patterns of programmed cell death, diffuse axonal injury, increased blood-brain barrier disruption, neuroinflammation, and reactive gliosis, each a potential target for therapeutic interventions. Posttraumatic therapeutic hypothermia (TH) has been reported to be highly protective after brain and spinal cord injury and studies have investigated molecular mechanisms underlying mild hypothermic protection while commonly assessing heterogenous cell populations. In this study we conducted single-cell RNA sequencing (scRNA-seq) on cerebral cortical tissues after experimental TBI followed by a period of normothermia or hypothermia to comprehensively assess multiple cell type-specific transcriptional responses. C57BL/6 mice underwent moderate controlled cortical impact (CCI) injury or sham surgery and then placed under sustained normothermia (37⁰C) or hypothermia (33⁰C) for 2 h. After 24 h, cortical tissues including peri-contused regions were processed for scRNA-seq. Unbiased clustering revealed cellular heterogeneity among glial and immune cells at this subacute posttraumatic time point. The analysis also revealed vascular and immune subtypes associated with neovascularization and debris clearance, respectively. Compared to normothermic conditions, TH treatment altered the abundance of specific cell subtypes and induced reactive astrocyte-specific modulation of neurotropic factor gene expression. In addition, an increase in the proportion of endothelial tip cells in the hypothermic TBI group was documented compared to normothermia. These data emphasize the importance of early temperature-sensitive glial and vascular cell processes in producing potentially neuroprotective downstream signaling cascades in a cell-type-dependent manner. The use of scRNA-seq to address cell type-specific mechanisms underlying therapeutic treatments provides a valuable resource for identifying targetable biological pathways for the development of neuroprotective and reparative interventions.
创伤性脑损伤(TBI)引发一系列细胞和分子事件,这些事件促成了神经元、神经胶质细胞、血管和突触的急性和长期易损模式,导致持久的神经功能缺损。这些复杂的反应导致程序性细胞死亡、弥漫性轴索损伤、血脑屏障破坏增加、神经炎症和反应性胶质增生,每一种都是治疗干预的潜在靶点。据报道,创伤后治疗性低温(TH)在脑和脊髓损伤后具有高度保护作用,并且研究已经调查了轻度低温保护的分子机制,同时通常评估异质性细胞群体。在本研究中,我们对实验性TBI后的大脑皮质组织进行了单细胞RNA测序(scRNA-seq),随后进行一段常温或低温期,以全面评估多种细胞类型特异性转录反应。C57BL/6小鼠接受中度控制性皮质撞击(CCI)损伤或假手术,然后置于持续常温(37⁰C)或低温(33⁰C)下2小时。24小时后,对包括挫伤周围区域在内的皮质组织进行scRNA-seq处理。无偏聚类揭示了在这个创伤后亚急性时间点神经胶质细胞和免疫细胞之间的细胞异质性。分析还揭示了分别与新生血管形成和碎片清除相关的血管和免疫亚型。与常温条件相比,TH治疗改变了特定细胞亚型的丰度,并诱导了反应性星形胶质细胞对神经营养因子基因表达的特异性调节。此外,与常温相比,低温TBI组中内皮尖端细胞的比例增加。这些数据强调了早期温度敏感的神经胶质细胞和血管细胞过程在以细胞类型依赖的方式产生潜在的神经保护下游信号级联反应中的重要性。使用scRNA-seq来研究治疗性治疗背后的细胞类型特异性机制,为识别神经保护和修复性干预措施开发的可靶向生物途径提供了宝贵资源。