• 文献检索
  • 文档翻译
  • 深度研究
  • 学术资讯
  • Suppr Zotero 插件Zotero 插件
  • 邀请有礼
  • 套餐&价格
  • 历史记录
应用&插件
Suppr Zotero 插件Zotero 插件浏览器插件Mac 客户端Windows 客户端微信小程序
定价
高级版会员购买积分包购买API积分包
服务
文献检索文档翻译深度研究API 文档MCP 服务
关于我们
关于 Suppr公司介绍联系我们用户协议隐私条款
关注我们

Suppr 超能文献

核心技术专利:CN118964589B侵权必究
粤ICP备2023148730 号-1Suppr @ 2026

文献检索

告别复杂PubMed语法,用中文像聊天一样搜索,搜遍4000万医学文献。AI智能推荐,让科研检索更轻松。

立即免费搜索

文件翻译

保留排版,准确专业,支持PDF/Word/PPT等文件格式,支持 12+语言互译。

免费翻译文档

深度研究

AI帮你快速写综述,25分钟生成高质量综述,智能提取关键信息,辅助科研写作。

立即免费体验

原位贴补测序分析小胶质细胞表明,与流式细胞术分离的小胶质细胞不同,原位贴补的小胶质细胞缺乏应激基因。

In situ Patch-seq analysis of microglia reveals a lack of stress genes as found in FACS-isolated microglia.

机构信息

Cellular Neurosciences, Max-Delbrück Center for Molecular Medicine, Berlin, Germany.

Humboldt Universität, Berlin, Germany.

出版信息

PLoS One. 2024 Jul 11;19(7):e0302376. doi: 10.1371/journal.pone.0302376. eCollection 2024.

DOI:10.1371/journal.pone.0302376
PMID:38990806
原文链接:https://pmc.ncbi.nlm.nih.gov/articles/PMC11239014/
Abstract

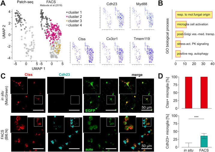
We applied the patch-seq technique to harvest transcripts from individual microglial cells from cortex, hippocampus and corpus callosum of acute brain slices from adult mice. After recording membrane currents with the patch-clamp technique, the cytoplasm was collected via the pipette and underwent adapted SMART-seq2 preparation with subsequent sequencing. On average, 4138 genes were detected in 113 cells from hippocampus, corpus callosum and cortex, including microglia markers such as Tmem119, P2ry12 and Siglec-H. Comparing our dataset to previously published single cell mRNA sequencing data from FACS-isolated microglia indicated that two clusters of cells were absent in our patch-seq dataset. Pathway analysis of marker genes in FACS-specific clusters revealed association with microglial activation and stress response. This indicates that under normal conditions microglia in situ lack transcripts associated with a stress-response, and that the microglia-isolation procedure by mechanical dissociation and FACS triggers the expression of genes related to activation and stress.

摘要

我们应用贴壁序列技术从成年小鼠急性脑切片的皮质、海马体和胼胝体中单个小胶质细胞收获转录本。在用膜片钳技术记录膜电流后,通过吸管收集细胞质,并进行改良的 SMART-seq2 制备,随后进行测序。平均而言,在来自海马体、胼胝体和皮质的 113 个细胞中检测到 4138 个基因,包括小胶质细胞标志物如 Tmem119、P2ry12 和 Siglec-H。将我们的数据集与之前发表的来自 FACS 分离的小胶质细胞的单细胞 mRNA 测序数据进行比较表明,我们的贴壁序列数据集缺少两个细胞簇。FACS 特异性簇中标记基因的通路分析显示与小胶质细胞激活和应激反应相关。这表明在正常情况下,原位小胶质细胞缺乏与应激反应相关的转录本,并且通过机械解离和 FACS 分离小胶质细胞的过程会触发与激活和应激相关的基因表达。

https://cdn.ncbi.nlm.nih.gov/pmc/blobs/2f83/11239014/601f824e9402/pone.0302376.g004.jpg
https://cdn.ncbi.nlm.nih.gov/pmc/blobs/2f83/11239014/33f4ae9e8233/pone.0302376.g001.jpg
https://cdn.ncbi.nlm.nih.gov/pmc/blobs/2f83/11239014/5aeb009f9ab9/pone.0302376.g002.jpg
https://cdn.ncbi.nlm.nih.gov/pmc/blobs/2f83/11239014/ffb1ff00ddbf/pone.0302376.g003.jpg
https://cdn.ncbi.nlm.nih.gov/pmc/blobs/2f83/11239014/601f824e9402/pone.0302376.g004.jpg
https://cdn.ncbi.nlm.nih.gov/pmc/blobs/2f83/11239014/33f4ae9e8233/pone.0302376.g001.jpg
https://cdn.ncbi.nlm.nih.gov/pmc/blobs/2f83/11239014/5aeb009f9ab9/pone.0302376.g002.jpg
https://cdn.ncbi.nlm.nih.gov/pmc/blobs/2f83/11239014/ffb1ff00ddbf/pone.0302376.g003.jpg
https://cdn.ncbi.nlm.nih.gov/pmc/blobs/2f83/11239014/601f824e9402/pone.0302376.g004.jpg

相似文献

1
In situ Patch-seq analysis of microglia reveals a lack of stress genes as found in FACS-isolated microglia.原位贴补测序分析小胶质细胞表明,与流式细胞术分离的小胶质细胞不同,原位贴补的小胶质细胞缺乏应激基因。
PLoS One. 2024 Jul 11;19(7):e0302376. doi: 10.1371/journal.pone.0302376. eCollection 2024.
2
Isolation and Whole-Cell Patch-Clamp Recording of Hippocampal Microglia from Adult Mice.成年小鼠海马小胶质细胞的分离和全细胞膜片钳记录。
J Vis Exp. 2024 Sep 27(211). doi: 10.3791/67315.
3
RNA-sequencing reveals oligodendrocyte and neuronal transcripts in microglia relevant to central nervous system disease.RNA测序揭示了与中枢神经系统疾病相关的小胶质细胞中的少突胶质细胞和神经元转录本。
Glia. 2015 Apr;63(4):531-548. doi: 10.1002/glia.22754. Epub 2014 Sep 24.
4
Single Eye mRNA-Seq Reveals Normalisation of the Retinal Microglial Transcriptome Following Acute Inflammation.单眼 mRNA-Seq 揭示急性炎症后视网膜小胶质细胞转录组的正常化。
Front Immunol. 2020 Jan 9;10:3033. doi: 10.3389/fimmu.2019.03033. eCollection 2019.
5
Patch clamp protocols to study ion channel activity in microglia.用于研究小胶质细胞离子通道活性的膜片钳技术方案。
Methods Mol Biol. 2013;1041:163-82. doi: 10.1007/978-1-62703-520-0_17.
6
Retinal microglia express more MHC class I and promote greater T-cell-driven inflammation than brain microglia.视网膜小胶质细胞表达更多的 MHC Ⅰ类分子,比脑小胶质细胞更能促进 T 细胞驱动的炎症反应。
Front Immunol. 2024 May 10;15:1399989. doi: 10.3389/fimmu.2024.1399989. eCollection 2024.
7
Single-cell transcriptomics reveals distinct inflammation-induced microglia signatures.单细胞转录组学揭示了不同的炎症诱导的小胶质细胞特征。
EMBO Rep. 2018 Nov;19(11). doi: 10.15252/embr.201846171. Epub 2018 Sep 11.
8
Ion channel expression in resting and activated microglia of hippocampal slices from juvenile mice.幼年小鼠海马切片中静息和激活的小胶质细胞的离子通道表达。
Brain Res. 2007 Dec;1186:21-8. doi: 10.1016/j.brainres.2007.10.027. Epub 2007 Oct 22.
9
APOE4 genotype and aging impair injury-induced microglial behavior in brain slices, including toward Aβ, through P2RY12.APOE4基因分型和衰老会损害脑片中损伤诱导的小胶质细胞行为,包括通过P2RY12对β淀粉样蛋白(Aβ)的反应。
Mol Neurodegener. 2024 Mar 11;19(1):24. doi: 10.1186/s13024-024-00714-y.
10
Annexin-1 Mediates Microglial Activation and Migration via the CK2 Pathway during Oxygen-Glucose Deprivation/Reperfusion.膜联蛋白-1在氧糖剥夺/复灌注过程中通过CK2途径介导小胶质细胞的激活和迁移。
Int J Mol Sci. 2016 Oct 22;17(10):1770. doi: 10.3390/ijms17101770.

引用本文的文献

1
Single cell RNA sequencing after moderate traumatic brain injury: effects of therapeutic hypothermia.中度创伤性脑损伤后的单细胞RNA测序:治疗性低温的影响
J Neuroinflammation. 2025 Apr 18;22(1):110. doi: 10.1186/s12974-025-03430-6.
2
Sex and Region-Specific Differences in Microglial Morphology and Function Across Development.发育过程中小胶质细胞形态与功能的性别及区域特异性差异
Neuroglia. 2025 Mar;6(1). doi: 10.3390/neuroglia6010002. Epub 2025 Jan 4.
3
Mitochondrial network adaptations of microglia reveal sex-specific stress response after injury and UCP2 knockout.

本文引用的文献

1
Dissection of artifactual and confounding glial signatures by single-cell sequencing of mouse and human brain.通过对小鼠和人类大脑进行单细胞测序剖析人为因素和混杂的神经胶质特征
Nat Neurosci. 2022 Mar;25(3):306-316. doi: 10.1038/s41593-022-01022-8. Epub 2022 Mar 8.
2
Spatial and temporal heterogeneity of mouse and human microglia at single-cell resolution.单细胞分辨率下的小鼠和人类小胶质细胞的时空异质性。
Nature. 2019 Feb;566(7744):388-392. doi: 10.1038/s41586-019-0924-x. Epub 2019 Feb 13.
3
Single-Cell RNA Sequencing of Microglia throughout the Mouse Lifespan and in the Injured Brain Reveals Complex Cell-State Changes.
小胶质细胞的线粒体网络适应性揭示了损伤和UCP2基因敲除后的性别特异性应激反应。
iScience. 2023 Aug 29;26(10):107780. doi: 10.1016/j.isci.2023.107780. eCollection 2023 Oct 20.
单细胞 RNA 测序技术揭示了小鼠整个生命周期及损伤大脑中小胶质细胞的复杂细胞状态变化。
Immunity. 2019 Jan 15;50(1):253-271.e6. doi: 10.1016/j.immuni.2018.11.004. Epub 2018 Nov 21.
4
PANTHER version 14: more genomes, a new PANTHER GO-slim and improvements in enrichment analysis tools.PANTHER 版本 14:更多基因组、一个新的 PANTHER GO-slim 和富集分析工具的改进。
Nucleic Acids Res. 2019 Jan 8;47(D1):D419-D426. doi: 10.1093/nar/gky1038.
5
Assessing Transcriptome Quality in Patch-Seq Datasets.评估Patch-Seq数据集中的转录组质量。
Front Mol Neurosci. 2018 Oct 8;11:363. doi: 10.3389/fnmol.2018.00363. eCollection 2018.
6
Molecular Architecture of the Mouse Nervous System.小鼠神经系统的分子结构。
Cell. 2018 Aug 9;174(4):999-1014.e22. doi: 10.1016/j.cell.2018.06.021.
7
Multimodal profiling of single-cell morphology, electrophysiology, and gene expression using Patch-seq.使用Patch-seq对单细胞形态、电生理学和基因表达进行多模态分析。
Nat Protoc. 2017 Dec;12(12):2531-2553. doi: 10.1038/nprot.2017.120. Epub 2017 Nov 16.
8
Single-cell sequencing reveals dissociation-induced gene expression in tissue subpopulations.单细胞测序揭示了组织亚群中解离诱导的基因表达。
Nat Methods. 2017 Sep 29;14(10):935-936. doi: 10.1038/nmeth.4437.
9
A Unique Microglia Type Associated with Restricting Development of Alzheimer's Disease.一种与限制阿尔茨海默病发展相关的独特小胶质细胞类型。
Cell. 2017 Jun 15;169(7):1276-1290.e17. doi: 10.1016/j.cell.2017.05.018. Epub 2017 Jun 8.
10
The adenosine generating enzymes CD39/CD73 control microglial processes ramification in the mouse brain.腺苷生成酶CD39/CD73控制小鼠大脑中小胶质细胞突起的分支。
PLoS One. 2017 Apr 4;12(4):e0175012. doi: 10.1371/journal.pone.0175012. eCollection 2017.