Goto Atsushi, Komura Shingo, Kato Koki, Maki Rie, Hirakawa Akihiro, Aoki Hitomi, Tomita Hiroyuki, Taguchi Jumpei, Ozawa Manabu, Matsushima Takahide, Kishida Akio, Kimura Tsuyoshi, Asahara Hiroshi, Imai Yuuki, Yamada Yasuhiro, Akiyama Haruhiko
Department of Orthopaedic Surgery, Gifu University Graduate School of Medicine, Gifu, Japan.
Department of Stem Cell and Regenerative Medicine, Gifu University Graduate School of Medicine, Gifu, Japan.
Nat Commun. 2025 Apr 20;16(1):3734. doi: 10.1038/s41467-025-59010-y.
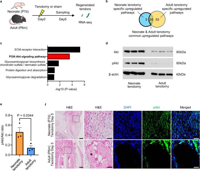
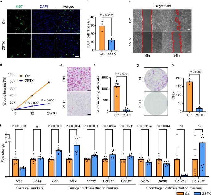
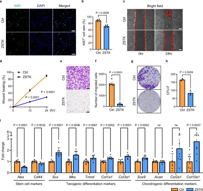
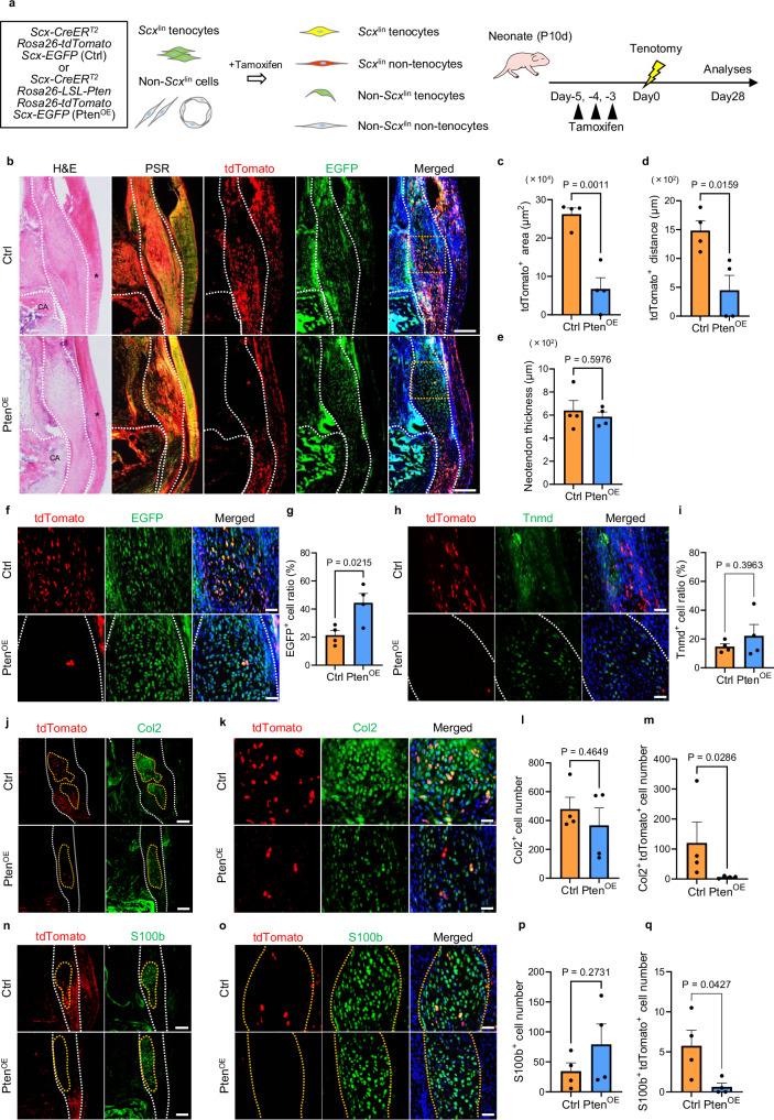
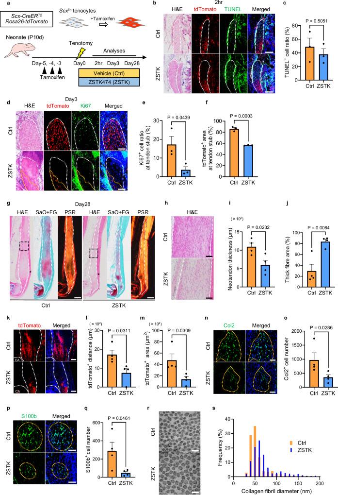
Tendon injuries are frequently occurring disorders; it is clinically important to enhance tendon regeneration and prevent functional impairment post-injury. While tendon injuries in children heal quickly with minimal scarring, those in adults heal slowly and are accompanied by fibrotic scarring. Therefore, investigating the healing mechanisms after tendon injury, and identifying the factors that regulate the inherent regenerative capacity of tendons are promising approaches to promoting tendon regeneration. Here, we identify that the PI3K-Akt signalling pathway is preferentially upregulated in injured neonatal murine Achilles tendons. Inhibition of PI3K-Akt signalling in a neonatal murine Achilles tendon rupture model decreases cell proliferation and migration in both Scx-lineage intrinsic tenocytes and Tppp3-lineage extrinsic paratenon sheath cells. Moreover, the inhibition of PI3K-Akt signalling decreases stemness and promotes mature tenogenic differentiation in both Scx- and Tppp3-lineage cells. Collectively, these results suggest that PI3K-Akt signalling plays a pivotal role in neonatal tendon regeneration.
肌腱损伤是常见疾病;增强肌腱再生并预防损伤后功能障碍在临床上具有重要意义。儿童的肌腱损伤愈合迅速且瘢痕形成极少,而成人的肌腱损伤愈合缓慢并伴有纤维化瘢痕形成。因此,研究肌腱损伤后的愈合机制并确定调节肌腱固有再生能力的因素是促进肌腱再生的有前景的方法。在此,我们发现PI3K-Akt信号通路在新生小鼠跟腱损伤后优先上调。在新生小鼠跟腱断裂模型中抑制PI3K-Akt信号传导会降低Scx谱系内在肌腱细胞和Tppp3谱系外在腱周鞘细胞的细胞增殖和迁移。此外,抑制PI3K-Akt信号传导会降低Scx和Tppp3谱系细胞的干性并促进其成熟的肌腱分化。总体而言,这些结果表明PI3K-Akt信号传导在新生肌腱再生中起关键作用。