• 文献检索
  • 文档翻译
  • 深度研究
  • 学术资讯
  • Suppr Zotero 插件Zotero 插件
  • 邀请有礼
  • 套餐&价格
  • 历史记录
应用&插件
Suppr Zotero 插件Zotero 插件浏览器插件Mac 客户端Windows 客户端微信小程序
定价
高级版会员购买积分包购买API积分包
服务
文献检索文档翻译深度研究API 文档MCP 服务
关于我们
关于 Suppr公司介绍联系我们用户协议隐私条款
关注我们

Suppr 超能文献

核心技术专利:CN118964589B侵权必究
粤ICP备2023148730 号-1Suppr @ 2026

文献检索

告别复杂PubMed语法,用中文像聊天一样搜索,搜遍4000万医学文献。AI智能推荐,让科研检索更轻松。

立即免费搜索

文件翻译

保留排版,准确专业,支持PDF/Word/PPT等文件格式,支持 12+语言互译。

免费翻译文档

深度研究

AI帮你快速写综述,25分钟生成高质量综述,智能提取关键信息,辅助科研写作。

立即免费体验

通过RNA测序和生物信息学分析子宫内膜异位症中的环状RNA以获取表达谱。

Circular RNAs in endometriosis analyzed through RNA sequencing and bioinformatics for expression profile.

作者信息

Yue Yan, Qian Jing, Gui Dandan, Lu Bin

机构信息

Department of Gynecology, The First People's Hospital of Wuhu, Wuhu, China.

出版信息

PeerJ. 2025 Apr 16;13:e19298. doi: 10.7717/peerj.19298. eCollection 2025.

DOI:10.7717/peerj.19298
PMID:40256743
原文链接:https://pmc.ncbi.nlm.nih.gov/articles/PMC12009022/
Abstract

BACKGROUND

Endometriosis severely affects women's physical and mental health; it is particularly important to find targets for the treatment and diagnosis of endometriosis.

METHOD

This research aimed to investigate the circRNA expression pattern in endometriosis, a type of non-coding RNA that can modulate parental gene expression by acting as miRNA sponges. Through high-throughput sequencing, we analyzed the circRNA expression profile in endometriosis patients in comparison to individuals without the condition.

RESULTS

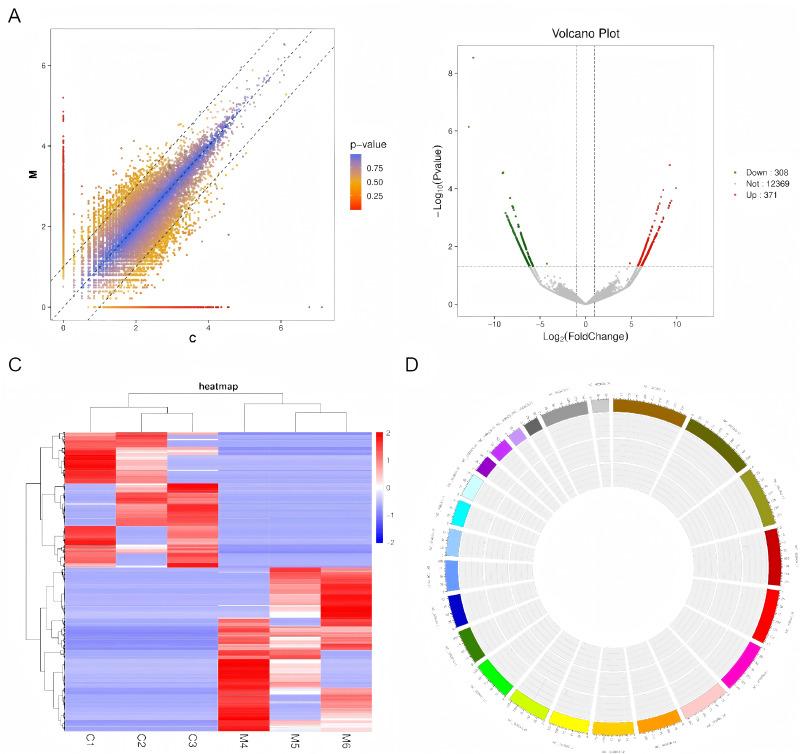
We detected 371 circular RNAs (circRNAs) showing increased expression and 308 circRNAs displaying decreased expression levels. To validate these findings, we employed quantitative real-time PCR (qRT-PCR) to confirm the expression of the top three differential expressed circRNAs listed in circBase. We inferred potential roles of these differentially expressed circRNAs in endometriosis development by Gene Ontology (GO) and Kyoto Encyclopedia of Genes and Genomes (KEGG) enrichment analysis. Moreover, by examining the circRNA-microRNA-target gene network, we uncovered a plausible mechanism. Specifically, interactions involving the markedly upregulated hsa_circ_000005 and significantly downregulated hsa_circ_000011 with miR-5787 may influence downstream targets, potentially contributing to the pathogenesis of endometriosis. Our study offers a foundational and crucial circRNA expression profile within the framework of endometriosis.

摘要

背景

子宫内膜异位症严重影响女性身心健康;寻找子宫内膜异位症的治疗和诊断靶点尤为重要。

方法

本研究旨在调查子宫内膜异位症中的环状RNA(circRNA)表达模式,circRNA是一种非编码RNA,可通过充当微小RNA(miRNA)海绵来调节亲本基因表达。通过高通量测序,我们分析了子宫内膜异位症患者与未患该病个体的circRNA表达谱。

结果

我们检测到371个环状RNA(circRNA)表达增加,308个circRNA表达水平降低。为验证这些发现,我们采用定量实时聚合酶链反应(qRT-PCR)来确认circBase中列出的前三个差异表达circRNA的表达。我们通过基因本体论(GO)和京都基因与基因组百科全书(KEGG)富集分析推断这些差异表达circRNA在子宫内膜异位症发展中的潜在作用。此外,通过研究circRNA-微小RNA-靶基因网络,我们发现了一种可能的机制。具体而言,显著上调的hsa_circ_000005和显著下调的hsa_circ_000011与miR-5787之间的相互作用可能影响下游靶点,这可能是子宫内膜异位症发病机制的原因。我们的研究在子宫内膜异位症框架内提供了一个基础且关键的circRNA表达谱。

https://cdn.ncbi.nlm.nih.gov/pmc/blobs/0b20/12009022/503e5c1f4581/peerj-13-19298-g005.jpg
https://cdn.ncbi.nlm.nih.gov/pmc/blobs/0b20/12009022/a38585a11bf8/peerj-13-19298-g001.jpg
https://cdn.ncbi.nlm.nih.gov/pmc/blobs/0b20/12009022/faa1dd313efd/peerj-13-19298-g002.jpg
https://cdn.ncbi.nlm.nih.gov/pmc/blobs/0b20/12009022/9fa22f3155de/peerj-13-19298-g003.jpg
https://cdn.ncbi.nlm.nih.gov/pmc/blobs/0b20/12009022/630b45e7630a/peerj-13-19298-g004.jpg
https://cdn.ncbi.nlm.nih.gov/pmc/blobs/0b20/12009022/503e5c1f4581/peerj-13-19298-g005.jpg
https://cdn.ncbi.nlm.nih.gov/pmc/blobs/0b20/12009022/a38585a11bf8/peerj-13-19298-g001.jpg
https://cdn.ncbi.nlm.nih.gov/pmc/blobs/0b20/12009022/faa1dd313efd/peerj-13-19298-g002.jpg
https://cdn.ncbi.nlm.nih.gov/pmc/blobs/0b20/12009022/9fa22f3155de/peerj-13-19298-g003.jpg
https://cdn.ncbi.nlm.nih.gov/pmc/blobs/0b20/12009022/630b45e7630a/peerj-13-19298-g004.jpg
https://cdn.ncbi.nlm.nih.gov/pmc/blobs/0b20/12009022/503e5c1f4581/peerj-13-19298-g005.jpg

相似文献

1
Circular RNAs in endometriosis analyzed through RNA sequencing and bioinformatics for expression profile.通过RNA测序和生物信息学分析子宫内膜异位症中的环状RNA以获取表达谱。
PeerJ. 2025 Apr 16;13:e19298. doi: 10.7717/peerj.19298. eCollection 2025.
2
A comprehensive evaluation of skin aging-related circular RNA expression profiles.全面评估与皮肤衰老相关的环状 RNA 表达谱。
J Clin Lab Anal. 2021 Apr;35(4):e23714. doi: 10.1002/jcla.23714. Epub 2021 Feb 3.
3
Circular RNA expression profiles and bioinformatics analysis in ovarian endometriosis.环状 RNA 表达谱及生物信息学分析在卵巢子宫内膜异位症中的作用。
Mol Genet Genomic Med. 2019 Jul;7(7):e00756. doi: 10.1002/mgg3.756. Epub 2019 May 29.
4
CircRNA expression profile and functional analysis in testicular tissue of patients with non-obstructive azoospermia.环状 RNA 表达谱及在非梗阻性无精子症患者睾丸组织中的功能分析。
Reprod Biol Endocrinol. 2019 Nov 27;17(1):100. doi: 10.1186/s12958-019-0541-4.
5
Expression profile and bioinformatics analysis of circular RNAs in acute ischemic stroke in a South Chinese Han population.中国南方汉族人群急性缺血性脑卒中的环状 RNA 表达谱和生物信息学分析。
Sci Rep. 2020 Jun 23;10(1):10138. doi: 10.1038/s41598-020-66990-y.
6
Circular RNA expression profiling and bioinformatic analysis of cumulus cells in endometriosis infertility patients.环状 RNA 表达谱分析及子宫内膜异位症不孕患者卵丘细胞的生物信息学分析。
Epigenomics. 2020 Dec;12(23):2093-2108. doi: 10.2217/epi-2020-0291. Epub 2020 Oct 22.
7
Construction of endogenous RNA regulatory network for colorectal cancer based on bioinformatics.基于生物信息学构建结直肠癌内源性 RNA 调控网络。
Zhong Nan Da Xue Xue Bao Yi Xue Ban. 2022 Apr 28;47(4):416-430. doi: 10.11817/j.issn.1672-7347.2022.210532.
8
Identification of differentially expressed circRNAs in prostate cancer of different clinical stages by RNA sequencing.通过 RNA 测序鉴定不同临床阶段前列腺癌中的差异表达 circRNAs。
Sci Rep. 2023 Dec 1;13(1):21175. doi: 10.1038/s41598-023-48521-7.
9
Bioinformatic analysis confirms differences in circular RNA expression profiles of cumulus cells between patients with ovarian and peritoneal endometriosis-associated infertility.生物信息学分析证实了卵巢和腹膜子宫内膜异位症相关不孕患者的卵丘细胞环状 RNA 表达谱存在差异。
Front Endocrinol (Lausanne). 2023 Mar 15;14:1137235. doi: 10.3389/fendo.2023.1137235. eCollection 2023.
10
The integrative regulatory network of circRNA and microRNA in keloid scarring.环状 RNA 和 microRNA 在瘢痕疙瘩形成中的整合调控网络。
Mol Biol Rep. 2020 Jan;47(1):201-209. doi: 10.1007/s11033-019-05120-y. Epub 2019 Oct 14.

本文引用的文献

1
Transvaginal Natural Orifice Specimen Extraction: A 10-step Approach for Laparoscopic Excision of Deep Endometriosis Infiltrating the Rectosigmoid.经阴道自然腔道标本取出术:腹腔镜切除浸润直肠乙状结肠的深部子宫内膜异位症的10步方法
Gynecol Minim Invasive Ther. 2024 Feb 23;13(1):62-63. doi: 10.4103/gmit.gmit_52_23. eCollection 2024 Jan-Mar.
2
Discordance in Histopathological versus Clinical Diagnosis of a Paracolpium Endometrioma - A Diagnostic Challenge.阴道旁子宫内膜异位囊肿组织病理学诊断与临床诊断的不一致性——一项诊断挑战
Gynecol Minim Invasive Ther. 2024 Jan 12;13(1):64-65. doi: 10.4103/gmit.gmit_48_22. eCollection 2024 Jan-Mar.
3
Role of Cyclins and Cytoskeletal Proteins in Endometriosis: Insights into Pathophysiology.
细胞周期蛋白和细胞骨架蛋白在子宫内膜异位症中的作用:对病理生理学的见解
Cancers (Basel). 2024 Feb 19;16(4):836. doi: 10.3390/cancers16040836.
4
Clinical Characteristics and Local Histopathological Modulators of Endometriosis and Its Progression.子宫内膜异位症及其进展的临床特征和局部组织病理学调节因子。
Int J Mol Sci. 2024 Feb 1;25(3):1789. doi: 10.3390/ijms25031789.
5
Epidemiology of infertility in women with endometriosis.子宫内膜异位症女性不孕的流行病学。
Best Pract Res Clin Obstet Gynaecol. 2024 Feb;92:102454. doi: 10.1016/j.bpobgyn.2023.102454. Epub 2024 Jan 3.
6
Treatment of Iatrogenic Pneumothorax during Resection of Diaphragmatic Endometriosis using a Laparoscopic Suction Irrigator: A Simple Approach.使用腹腔镜吸引冲洗器治疗膈肌子宫内膜异位症切除术中的医源性气胸:一种简单方法
Gynecol Minim Invasive Ther. 2023 Jun 16;12(4):253-254. doi: 10.4103/gmit.gmit_125_22. eCollection 2023 Oct-Dec.
7
Adenomyosis and Its Possible Malignancy: A Review of the Literature.子宫腺肌病及其潜在恶性变:文献综述
Diagnostics (Basel). 2023 May 28;13(11):1883. doi: 10.3390/diagnostics13111883.
8
Is Endometriosis Telemedicine Friendly?子宫内膜异位症适合远程医疗吗?
Gynecol Minim Invasive Ther. 2022 Sep 19;11(4):224-230. doi: 10.4103/gmit.gmit_119_21. eCollection 2022 Oct-Dec.
9
Endometriosis-associated infertility: From pathophysiology to tailored treatment.子宫内膜异位症相关不孕:从病理生理学到个体化治疗。
Front Endocrinol (Lausanne). 2022 Oct 26;13:1020827. doi: 10.3389/fendo.2022.1020827. eCollection 2022.
10
Endometriosis: A Review of Clinical Diagnosis, Treatment, and Pathogenesis.子宫内膜异位症:临床诊断、治疗及发病机制综述
Cureus. 2022 Sep 6;14(9):e28864. doi: 10.7759/cureus.28864. eCollection 2022 Sep.