Suppr超能文献

布拉氏酵母菌的液泡和线粒体膜蛋白Mcp1通过调节2-苯乙醇来损害白色念珠菌的氧化应激反应。

Vacuole and mitochondria patch protein Mcp1 of Saccharomyces boulardii impairs the oxidative stress response of Candida albicans by regulating 2-phenylethanol.

作者信息

Wei Yunyun, Zhao Xiaohui, Li Chuanqi, Fu Jianhao, Gao Wanli, Mao Xiaolong

机构信息

Shandong First Medical University & Shandong Academy of Medical Sciences, No. 6699 Qingdao Road, Jinan, 250000, Shandong, China.

School of Radiology, Shandong First Medical University & Shandong Academy of Medical Sciences, Tai'an, China.

出版信息

Microb Cell Fact. 2025 Apr 22;24(1):92. doi: 10.1186/s12934-025-02721-0.

Abstract

BACKGROUND

Vacuole and mitochondria patch (vCLAMP) protein Mcp1 is crucial in eukaryotic cells response to environmental stress, but the mechanism of Mcp1 in Saccharomyces boulardii (S. boulardii) against pathogenic fungi is unclear.

RESULTS

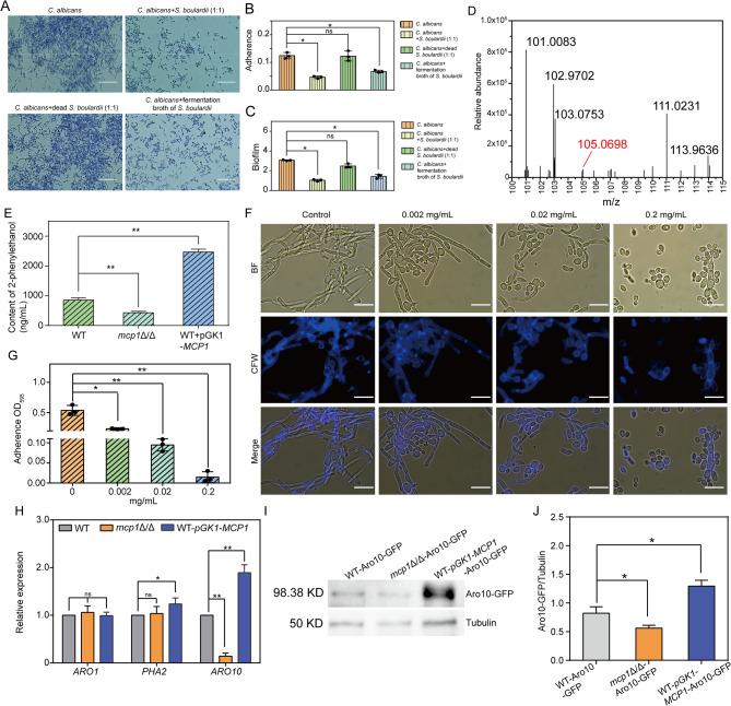
This work first explored the role of Mcp1 in S. boulardii against Candida albicans (C. albicans). The results showed that Mcp1 located on the vacuolar and mitochondrial membrane of S. boulardii. Overexpression of Mcp1 inhibited the adhesion and hyphal formation of C. albicans in vitro. The mice model of intestinal infection revealed that WT-pGK1-MCP1 mutant enhanced the ability of S. boulardii antagonize C. albicans infecting gut. High performance liquid chromatography-mass spectrometry analysis demonstrated that overexpressing Mcp1 promoted the production of 2-phenylethanol. The latter is a secondary metabolite of S. boulardii, and can inhibit the adhesion and biofilm formation of C. albicans. The reverse transcription polymerase chain reaction and western blotting results confirmed Mcp1 promoted the production of 2-phenylethanol by regulating the expression level of Aro10. Notably, RNA-sequencing and Gene Ontology enrichment analyses showed that 2-phenylethanol impaired the oxidative stress response of C. albicans.

CONCLUSION

This work reveals the critical role of Mcp1 in S. boulardii against C. albicans by regulating 2-phenylethanol metabolism, which provide a theoretical basis for S. boulardii as antifungal biologic therapy to prevent and treat of Candida infection.

摘要

背景

液泡和线粒体膜片钳(vCLAMP)蛋白Mcp1在真核细胞对环境应激的反应中至关重要,但Mcp1在布拉氏酵母菌(S. boulardii)抵抗致病真菌中的机制尚不清楚。

结果

本研究首次探讨了Mcp1在布拉氏酵母菌抵抗白色念珠菌(C. albicans)中的作用。结果表明,Mcp1位于布拉氏酵母菌的液泡和线粒体膜上。Mcp1的过表达在体外抑制了白色念珠菌的黏附和菌丝形成。肠道感染小鼠模型显示,WT-pGK1-MCP1突变体增强了布拉氏酵母菌拮抗白色念珠菌感染肠道的能力。高效液相色谱-质谱分析表明,过表达Mcp1促进了2-苯乙醇的产生。后者是布拉氏酵母菌的一种次生代谢产物,可抑制白色念珠菌的黏附和生物膜形成。逆转录聚合酶链反应和蛋白质免疫印迹结果证实,Mcp1通过调节Aro10的表达水平促进了2-苯乙醇的产生。值得注意的是,RNA测序和基因本体富集分析表明,2-苯乙醇损害了白色念珠菌的氧化应激反应。

结论

本研究揭示了Mcp1在布拉氏酵母菌抵抗白色念珠菌中通过调节2-苯乙醇代谢发挥的关键作用,这为布拉氏酵母菌作为抗真菌生物疗法预防和治疗念珠菌感染提供了理论依据。

https://cdn.ncbi.nlm.nih.gov/pmc/blobs/502b/12013155/bb25037b60dd/12934_2025_2721_Fig1_HTML.jpg

文献AI研究员

20分钟写一篇综述,助力文献阅读效率提升50倍。

立即体验

用中文搜PubMed

大模型驱动的PubMed中文搜索引擎

马上搜索

文档翻译

学术文献翻译模型,支持多种主流文档格式。

立即体验