Suppr超能文献

SNORA74A通过激活Notch3信号通路驱动肝癌干细胞自我更新及肝癌发生。

SNORA74A Drives Self-Renewal of Liver Cancer Stem Cells and Hepatocarcinogenesis Through Activation of Notch3 Signaling.

作者信息

Zhou Ziheng, Gu Yang, Yi Zhibin, Wang Jianyi, Xiong Zhen, Guo Hui, Du Ying, Zhu Xiaoxiao, He Lei, Ren Weizheng, Tian Yong, Wang Yanying, Fan Zusen

机构信息

State Key Laboratory of RNA Science and Engineering, State Key Laboratory of Epigenetic Regulation and Intervention, Institute of Biophysics, Chinese Academy of Sciences, Beijing, 100101, China.

University of Chinese Academy of Sciences, Beijing, 100049, China.

出版信息

Adv Sci (Weinh). 2025 Jul;12(26):e2504054. doi: 10.1002/advs.202504054. Epub 2025 Apr 24.

Abstract

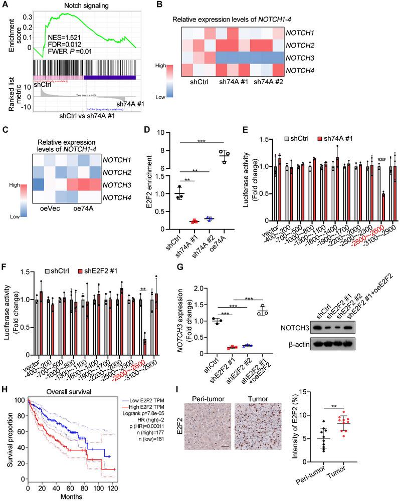
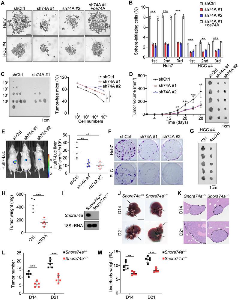
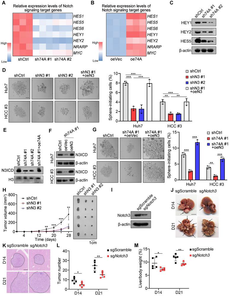
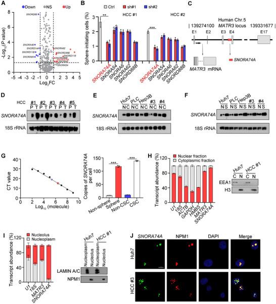
Liver cancer stem cells (CSCs) account for tumor initiation, heterogeneity and therapy resistance. However, the role of small nucleolar RNAs (snoRNAs) in the regulation of liver CSCs remains largely unclear. Here, this work identifies a conserved H/ACA box snoRNA SNORA74A which is highly expressed in liver CSCs. SNORA74A deletion impaired the self-renewal of liver CSCs and suppressed hepatocarcinogenesis. Mechanistically, highly expressed SNORA74A in liver CSCs bound DCAF13 to prevent K48 linked ubiquitination of E2F2 for degradation. E2F2 induced NOTCH3 transcription to initiate Notch3 signaling activation, leading to self-renewal of liver CSCs and hepatocarcinogenesis. Moreover, expression levels of SNORA74A and NOTCH3 are positively related with severity and poor prognosis of hepatocellular carcinoma (HCC) patients. Of note, antisense oligonucleotides (ASOs) against SNORA74A showed effective efficacy for HCC tumors, suggesting SNORA74A might be a potential therapeutic target for HCC therapy by eliminating liver CSCs.

摘要

肝癌干细胞(CSCs)导致肿瘤起始、异质性和治疗抗性。然而,小核仁RNA(snoRNAs)在肝癌干细胞调控中的作用仍不清楚。在此,本研究鉴定出一种在肝癌干细胞中高表达的保守H/ACA盒snoRNA SNORA74A。SNORA74A缺失损害了肝癌干细胞的自我更新并抑制了肝癌发生。机制上,肝癌干细胞中高表达的SNORA74A与DCAF13结合,以防止E2F2发生K48连接的泛素化降解。E2F2诱导NOTCH3转录以启动Notch3信号激活,导致肝癌干细胞自我更新和肝癌发生。此外,SNORA74A和NOTCH3的表达水平与肝细胞癌(HCC)患者的严重程度和不良预后呈正相关。值得注意的是,针对SNORA74A的反义寡核苷酸(ASOs)对HCC肿瘤显示出有效疗效,表明SNORA74A可能是通过消除肝癌干细胞治疗HCC的潜在治疗靶点。

https://cdn.ncbi.nlm.nih.gov/pmc/blobs/e140/12245033/49c55c1f142c/ADVS-12-2504054-g003.jpg

文献检索

告别复杂PubMed语法,用中文像聊天一样搜索,搜遍4000万医学文献。AI智能推荐,让科研检索更轻松。

立即免费搜索

文件翻译

保留排版,准确专业,支持PDF/Word/PPT等文件格式,支持 12+语言互译。

免费翻译文档

深度研究

AI帮你快速写综述,25分钟生成高质量综述,智能提取关键信息,辅助科研写作。

立即免费体验