Suppr超能文献

鱼皮黏液卵黄蛋白原作为水生环境中异雌激素的一种非侵入性、灵敏生物标志物。

Fish Skin Mucus Vitellogenin as a Noninvasive, Sensitive Biomarker for Aquatic Xenoestrogens.

作者信息

Sun Baili, Hu Chenyan, Chen Lianguo

机构信息

Institute of Hydrobiology, Chinese Academy of Sciences, Wuhan 430072, China.

University of Chinese Academy of Sciences, Beijing 100049, China.

出版信息

Environ Health (Wash). 2025 Jan 10;3(4):414-424. doi: 10.1021/envhealth.4c00235. eCollection 2025 Apr 18.

Abstract

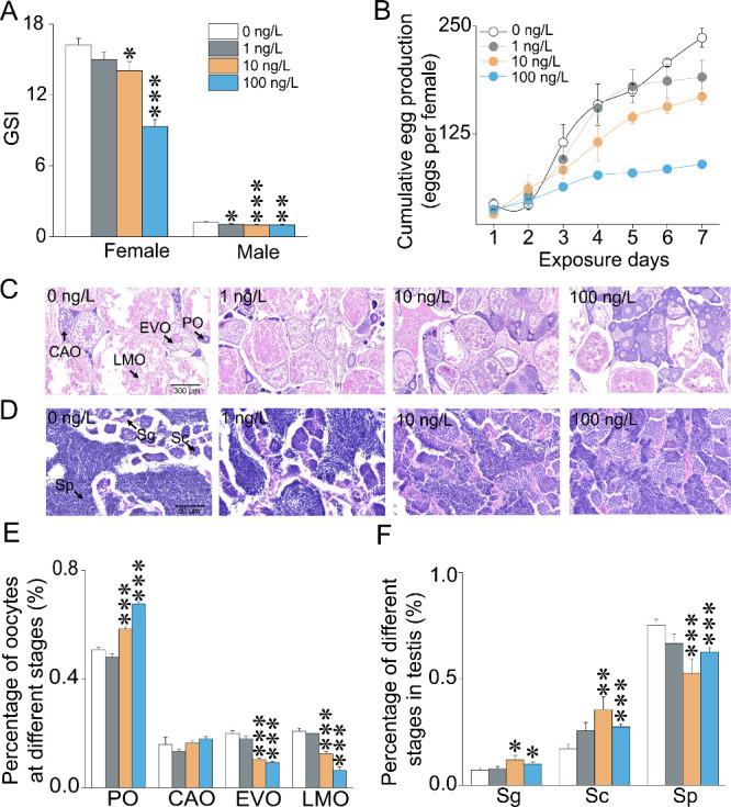
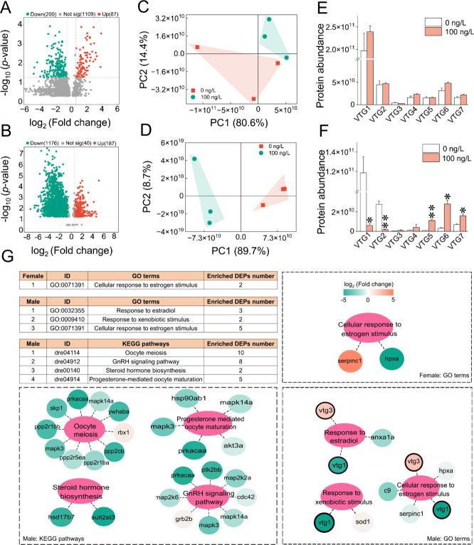
Environmental estrogens (EEs) can induce vitellogenin (VTG) in fish skin mucosa. However, the applicability of mucus VTG in aquatic xenoestrogen monitoring warrants comprehensive exploration. Here, we employed different estrogen exposure scenarios to compare the applicability of mucus VTG and other conventional biomarkers in zebrafish for EE monitoring. After acute exposure to 17α-ethynylestradiol (EE2) at various concentrations, mucus VTG demonstrated higher sensitivity in male zebrafish than in female zebrafish. Mucus VTG change patterns were similar to liver and blood VTG change patterns in males. Time-course exposure experiments revealed that male mucus VTG responded to EE2 much earlier than male liver and blood VTG, underlining the promise of mucus VTG as an early warning signal of aquatic estrogenicity. Exposure to multiple EEs further validated the high sensitivity of male mucus VTG. Proteomics analysis revealed that EE2 exposure potently shifted the proteome structure of male mucosa, and the VTG1 isoform was noted to be the most suitable biomarker. Overall, our results refine the roles of mucus VTG1 from male fish as a noninvasive, rapid, and sensitive biomarker of aquatic xenoestrogens, applicable to ecological risk assessment for animal welfare and ecosystem protection. Future ecological studies may only need to sample male fish mucus without sacrificing females.

摘要

环境雌激素(EEs)可诱导鱼类皮肤黏膜中的卵黄蛋白原(VTG)。然而,黏液VTG在水生环境中监测外源性雌激素的适用性值得全面探索。在此,我们采用不同的雌激素暴露场景,比较黏液VTG和其他传统生物标志物在斑马鱼中用于监测EEs的适用性。在对不同浓度的17α-乙炔雌二醇(EE2)进行急性暴露后,黏液VTG在雄性斑马鱼中表现出比雌性斑马鱼更高的敏感性。雄性黏液VTG的变化模式与肝脏和血液中VTG的变化模式相似。时间进程暴露实验表明,雄性黏液VTG对EE2的反应比雄性肝脏和血液中的VTG早得多,这突出了黏液VTG作为水生雌激素效应早期预警信号的潜力。暴露于多种EEs进一步验证了雄性黏液VTG的高敏感性。蛋白质组学分析表明,EE2暴露有力地改变了雄性黏膜的蛋白质组结构,并且VTG1亚型被认为是最合适的生物标志物。总体而言,我们的研究结果明确了雄性鱼类黏液VTG1作为水生外源性雌激素的一种非侵入性、快速且敏感的生物标志物的作用,适用于动物福利和生态系统保护的生态风险评估。未来的生态研究可能只需采集雄性鱼类的黏液样本,而无需牺牲雌性鱼类。

https://cdn.ncbi.nlm.nih.gov/pmc/blobs/514c/12012661/8f5e8648b96c/eh4c00235_0001.jpg

文献AI研究员

20分钟写一篇综述,助力文献阅读效率提升50倍。

立即体验

用中文搜PubMed

大模型驱动的PubMed中文搜索引擎

马上搜索

文档翻译

学术文献翻译模型,支持多种主流文档格式。

立即体验